Suppr超能文献

衰老相关分泌表型揭示了致癌RAS和p53肿瘤抑制因子的细胞非自主功能。

Senescence-associated secretory phenotypes reveal cell-nonautonomous functions of oncogenic RAS and the p53 tumor suppressor.

作者信息

Coppé Jean-Philippe, Patil Christopher K, Rodier Francis, Sun Yu, Muñoz Denise P, Goldstein Joshua, Nelson Peter S, Desprez Pierre-Yves, Campisi Judith

机构信息

Life Sciences Division, Lawrence Berkeley National Laboratory, Berkeley, California, USA.

出版信息

PLoS Biol. 2008 Dec 2;6(12):2853-68. doi: 10.1371/journal.pbio.0060301.

Abstract

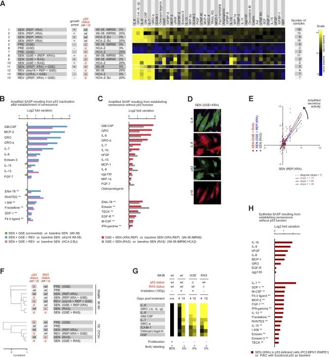
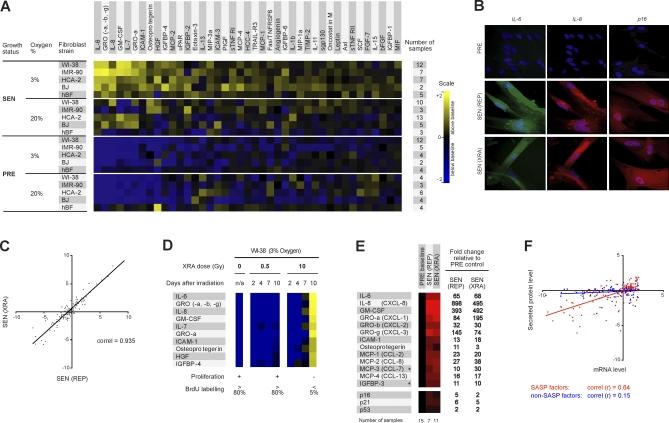
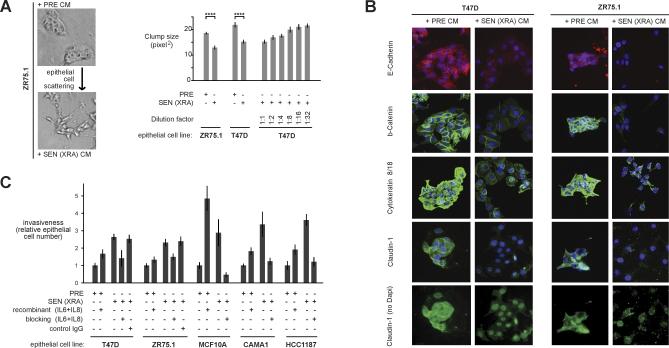
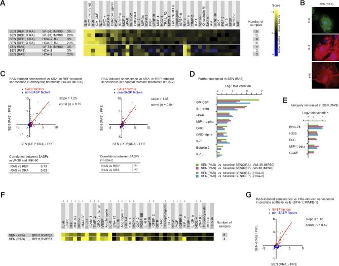
Cellular senescence suppresses cancer by arresting cell proliferation, essentially permanently, in response to oncogenic stimuli, including genotoxic stress. We modified the use of antibody arrays to provide a quantitative assessment of factors secreted by senescent cells. We show that human cells induced to senesce by genotoxic stress secrete myriad factors associated with inflammation and malignancy. This senescence-associated secretory phenotype (SASP) developed slowly over several days and only after DNA damage of sufficient magnitude to induce senescence. Remarkably similar SASPs developed in normal fibroblasts, normal epithelial cells, and epithelial tumor cells after genotoxic stress in culture, and in epithelial tumor cells in vivo after treatment of prostate cancer patients with DNA-damaging chemotherapy. In cultured premalignant epithelial cells, SASPs induced an epithelial-mesenchyme transition and invasiveness, hallmarks of malignancy, by a paracrine mechanism that depended largely on the SASP factors interleukin (IL)-6 and IL-8. Strikingly, two manipulations markedly amplified, and accelerated development of, the SASPs: oncogenic RAS expression, which causes genotoxic stress and senescence in normal cells, and functional loss of the p53 tumor suppressor protein. Both loss of p53 and gain of oncogenic RAS also exacerbated the promalignant paracrine activities of the SASPs. Our findings define a central feature of genotoxic stress-induced senescence. Moreover, they suggest a cell-nonautonomous mechanism by which p53 can restrain, and oncogenic RAS can promote, the development of age-related cancer by altering the tissue microenvironment.

摘要

细胞衰老通过响应致癌刺激(包括基因毒性应激)使细胞增殖基本永久停滞来抑制癌症。我们改进了抗体阵列的使用方法,以定量评估衰老细胞分泌的因子。我们发现,因基因毒性应激而诱导衰老的人类细胞会分泌大量与炎症和恶性肿瘤相关的因子。这种衰老相关分泌表型(SASP)在数天内缓慢形成,且仅在足以诱导衰老的DNA损伤之后才出现。在培养过程中受到基因毒性应激的正常成纤维细胞、正常上皮细胞和上皮肿瘤细胞,以及前列腺癌患者接受DNA损伤性化疗后体内的上皮肿瘤细胞中,都出现了显著相似的SASP。在培养的癌前上皮细胞中,SASP通过一种主要依赖于SASP因子白细胞介素(IL)-6和IL-8的旁分泌机制,诱导上皮-间质转化和侵袭性,而这两者都是恶性肿瘤的标志。引人注目的是,有两种操作显著增强并加速了SASP的形成:致癌性RAS的表达,它会在正常细胞中引起基因毒性应激和衰老;以及p53肿瘤抑制蛋白的功能丧失。p53的缺失和致癌性RAS的获得也都加剧了SASP的促恶性旁分泌活性。我们的研究结果定义了基因毒性应激诱导衰老的一个核心特征。此外,它们还提示了一种细胞非自主机制,通过该机制,p53可以通过改变组织微环境来抑制,而致癌性RAS可以促进与年龄相关癌症的发展。

https://cdn.ncbi.nlm.nih.gov/pmc/blobs/f3e8/2605904/a7e22cc45f8a/pbio.0060301.g001.jpg

文献AI研究员

20分钟写一篇综述,助力文献阅读效率提升50倍。

立即体验

用中文搜PubMed

大模型驱动的PubMed中文搜索引擎

马上搜索

文档翻译

学术文献翻译模型,支持多种主流文档格式。

立即体验