Suppr超能文献

线粒体抗病毒信号蛋白介导的细胞凋亡及其被病毒蛋白的抑制作用

MAVS-mediated apoptosis and its inhibition by viral proteins.

作者信息

Lei Yu, Moore Chris B, Liesman Rachael M, O'Connor Brian P, Bergstralh Daniel T, Chen Zhijian J, Pickles Raymond J, Ting Jenny P-Y

机构信息

Lineberger Comprehensive Cancer Center, University of North Carolina, Chapel Hill, North Carolina, USA.

出版信息

PLoS One. 2009;4(5):e5466. doi: 10.1371/journal.pone.0005466. Epub 2009 Mar 7.

Abstract

BACKGROUND

Host responses to viral infection include both immune activation and programmed cell death. The mitochondrial antiviral signaling adaptor, MAVS (IPS-1, VISA or Cardif) is critical for host defenses to viral infection by inducing type-1 interferons (IFN-I), however its role in virus-induced apoptotic responses has not been elucidated.

PRINCIPAL FINDINGS

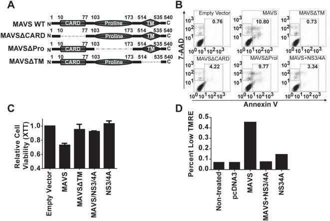
We show that MAVS causes apoptosis independent of its function in initiating IFN-I production. MAVS-induced cell death requires mitochondrial localization, is caspase dependent, and displays hallmarks of apoptosis. Furthermore, MAVS(-/-) fibroblasts are resistant to Sendai virus-induced apoptosis. A functional screen identifies the hepatitis C virus NS3/4A and the Severe Acute Respiratory Syndrome coronavirus (SARS-CoV) nonstructural protein (NSP15) as inhibitors of MAVS-induced apoptosis, possibly as a method of immune evasion.

SIGNIFICANCE

This study describes a novel role for MAVS in controlling viral infections through the induction of apoptosis, and identifies viral proteins which inhibit this host response.

摘要

背景

宿主对病毒感染的反应包括免疫激活和程序性细胞死亡。线粒体抗病毒信号衔接蛋白MAVS(IPS-1、VISA或Cardif)通过诱导I型干扰素(IFN-I)对宿主抵抗病毒感染至关重要,然而其在病毒诱导的凋亡反应中的作用尚未阐明。

主要发现

我们发现MAVS引发凋亡,这与其启动IFN-I产生的功能无关。MAVS诱导的细胞死亡需要线粒体定位,依赖于半胱天冬酶,并表现出凋亡的特征。此外,MAVS基因敲除的成纤维细胞对仙台病毒诱导的凋亡具有抗性。一项功能筛选确定丙型肝炎病毒NS3/4A和严重急性呼吸综合征冠状病毒(SARS-CoV)非结构蛋白(NSP15)是MAVS诱导凋亡的抑制剂,这可能是一种免疫逃避方法。

意义

本研究描述了MAVS在通过诱导凋亡控制病毒感染中的新作用,并鉴定了抑制这种宿主反应的病毒蛋白。

https://cdn.ncbi.nlm.nih.gov/pmc/blobs/ca13/2674933/17a59a41157d/pone.0005466.g001.jpg

文献AI研究员

20分钟写一篇综述,助力文献阅读效率提升50倍。

立即体验

用中文搜PubMed

大模型驱动的PubMed中文搜索引擎

马上搜索

文档翻译

学术文献翻译模型,支持多种主流文档格式。

立即体验