Suppr超能文献

着丝粒组装需要CENP-N直接识别CENP-A核小体。

Centromere assembly requires the direct recognition of CENP-A nucleosomes by CENP-N.

作者信息

Carroll Christopher W, Silva Mariana C C, Godek Kristina M, Jansen Lars E T, Straight Aaron F

机构信息

Department of Biochemistry, Stanford University School of Medicine, Beckman Center, Palo Alto, CA 94503-5307, USA.

出版信息

Nat Cell Biol. 2009 Jul;11(7):896-902. doi: 10.1038/ncb1899. Epub 2009 Jun 21.

Abstract

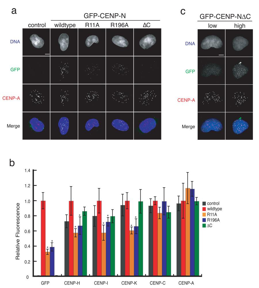
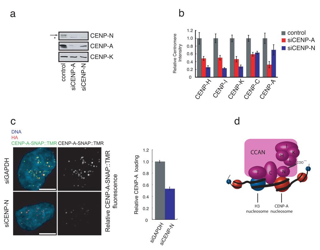
Centromeres are specialized chromosomal domains that direct kinetochore assembly during mitosis. CENP-A (centromere protein A), a histone H3-variant present exclusively in centromeric nucleosomes, is thought to function as an epigenetic mark that specifies centromere identity. Here we identify the essential centromere protein CENP-N as the first protein to selectively bind CENP-A nucleosomes but not H3 nucleosomes. CENP-N bound CENP-A nucleosomes in a DNA sequence-independent manner, but did not bind soluble CENP-A-H4 tetramers. Mutations in CENP-N that reduced its affinity for CENP-A nucleosomes caused defects in CENP-N localization and had dominant effects on the recruitment of CENP-H, CENP-I and CENP-K to centromeres. Depletion of CENP-N using siRNA (short interfering RNA) led to similar centromere assembly defects and resulted in reduced assembly of nascent CENP-A into centromeric chromatin. These data suggest that CENP-N interprets the information encoded within CENP-A nucleosomes and recruits other proteins to centromeric chromatin that are required for centromere function and propagation.

摘要

着丝粒是在有丝分裂期间指导动粒组装的特殊染色体结构域。CENP-A(着丝粒蛋白A)是一种仅存在于着丝粒核小体中的组蛋白H3变体,被认为作为一种表观遗传标记来指定着丝粒身份。在此,我们鉴定出必需的着丝粒蛋白CENP-N是首个选择性结合CENP-A核小体而不结合H3核小体的蛋白。CENP-N以不依赖DNA序列的方式结合CENP-A核小体,但不结合可溶性CENP-A-H4四聚体。CENP-N中降低其对CENP-A核小体亲和力的突变导致CENP-N定位缺陷,并对CENP-H、CENP-I和CENP-K着丝粒募集产生显性效应。使用小干扰RNA(siRNA)耗尽CENP-N会导致类似的着丝粒组装缺陷,并导致新生CENP-A组装到着丝粒染色质中减少。这些数据表明,CENP-N解读CENP-A核小体中编码的信息,并将着丝粒功能和传播所需的其他蛋白募集到着丝粒染色质中。

https://cdn.ncbi.nlm.nih.gov/pmc/blobs/fa97/2704923/1e857be655cf/nihms103675f1.jpg

文献AI研究员

20分钟写一篇综述,助力文献阅读效率提升50倍。

立即体验

用中文搜PubMed

大模型驱动的PubMed中文搜索引擎

马上搜索

文档翻译

学术文献翻译模型,支持多种主流文档格式。

立即体验