Suppr超能文献

BK 钾通道调节性β亚基的位置。

Location of modulatory beta subunits in BK potassium channels.

机构信息

Division of Cardiology, Department of Medicine, LaGuardia Community College, Long Island City, NY 11101, USA.

出版信息

J Gen Physiol. 2010 May;135(5):449-59. doi: 10.1085/jgp.201010417. Epub 2010 Apr 12.

Abstract

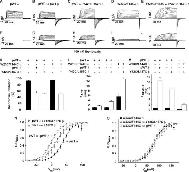
Large-conductance voltage- and calcium-activated potassium (BK) channels contain four pore-forming alpha subunits and four modulatory beta subunits. From the extents of disulfide cross-linking in channels on the cell surface between cysteine (Cys) substituted for residues in the first turns in the membrane of the S0 transmembrane (TM) helix, unique to BK alpha, and of the voltage-sensing domain TM helices S1-S4, we infer that S0 is next to S3 and S4, but not to S1 and S2. Furthermore, of the two beta1 TM helices, TM2 is next to S0, and TM1 is next to TM2. Coexpression of alpha with two substituted Cys's, one in S0 and one in S2, and beta1 also with two substituted Cys's, one in TM1 and one in TM2, resulted in two alphas cross-linked by one beta. Thus, each beta lies between and can interact with the voltage-sensing domains of two adjacent alpha subunits.

摘要

大电导电压和钙激活钾(BK)通道包含四个孔形成的α亚基和四个调节β亚基。从细胞表面通道中半胱氨酸(Cys)取代 S0 跨膜(TM)螺旋中第一个转角的残基的二硫键交联程度推断,S0 紧邻 S3 和 S4,但不紧邻 S1 和 S2。此外,在两个β1 TM 螺旋中,TM2 紧邻 S0,TM1 紧邻 TM2。与两个取代的 Cys 的 α 共表达,一个在 S0 中,一个在 S2 中,以及与两个取代的 Cys 的 β1 共表达,一个在 TM1 中,一个在 TM2 中,导致两个α通过一个β交叉连接。因此,每个β位于两个相邻的α亚基的电压传感域之间并与之相互作用。

https://cdn.ncbi.nlm.nih.gov/pmc/blobs/c27b/2860586/6afe526ae700/JGP_201010417_GS_Fig1.jpg

文献AI研究员

20分钟写一篇综述,助力文献阅读效率提升50倍。

立即体验

用中文搜PubMed

大模型驱动的PubMed中文搜索引擎

马上搜索

文档翻译

学术文献翻译模型,支持多种主流文档格式。

立即体验