Suppr超能文献

一种新型锌指蛋白 Zfp277 通过多梳抑制复合物 1 介导 Ink4a/arf 基因座的转录抑制。

A novel zinc finger protein Zfp277 mediates transcriptional repression of the Ink4a/arf locus through polycomb repressive complex 1.

机构信息

Department of Cellular and Molecular Medicine, Graduate School of Medicine, Chiba University, Chiba, Japan.

出版信息

PLoS One. 2010 Aug 24;5(8):e12373. doi: 10.1371/journal.pone.0012373.

Abstract

BACKGROUND

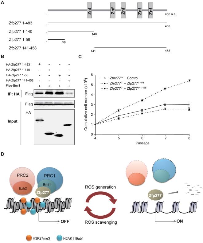
Polycomb group (PcG) proteins play a crucial role in cellular senescence as key transcriptional regulators of the Ink4a/Arf tumor suppressor gene locus. However, how PcG complexes target and contribute to stable gene silencing of the Ink4a/Arf locus remains little understood.

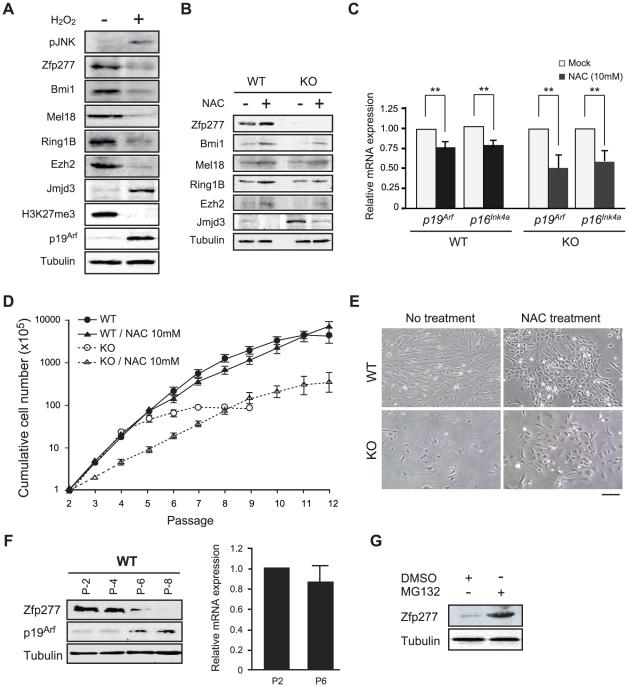
METHODOLOGY/PRINCIPAL FINDINGS: We examined the function of Zinc finger domain-containing protein 277 (Zfp277), a novel zinc finger protein that interacts with the PcG protein Bmi1. Zfp277 binds to the Ink4a/Arf locus in a Bmi1-independent manner and interacts with polycomb repressor complex (PRC) 1 through direct interaction with Bmi1. Loss of Zfp277 in mouse embryonic fibroblasts (MEFs) caused dissociation of PcG proteins from the Ink4a/Arf locus, resulting in premature senescence associated with derepressed p16(Ink4a) and p19(Arf) expression. Levels of both Zfp277 and PcG proteins inversely correlated with those of reactive oxygen species (ROS) in senescing MEFs, but the treatment of Zfp277(-/-) MEFs with an antioxidant restored the binding of PRC2 but not PRC1 to the Ink4a/Arf locus. Notably, forced expression of Bmi1 in Zfp277(-/-) MEFs did not restore the binding of Bmi1 to the Ink4a/Arf locus and failed to bypass cellular senescence. A Zfp277 mutant that could not bind Bmi1 did not rescue Zfp277(-/-) MEFs from premature senescence.

CONCLUSIONS/SIGNIFICANCE: Our findings implicate Zfp277 in the transcriptional regulation of the Ink4a/Arf locus and suggest that the interaction of Zfp277 with Bmi1 is essential for the recruitment of PRC1 to the Ink4a/Arf locus. Our findings also highlight dynamic regulation of both Zfp277 and PcG proteins by the oxidative stress pathways.

摘要

背景

多梳抑制复合物(PcG)蛋白作为 Ink4a/Arf 肿瘤抑制基因座的关键转录调节剂,在细胞衰老中发挥着至关重要的作用。然而,PcG 复合物如何靶向并有助于 Ink4a/Arf 基因座的稳定基因沉默仍知之甚少。

方法/主要发现:我们研究了锌指结构域蛋白 277(Zfp277)的功能,它是一种新的锌指蛋白,与 PcG 蛋白 Bmi1 相互作用。Zfp277 以 Bmi1 非依赖性的方式与 Ink4a/Arf 基因座结合,并通过与 Bmi1 的直接相互作用与多梳抑制复合物 1(PRC1)相互作用。在小鼠胚胎成纤维细胞(MEFs)中缺失 Zfp277 会导致 PcG 蛋白从 Ink4a/Arf 基因座解离,导致过早衰老,伴随着 p16(Ink4a)和 p19(Arf)表达的去抑制。衰老 MEFs 中 Zfp277 和 PcG 蛋白的水平与活性氧(ROS)的水平呈负相关,但用抗氧化剂处理 Zfp277(-/-) MEFs 可以恢复 PRC2 而不是 PRC1 与 Ink4a/Arf 基因座的结合。值得注意的是,在 Zfp277(-/-) MEFs 中强制表达 Bmi1 并不能恢复 Bmi1 与 Ink4a/Arf 基因座的结合,也不能绕过细胞衰老。不能与 Bmi1 结合的 Zfp277 突变体不能使 Zfp277(-/-) MEFs 免于过早衰老。

结论/意义:我们的研究结果表明 Zfp277 参与了 Ink4a/Arf 基因座的转录调控,并表明 Zfp277 与 Bmi1 的相互作用对于 PRC1 招募到 Ink4a/Arf 基因座是必不可少的。我们的研究结果还强调了 Zfp277 和 PcG 蛋白都受到氧化应激途径的动态调节。

https://cdn.ncbi.nlm.nih.gov/pmc/blobs/3609/2927437/6010a60491e8/pone.0012373.g001.jpg

文献AI研究员

20分钟写一篇综述,助力文献阅读效率提升50倍。

立即体验

用中文搜PubMed

大模型驱动的PubMed中文搜索引擎

马上搜索

文档翻译

学术文献翻译模型,支持多种主流文档格式。

立即体验