Suppr超能文献

端粒酶重新激活可逆转端粒酶缺陷型老年小鼠的组织退化。

Telomerase reactivation reverses tissue degeneration in aged telomerase-deficient mice.

机构信息

Belfer Institute for Applied Cancer Science and Departments of Medical Oncology, Medicine and Genetics, Dana-Farber Cancer Institute, Harvard Medical School, Boston, Massachusetts 02115, USA.

出版信息

Nature. 2011 Jan 6;469(7328):102-6. doi: 10.1038/nature09603. Epub 2010 Nov 28.

Abstract

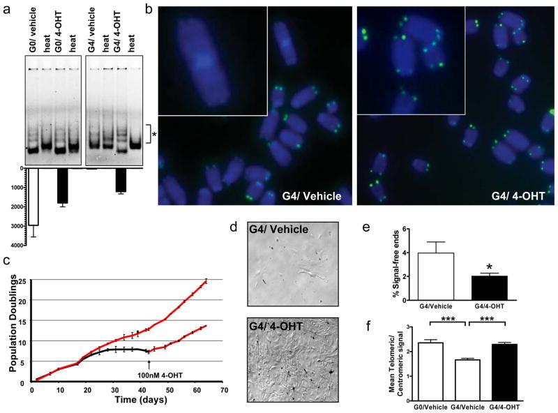
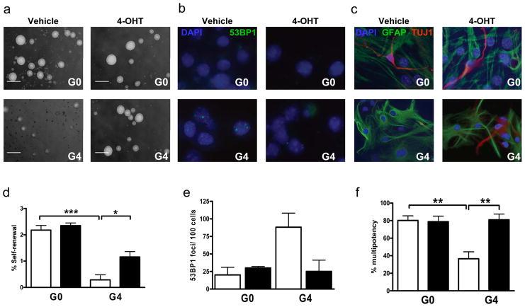
An ageing world population has fuelled interest in regenerative remedies that may stem declining organ function and maintain fitness. Unanswered is whether elimination of intrinsic instigators driving age-associated degeneration can reverse, as opposed to simply arrest, various afflictions of the aged. Such instigators include progressively damaged genomes. Telomerase-deficient mice have served as a model system to study the adverse cellular and organismal consequences of wide-spread endogenous DNA damage signalling activation in vivo. Telomere loss and uncapping provokes progressive tissue atrophy, stem cell depletion, organ system failure and impaired tissue injury responses. Here, we sought to determine whether entrenched multi-system degeneration in adult mice with severe telomere dysfunction can be halted or possibly reversed by reactivation of endogenous telomerase activity. To this end, we engineered a knock-in allele encoding a 4-hydroxytamoxifen (4-OHT)-inducible telomerase reverse transcriptase-oestrogen receptor (TERT-ER) under transcriptional control of the endogenous TERT promoter. Homozygous TERT-ER mice have short dysfunctional telomeres and sustain increased DNA damage signalling and classical degenerative phenotypes upon successive generational matings and advancing age. Telomerase reactivation in such late generation TERT-ER mice extends telomeres, reduces DNA damage signalling and associated cellular checkpoint responses, allows resumption of proliferation in quiescent cultures, and eliminates degenerative phenotypes across multiple organs including testes, spleens and intestines. Notably, somatic telomerase reactivation reversed neurodegeneration with restoration of proliferating Sox2(+) neural progenitors, Dcx(+) newborn neurons, and Olig2(+) oligodendrocyte populations. Consistent with the integral role of subventricular zone neural progenitors in generation and maintenance of olfactory bulb interneurons, this wave of telomerase-dependent neurogenesis resulted in alleviation of hyposmia and recovery of innate olfactory avoidance responses. Accumulating evidence implicating telomere damage as a driver of age-associated organ decline and disease risk and the marked reversal of systemic degenerative phenotypes in adult mice observed here support the development of regenerative strategies designed to restore telomere integrity.

摘要

人口老龄化促使人们对再生疗法产生了兴趣,这种疗法可能可以阻止或延缓器官功能的衰退,保持身体的健康。目前尚未明确的是,消除导致与年龄相关的退化的内在触发因素是否可以逆转,而不仅仅是阻止各种老年疾病。这些触发因素包括逐渐受损的基因组。缺乏端粒酶的小鼠被用作模型系统,用于研究广泛的内源性 DNA 损伤信号激活在体内对细胞和机体的不利影响。端粒丢失和盖帽会引发进行性组织萎缩、干细胞耗竭、器官系统衰竭和受损的组织损伤反应。在这里,我们试图确定在严重端粒功能障碍的成年小鼠中根深蒂固的多系统退化是否可以通过重新激活内源性端粒酶活性来停止或可能逆转。为此,我们构建了一个编码 4-羟基他莫昔芬(4-OHT)诱导的端粒酶逆转录酶-雌激素受体(TERT-ER)的基因敲入等位基因,该基因受内源性 TERT 启动子的转录控制。TERT-ER 纯合子小鼠的端粒短且功能失调,在连续几代交配和年龄增长过程中维持着增加的 DNA 损伤信号和经典的退行性表型。在这种晚期 TERT-ER 小鼠中重新激活端粒酶可延长端粒、减少 DNA 损伤信号和相关的细胞检查点反应、允许在静止培养物中重新开始增殖,并消除包括睾丸、脾脏和肠道在内的多个器官的退行性表型。值得注意的是,体细胞端粒酶重新激活逆转了神经退行性变,恢复了增殖的 Sox2(+)神经祖细胞、Dcx(+)新生神经元和 Olig2(+)少突胶质细胞群体。与侧脑室下区神经祖细胞在嗅球中间神经元的产生和维持中的整体作用一致,这种依赖端粒酶的神经发生导致嗅觉减退得到缓解,并恢复了先天的嗅觉回避反应。越来越多的证据表明,端粒损伤是与年龄相关的器官衰退和疾病风险的驱动因素,以及我们在这里观察到的成年小鼠全身退行性表型的显著逆转,支持了旨在恢复端粒完整性的再生策略的发展。

https://cdn.ncbi.nlm.nih.gov/pmc/blobs/6768/3057569/52104fe696f6/nihms248516f1.jpg

文献AI研究员

20分钟写一篇综述,助力文献阅读效率提升50倍。

立即体验

用中文搜PubMed

大模型驱动的PubMed中文搜索引擎

马上搜索

文档翻译

学术文献翻译模型,支持多种主流文档格式。

立即体验