Suppr超能文献

IL-17 产生的 γδ T 细胞对抗癌化疗疗效的贡献。

Contribution of IL-17-producing gamma delta T cells to the efficacy of anticancer chemotherapy.

机构信息

Institut National de la Santé et de la Recherche Médicale (INSERM) U1015, France.

出版信息

J Exp Med. 2011 Mar 14;208(3):491-503. doi: 10.1084/jem.20100269. Epub 2011 Mar 7.

Abstract

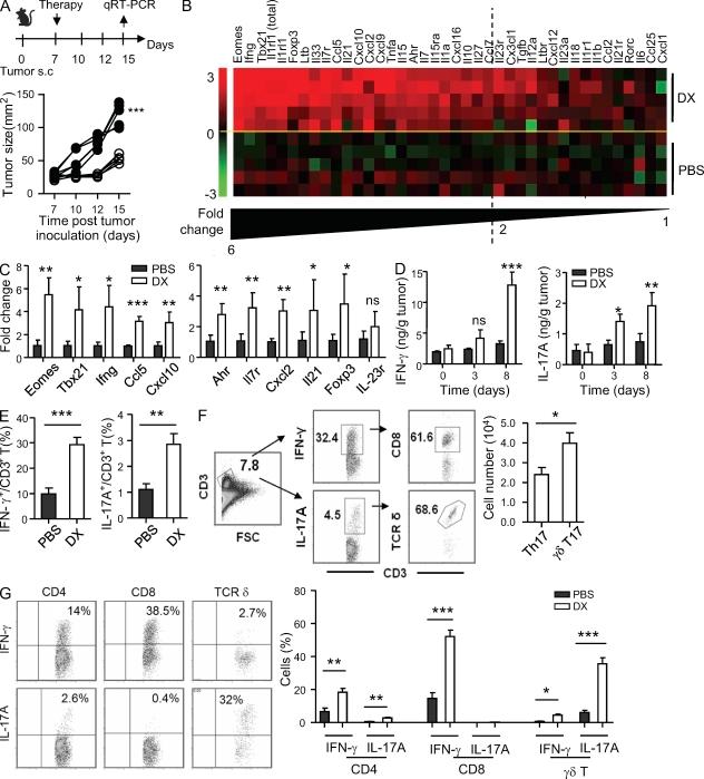
By triggering immunogenic cell death, some anticancer compounds, including anthracyclines and oxaliplatin, elicit tumor-specific, interferon-γ-producing CD8(+) αβ T lymphocytes (Tc1 CTLs) that are pivotal for an optimal therapeutic outcome. Here, we demonstrate that chemotherapy induces a rapid and prominent invasion of interleukin (IL)-17-producing γδ (Vγ4(+) and Vγ6(+)) T lymphocytes (γδ T17 cells) that precedes the accumulation of Tc1 CTLs within the tumor bed. In T cell receptor δ(-/-) or Vγ4/6(-/-) mice, the therapeutic efficacy of chemotherapy was compromised, no IL-17 was produced by tumor-infiltrating T cells, and Tc1 CTLs failed to invade the tumor after treatment. Although γδ T17 cells could produce both IL-17A and IL-22, the absence of a functional IL-17A-IL-17R pathway significantly reduced tumor-specific T cell responses elicited by tumor cell death, and the efficacy of chemotherapy in four independent transplantable tumor models. Adoptive transfer of γδ T cells restored the efficacy of chemotherapy in IL-17A(-/-) hosts. The anticancer effect of infused γδ T cells was lost when they lacked either IL-1R1 or IL-17A. Conventional helper CD4(+) αβ T cells failed to produce IL-17 after chemotherapy. We conclude that γδ T17 cells play a decisive role in chemotherapy-induced anticancer immune responses.

摘要

通过触发免疫原性细胞死亡,一些抗癌化合物,包括蒽环类药物和奥沙利铂,引发肿瘤特异性、产生干扰素-γ的 CD8(+)αβ T 淋巴细胞(Tc1 CTLs),这对于最佳治疗效果至关重要。在这里,我们证明化疗会迅速引起白细胞介素(IL)-17 产生的 γδ(Vγ4(+)和 Vγ6(+))T 淋巴细胞(γδ T17 细胞)的显著浸润,这先于肿瘤床内 Tc1 CTLs 的积累。在 T 细胞受体 δ(-/-)或 Vγ4/6(-/-)小鼠中,化疗的治疗效果受损,肿瘤浸润 T 细胞不产生 IL-17,并且 Tc1 CTLs 在治疗后未能浸润肿瘤。尽管 γδ T17 细胞可以产生 IL-17A 和 IL-22,但缺乏功能性 IL-17A-IL-17R 途径显著降低了由肿瘤细胞死亡引发的肿瘤特异性 T 细胞反应,以及四种独立的可移植肿瘤模型中化疗的疗效。γδ T 细胞的过继转移恢复了 IL-17A(-/-)宿主中化疗的疗效。当输注的 γδ T 细胞缺乏 IL-1R1 或 IL-17A 时,其抗癌作用丧失。常规辅助性 CD4(+)αβ T 细胞在化疗后无法产生 IL-17。我们得出结论,γδ T17 细胞在化疗诱导的抗癌免疫反应中起决定性作用。

https://cdn.ncbi.nlm.nih.gov/pmc/blobs/301d/3058575/992d1871a385/JEM_20100269_RGB_Fig1.jpg

文献AI研究员

20分钟写一篇综述,助力文献阅读效率提升50倍。

立即体验

用中文搜PubMed

大模型驱动的PubMed中文搜索引擎

马上搜索

文档翻译

学术文献翻译模型,支持多种主流文档格式。

立即体验