Suppr超能文献

局部 Ca²+ 通过 Orai1 内流调节 TRPC1 向质膜的募集,并控制特定细胞功能所需的细胞浆 Ca²+ 信号。

Local Ca²+ entry via Orai1 regulates plasma membrane recruitment of TRPC1 and controls cytosolic Ca²+ signals required for specific cell functions.

机构信息

Secretory Physiology Section, Molecular Physiology and Therapeutics Branch, NIDCR, NIH, Bethesda, Maryland, United States of America.

出版信息

PLoS Biol. 2011 Mar;9(3):e1001025. doi: 10.1371/journal.pbio.1001025. Epub 2011 Mar 8.

Abstract

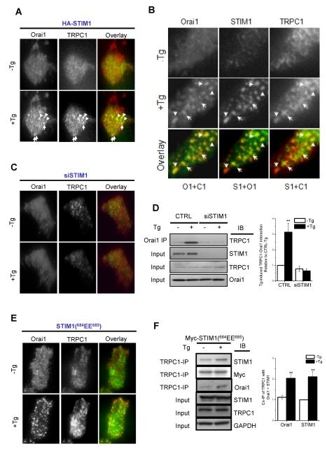
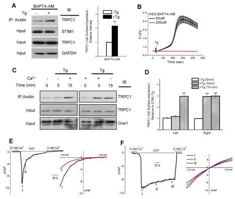
Store-operated Ca²+ entry (SOCE) has been associated with two types of channels: CRAC channels that require Orai1 and STIM1 and SOC channels that involve TRPC1, Orai1, and STIM1. While TRPC1 significantly contributes to SOCE and SOC channel activity, abrogation of Orai1 function eliminates SOCE and activation of TRPC1. The critical role of Orai1 in activation of TRPC1-SOC channels following Ca²+ store depletion has not yet been established. Herein we report that TRPC1 and Orai1 are components of distinct channels. We show that TRPC1/Orai1/STIM1-dependent I(SOC), activated in response to Ca²+ store depletion, is composed of TRPC1/STIM1-mediated non-selective cation current and Orai1/STIM1-mediated I(CRAC); the latter is detected when TRPC1 function is suppressed by expression of shTRPC1 or a STIM1 mutant that lacks TRPC1 gating, STIM1(⁶⁸⁴EE⁶⁸⁵). In addition to gating TRPC1 and Orai1, STIM1 mediates the recruitment and association of the channels within ER/PM junctional domains, a critical step in TRPC1 activation. Importantly, we show that Ca²+ entry via Orai1 triggers plasma membrane insertion of TRPC1, which is prevented by blocking SOCE with 1 µM Gd³+, removal of extracellular Ca²+, knockdown of Orai1, or expression of dominant negative mutant Orai1 lacking a functional pore, Orai1-E106Q. In cells expressing another pore mutant of Orai1, Orai1-E106D, TRPC1 trafficking is supported in Ca²+-containing, but not Ca²+-free, medium. Consistent with this, I(CRAC) is activated in cells pretreated with thapsigargin in Ca²+-free medium while I(SOC) is activated in cells pretreated in Ca²+-containing medium. Significantly, TRPC1 function is required for sustained K(Ca) activity and contributes to NFκB activation while Orai1 is sufficient for NFAT activation. Together, these findings reveal an as-yet unidentified function for Orai1 that explains the critical requirement of the channel in the activation of TRPC1 following Ca²+ store depletion. We suggest that coordinated regulation of the surface expression of TRPC1 by Orai1 and gating by STIM1 provides a mechanism for rapidly modulating and maintaining SOCE-generated Ca²+ signals. By recruiting ion channels and other signaling pathways, Orai1 and STIM1 concertedly impact a variety of critical cell functions that are initiated by SOCE.

摘要

钙库操纵性钙内流(SOCE)与两种类型的通道有关:需要 Orai1 和 STIM1 的 CRAC 通道,以及涉及 TRPC1、Orai1 和 STIM1 的 SOC 通道。虽然 TRPC1 对 SOCE 和 SOC 通道活性有显著贡献,但 Orai1 功能的缺失消除了 SOCE 并激活了 TRPC1。Orai1 在钙库耗竭后激活 TRPC1-SOC 通道中的关键作用尚未得到证实。在此,我们报告 TRPC1 和 Orai1 是不同通道的组成部分。我们表明,TRPC1/Orai1/STIM1 依赖性 I(SOC),响应钙库耗竭而激活,由 TRPC1/STIM1 介导的非选择性阳离子电流和 Orai1/STIM1 介导的 I(CRAC)组成;当通过表达 shTRPC1 或缺乏 TRPC1 门控的 STIM1 突变体 STIM1(⁶⁸⁴EE⁶⁸⁵)抑制 TRPC1 功能时,会检测到后者。除了门控 TRPC1 和 Orai1 之外,STIM1 还介导在 ER/PM 连接域内募集和关联通道,这是 TRPC1 激活的关键步骤。重要的是,我们表明,Orai1 介导的钙内流触发 TRPC1 向质膜插入,这可以通过用 1 µM Gd³+、去除细胞外 Ca²+、敲低 Orai1 或表达缺乏功能性孔的显性负突变体 Orai1-E106Q 来阻止 SOCE。在表达 Orai1 的另一种孔突变体 Orai1-E106D 的细胞中,在含有 Ca²+但不含 Ca²+的培养基中支持 TRPC1 运输。与此一致,在无钙培养基中用 thapsigargin 预处理的细胞中激活 I(CRAC),而在含有 Ca²+的培养基中预处理的细胞中激活 I(SOC)。重要的是,TRPC1 功能对于持续的 K(Ca) 活性是必需的,并有助于 NFκB 激活,而 Orai1 足以激活 NFAT 激活。总之,这些发现揭示了 Orai1 的一个尚未确定的功能,该功能解释了通道在钙库耗竭后激活 TRPC1 中的关键需求。我们认为,Orai1 对 TRPC1 表面表达的协调调节和 STIM1 的门控提供了一种机制,可快速调节和维持 SOCE 产生的 Ca²+信号。通过募集离子通道和其他信号通路,Orai1 和 STIM1 协同影响由 SOCE 引发的各种关键细胞功能。

https://cdn.ncbi.nlm.nih.gov/pmc/blobs/079f/3050638/68cf7406f2a7/pbio.1001025.g001.jpg

文献AI研究员

20分钟写一篇综述,助力文献阅读效率提升50倍。

立即体验

用中文搜PubMed

大模型驱动的PubMed中文搜索引擎

马上搜索

文档翻译

学术文献翻译模型,支持多种主流文档格式。

立即体验