Suppr超能文献

酵母组织蛋白酶 D 的前肽抑制程序性细胞坏死。

The propeptide of yeast cathepsin D inhibits programmed necrosis.

机构信息

Institute of Molecular Biosciences, University of Graz, Graz, Austria.

出版信息

Cell Death Dis. 2011 May 19;2(5):e161. doi: 10.1038/cddis.2011.43.

Abstract

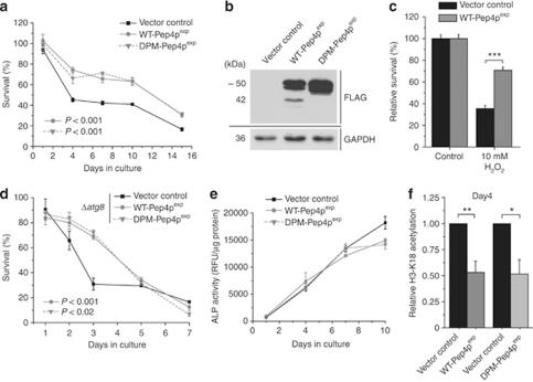
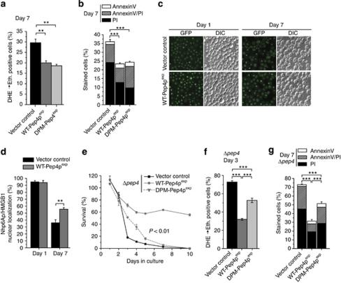
The lysosomal endoprotease cathepsin D (CatD) is an essential player in general protein turnover and specific peptide processing. CatD-deficiency is associated with neurodegenerative diseases, whereas elevated CatD levels correlate with tumor malignancy and cancer cell survival. Here, we show that the CatD ortholog of the budding yeast Saccharomyces cerevisiae (Pep4p) harbors a dual cytoprotective function, composed of an anti-apoptotic part, conferred by its proteolytic capacity, and an anti-necrotic part, which resides in the protein's proteolytically inactive propeptide. Thus, deletion of PEP4 resulted in both apoptotic and necrotic cell death during chronological aging. Conversely, prolonged overexpression of Pep4p extended chronological lifespan specifically through the protein's anti-necrotic function. This function, which triggered histone hypoacetylation, was dependent on polyamine biosynthesis and was exerted via enhanced intracellular levels of putrescine, spermidine and its precursor S-adenosyl-methionine. Altogether, these data discriminate two pro-survival functions of yeast CatD and provide first insight into the physiological regulation of programmed necrosis in yeast.

摘要

溶酶体内切蛋白酶组织蛋白酶 D(CatD)是一般蛋白质周转和特定肽加工的重要参与者。CatD 缺乏与神经退行性疾病有关,而 CatD 水平升高与肿瘤恶性程度和癌细胞存活相关。在这里,我们表明,酿酒酵母(Saccharomyces cerevisiae)的 CatD 直系同源物(Pep4p)具有双重细胞保护功能,由其蛋白水解能力赋予的抗凋亡部分和位于蛋白质无活性前肽中的抗坏死部分组成。因此,PEP4 的缺失导致在时序老化过程中同时发生凋亡和坏死性细胞死亡。相反,Pep4p 的延长过表达特异性地通过该蛋白的抗坏死功能延长了时序寿命。这种功能触发组蛋白低乙酰化,依赖于多胺生物合成,并通过增强精胺、亚精胺及其前体 S-腺苷甲硫氨酸的细胞内水平来发挥作用。总的来说,这些数据区分了酵母 CatD 的两种生存促进功能,并首次深入了解了酵母中程序性坏死的生理调节。

https://cdn.ncbi.nlm.nih.gov/pmc/blobs/1aa7/3122122/6b2be42612a7/cddis201143f1.jpg

文献AI研究员

20分钟写一篇综述,助力文献阅读效率提升50倍。

立即体验

用中文搜PubMed

大模型驱动的PubMed中文搜索引擎

马上搜索

文档翻译

学术文献翻译模型,支持多种主流文档格式。

立即体验