Suppr超能文献

弥漫性大 B 细胞淋巴瘤编码基因组分析。

Analysis of the coding genome of diffuse large B-cell lymphoma.

机构信息

Institute for Cancer Genetics, Columbia University, New York, New York, USA.

出版信息

Nat Genet. 2011 Jul 31;43(9):830-7. doi: 10.1038/ng.892.

Abstract

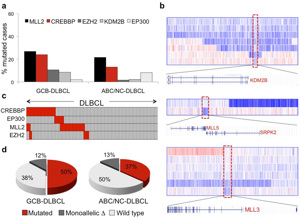
Diffuse large B-cell lymphoma (DLBCL) is the most common form of human lymphoma. Although a number of structural alterations have been associated with the pathogenesis of this malignancy, the full spectrum of genetic lesions that are present in the DLBCL genome, and therefore the identity of dysregulated cellular pathways, remains unknown. By combining next-generation sequencing and copy number analysis, we show that the DLBCL coding genome contains, on average, more than 30 clonally represented gene alterations per case. This analysis also revealed mutations in genes not previously implicated in DLBCL pathogenesis, including those regulating chromatin methylation (MLL2; 24% of samples) and immune recognition by T cells. These results provide initial data on the complexity of the DLBCL coding genome and identify novel dysregulated pathways underlying its pathogenesis.

摘要

弥漫性大 B 细胞淋巴瘤(DLBCL)是最常见的人类淋巴瘤形式。尽管已经发现了许多与这种恶性肿瘤发病机制相关的结构改变,但在 DLBCL 基因组中存在的全部遗传病变,以及失调的细胞途径的身份仍然未知。通过结合下一代测序和拷贝数分析,我们表明,DLBCL 编码基因组平均每个病例含有超过 30 个克隆代表的基因改变。这项分析还揭示了以前未涉及 DLBCL 发病机制的基因中的突变,包括那些调节染色质甲基化(MLL2;24%的样本)和 T 细胞免疫识别的基因。这些结果提供了关于 DLBCL 编码基因组复杂性的初步数据,并确定了其发病机制背后的新失调途径。

https://cdn.ncbi.nlm.nih.gov/pmc/blobs/ca35/3297422/83267bdf1348/nihms308546f1.jpg

文献AI研究员

20分钟写一篇综述,助力文献阅读效率提升50倍。

立即体验

用中文搜PubMed

大模型驱动的PubMed中文搜索引擎

马上搜索

文档翻译

学术文献翻译模型,支持多种主流文档格式。

立即体验