Suppr超能文献

系统筛选发现并分析顶复体蛋白,鉴定出一个保守且必需的蛋白输入因子。

A systematic screen to discover and analyze apicoplast proteins identifies a conserved and essential protein import factor.

机构信息

Center for Tropical and Emerging Global Diseases, University of Georgia, Athens, Georgia, United States of America.

出版信息

PLoS Pathog. 2011 Dec;7(12):e1002392. doi: 10.1371/journal.ppat.1002392. Epub 2011 Dec 1.

Abstract

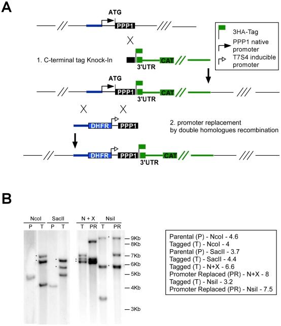
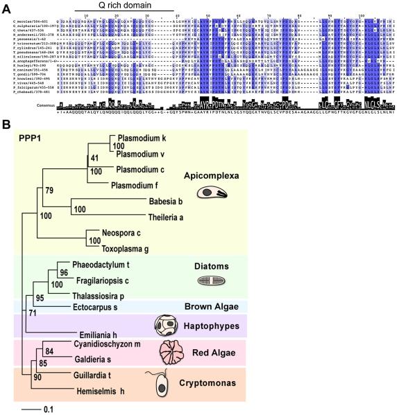
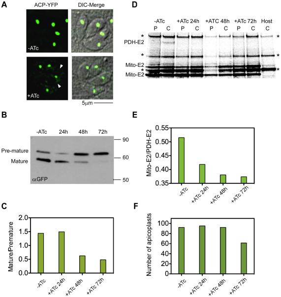
Parasites of the phylum Apicomplexa cause diseases that impact global health and economy. These unicellular eukaryotes possess a relict plastid, the apicoplast, which is an essential organelle and a validated drug target. However, much of its biology remains poorly understood, in particular its elaborate compartmentalization: four membranes defining four different spaces. Only a small number of organellar proteins have been identified in particular few proteins are known for non-luminal apicoplast compartments. We hypothesized that enlarging the catalogue of apicoplast proteins will contribute toward identifying new organellar functions and expand the realm of targets beyond a limited set of characterized pathways. We developed a bioinformatic screen based on mRNA abundance over the cell cycle and on phyletic distribution. We experimentally assessed 57 genes, and of 30 successful epitope tagged candidates eleven novel apicoplast proteins were identified. Of those, seven appear to target to the lumen of the organelle, and four localize to peripheral compartments. To address their function we then developed a robust system for the construction of conditional mutants via a promoter replacement strategy. We confirm the feasibility of this system by establishing conditional mutants for two selected genes--a luminal and a peripheral apicoplast protein. The latter is particularly intriguing as it encodes a hypothetical protein that is conserved in and unique to Apicomplexan parasites and other related organisms that maintain a red algal endosymbiont. Our studies suggest that this peripheral plastid protein, PPP1, is likely localized to the periplastid compartment. Conditional disruption of PPP1 demonstrated that it is essential for parasite survival. Phenotypic analysis of this mutant is consistent with a role of the PPP1 protein in apicoplast biogenesis, specifically in import of nuclear-encoded proteins into the organelle.

摘要

顶复门寄生虫引起的疾病影响全球健康和经济。这些单细胞真核生物拥有一个遗留的质体,即顶质体,这是一个重要的细胞器,也是一个经过验证的药物靶点。然而,其生物学的很大一部分仍然知之甚少,特别是它精细的区室化:四个膜定义了四个不同的空间。只有少数几种细胞器蛋白被鉴定出来,特别是很少有蛋白被认为是质体腔室的非腔室蛋白。我们假设扩大质体蛋白目录将有助于确定新的细胞器功能,并将靶点扩展到一组有限的特征化途径之外。我们基于细胞周期中的 mRNA 丰度和系统发育分布开发了一种生物信息学筛选方法。我们实验评估了 57 个基因,在 30 个成功的表位标记候选基因中,确定了 11 种新的质体蛋白。其中,有 7 种似乎靶向细胞器的腔室,有 4 种定位于周边腔室。为了确定它们的功能,我们随后开发了一种通过启动子替换策略构建条件突变体的稳健系统。我们通过建立两个选定基因的条件突变体来验证该系统的可行性——一个是腔室蛋白,另一个是质体蛋白。后者特别有趣,因为它编码一种假定蛋白,这种蛋白在顶复门寄生虫和其他维持红藻内共生体的相关生物中是保守的和独特的。我们的研究表明,这种外周质体蛋白 PPP1 可能定位于周质体腔室。PPP1 的条件破坏表明它对寄生虫的生存是必不可少的。对该突变体的表型分析与 PPP1 蛋白在质体生物发生中的作用一致,特别是在核编码蛋白向细胞器的输入中。

https://cdn.ncbi.nlm.nih.gov/pmc/blobs/6d0f/3228799/40503fe351b6/ppat.1002392.g001.jpg

文献AI研究员

20分钟写一篇综述,助力文献阅读效率提升50倍。

立即体验

用中文搜PubMed

大模型驱动的PubMed中文搜索引擎

马上搜索

文档翻译

学术文献翻译模型,支持多种主流文档格式。

立即体验