Suppr超能文献

一种依赖于 PGC1-α 的肌肉因子,可驱动白色脂肪向棕色脂肪样发展和产热。

A PGC1-α-dependent myokine that drives brown-fat-like development of white fat and thermogenesis.

机构信息

Dana-Farber Cancer Institute, Harvard Medical School, Boston, Massachusetts 02115, USA.

出版信息

Nature. 2012 Jan 11;481(7382):463-8. doi: 10.1038/nature10777.

Abstract

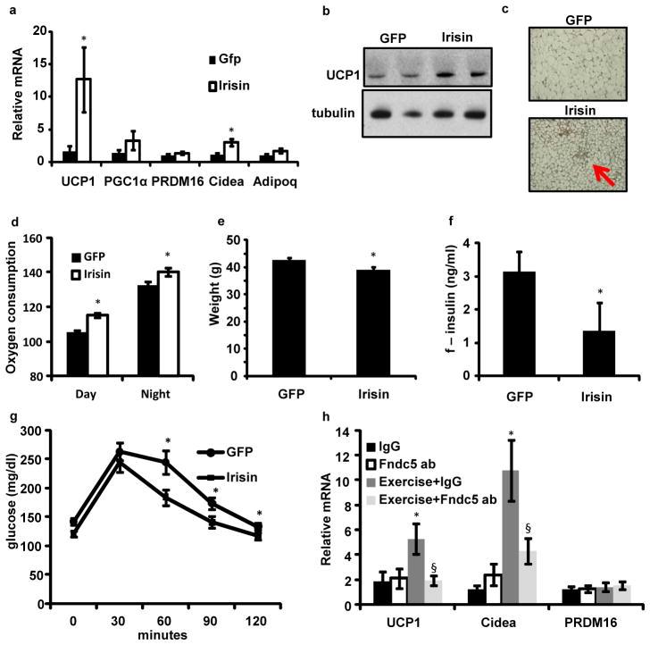
Exercise benefits a variety of organ systems in mammals, and some of the best-recognized effects of exercise on muscle are mediated by the transcriptional co-activator PPAR-γ co-activator-1 α (PGC1-α). Here we show in mouse that PGC1-α expression in muscle stimulates an increase in expression of FNDC5, a membrane protein that is cleaved and secreted as a newly identified hormone, irisin. Irisin acts on white adipose cells in culture and in vivo to stimulate UCP1 expression and a broad program of brown-fat-like development. Irisin is induced with exercise in mice and humans, and mildly increased irisin levels in the blood cause an increase in energy expenditure in mice with no changes in movement or food intake. This results in improvements in obesity and glucose homeostasis. Irisin could be therapeutic for human metabolic disease and other disorders that are improved with exercise.

摘要

运动有益于哺乳动物的多种器官系统,而运动对肌肉的一些最为人熟知的影响是通过转录共激活因子过氧化物酶体增殖物激活受体-γ共激活因子-1α(PGC1-α)介导的。在这里,我们在小鼠中表明,肌肉中的 PGC1-α表达刺激膜蛋白 FNDC5 的表达增加,FNDC5 是一种新鉴定的激素鸢尾素的前体,它被切割并分泌出来。鸢尾素在培养的白色脂肪细胞和体内作用于白色脂肪细胞,刺激 UCP1 表达和广泛的棕色脂肪样发育程序。鸢尾素在小鼠和人类中随运动而被诱导,并且血液中轻度增加的鸢尾素水平导致运动和食物摄入没有变化的小鼠能量消耗增加,从而改善肥胖和葡萄糖稳态。鸢尾素可能对人类代谢疾病和其他通过运动改善的疾病具有治疗作用。

https://cdn.ncbi.nlm.nih.gov/pmc/blobs/b786/3522098/a1c87c8ef618/nihms383119f1.jpg

文献AI研究员

20分钟写一篇综述,助力文献阅读效率提升50倍。

立即体验

用中文搜PubMed

大模型驱动的PubMed中文搜索引擎

马上搜索

文档翻译

学术文献翻译模型,支持多种主流文档格式。

立即体验