Suppr超能文献

五个氨基酸在三种 HLA 蛋白中解释了 MHC 与血清阳性类风湿关节炎之间的大部分关联。

Five amino acids in three HLA proteins explain most of the association between MHC and seropositive rheumatoid arthritis.

机构信息

Division of Genetics, Brigham and Women's Hospital, Harvard Medical School, Boston, Massachusetts, USA.

出版信息

Nat Genet. 2012 Jan 29;44(3):291-6. doi: 10.1038/ng.1076.

Abstract

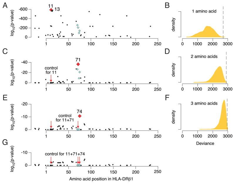
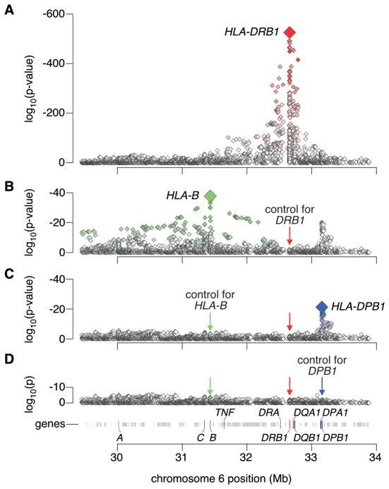
The genetic association of the major histocompatibility complex (MHC) to rheumatoid arthritis risk has commonly been attributed to alleles in HLA-DRB1. However, debate persists about the identity of the causal variants in HLA-DRB1 and the presence of independent effects elsewhere in the MHC. Using existing genome-wide SNP data in 5,018 individuals with seropositive rheumatoid arthritis (cases) and 14,974 unaffected controls, we imputed and tested classical alleles and amino acid polymorphisms in HLA-A, HLA-B, HLA-C, HLA-DPA1, HLA-DPB1, HLA-DQA1, HLA-DQB1 and HLA-DRB1, as well as 3,117 SNPs across the MHC. Conditional and haplotype analyses identified that three amino acid positions (11, 71 and 74) in HLA-DRβ1 and single-amino-acid polymorphisms in HLA-B (at position 9) and HLA-DPβ1 (at position 9), which are all located in peptide-binding grooves, almost completely explain the MHC association to rheumatoid arthritis risk. This study shows how imputation of functional variation from large reference panels can help fine map association signals in the MHC.

摘要

主要组织相容性复合体(MHC)与类风湿关节炎风险的遗传关联通常归因于 HLA-DRB1 中的等位基因。然而,关于 HLA-DRB1 中因果变异体的身份以及 MHC 其他部位是否存在独立效应仍存在争议。利用现有的全基因组 SNP 数据,对 5018 名血清阳性类风湿关节炎(病例)和 14974 名无影响的对照者进行了分析,我们在 HLA-A、HLA-B、HLA-C、HLA-DPA1、HLA-DPB1、HLA-DQA1、HLA-DQB1 和 HLA-DRB1 中推断并测试了经典等位基因和氨基酸多态性,以及 MHC 上的 3117 个 SNP。条件和单倍型分析表明,HLA-DRβ1 中的三个氨基酸位置(11、71 和 74)以及 HLA-B(位置 9)和 HLA-DPβ1(位置 9)中的单个氨基酸多态性,这些都位于肽结合槽中,几乎完全解释了 MHC 与类风湿关节炎风险的关联。本研究展示了如何从大型参考面板中推断功能变异来帮助 MHC 中的关联信号进行精细定位。

https://cdn.ncbi.nlm.nih.gov/pmc/blobs/fdab/3288335/2e146cd53c0c/nihms344269f1.jpg

文献AI研究员

20分钟写一篇综述,助力文献阅读效率提升50倍。

立即体验

用中文搜PubMed

大模型驱动的PubMed中文搜索引擎

马上搜索

文档翻译

学术文献翻译模型,支持多种主流文档格式。

立即体验