Suppr超能文献

全基因组范围内长非编码 RNA 稳定性分析。

Genome-wide analysis of long noncoding RNA stability.

机构信息

Institute for Molecular Bioscience, The University of Queensland, Brisbane, QLD 4072, Australia;

出版信息

Genome Res. 2012 May;22(5):885-98. doi: 10.1101/gr.131037.111. Epub 2012 Mar 9.

Abstract

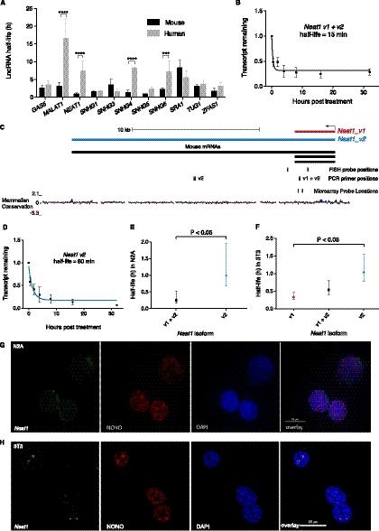
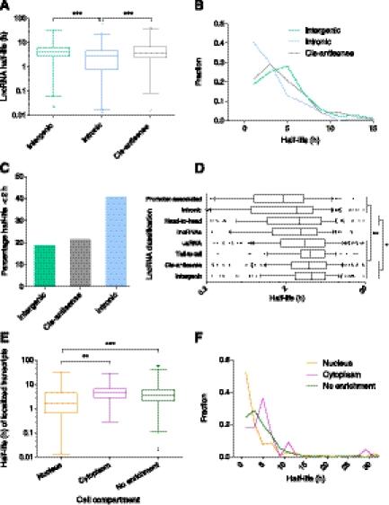
Transcriptomic analyses have identified tens of thousands of intergenic, intronic, and cis-antisense long noncoding RNAs (lncRNAs) that are expressed from mammalian genomes. Despite progress in functional characterization, little is known about the post-transcriptional regulation of lncRNAs and their half-lives. Although many are easily detectable by a variety of techniques, it has been assumed that lncRNAs are generally unstable, but this has not been examined genome-wide. Utilizing a custom noncoding RNA array, we determined the half-lives of ∼800 lncRNAs and ∼12,000 mRNAs in the mouse Neuro-2a cell line. We find only a minority of lncRNAs are unstable. LncRNA half-lives vary over a wide range, comparable to, although on average less than, that of mRNAs, suggestive of complex metabolism and widespread functionality. Combining half-lives with comprehensive lncRNA annotations identified hundreds of unstable (half-life < 2 h) intergenic, cis-antisense, and intronic lncRNAs, as well as lncRNAs showing extreme stability (half-life > 16 h). Analysis of lncRNA features revealed that intergenic and cis-antisense RNAs are more stable than those derived from introns, as are spliced lncRNAs compared to unspliced (single exon) transcripts. Subcellular localization of lncRNAs indicated widespread trafficking to different cellular locations, with nuclear-localized lncRNAs more likely to be unstable. Surprisingly, one of the least stable lncRNAs is the well-characterized paraspeckle RNA Neat1, suggesting Neat1 instability contributes to the dynamic nature of this subnuclear domain. We have created an online interactive resource (http://stability.matticklab.com) that allows easy navigation of lncRNA and mRNA stability profiles and provides a comprehensive annotation of ~7200 mouse lncRNAs.

摘要

转录组分析已经鉴定出数以万计的基因间、内含子和顺式反义长非编码 RNA(lncRNA),它们来自哺乳动物基因组表达。尽管在功能表征方面取得了进展,但对 lncRNA 的转录后调控及其半衰期知之甚少。尽管许多 lncRNA 很容易通过各种技术检测到,但人们一直认为 lncRNA 通常不稳定,但这尚未在全基因组范围内进行研究。利用定制的非编码 RNA 阵列,我们确定了在小鼠 Neuro-2a 细胞系中约 800 个 lncRNA 和约 12000 个 mRNA 的半衰期。我们发现只有少数 lncRNA 是不稳定的。lncRNA 的半衰期变化范围很广,与 mRNA 的半衰期相当,尽管平均而言小于 mRNA 的半衰期,这表明它们具有复杂的代谢和广泛的功能。将半衰期与全面的 lncRNA 注释相结合,确定了数百个不稳定的(半衰期<2 小时)基因间、顺式反义、内含子 lncRNA,以及表现出极端稳定性的 lncRNA(半衰期>16 小时)。对 lncRNA 特征的分析表明,基因间和顺式反义 RNA 比来自内含子的 RNA 更稳定,剪接的 lncRNA 比未剪接的(单外显子)转录本更稳定。lncRNA 的亚细胞定位表明它们广泛分布在不同的细胞位置,核定位的 lncRNA 更不稳定。令人惊讶的是,最不稳定的 lncRNA 之一是具有良好特征的核小体 RNA Neat1,这表明 Neat1 的不稳定性有助于这个亚核域的动态性质。我们创建了一个在线交互资源(http://stability.matticklab.com),允许轻松浏览 lncRNA 和 mRNA 稳定性谱,并提供了大约 7200 个小鼠 lncRNA 的全面注释。

https://cdn.ncbi.nlm.nih.gov/pmc/blobs/9882/3337434/3855c67d88d9/885fig1.jpg

文献AI研究员

20分钟写一篇综述,助力文献阅读效率提升50倍。

立即体验

用中文搜PubMed

大模型驱动的PubMed中文搜索引擎

马上搜索

文档翻译

学术文献翻译模型,支持多种主流文档格式。

立即体验