Suppr超能文献

半乳糖凝集素-3通过调节基质金属蛋白酶-1 的表达来增加小鼠黑色素瘤细胞的迁移能力。

Galectin-3 increases the motility of mouse melanoma cells by regulating matrix metalloproteinase-1 expression.

机构信息

Department of Practical Pharmacy, College of Pharmacy, Kyung Hee University, Seoul, Korea.

出版信息

Exp Mol Med. 2012 Jun 30;44(6):387-93. doi: 10.3858/emm.2012.44.6.044.

Abstract

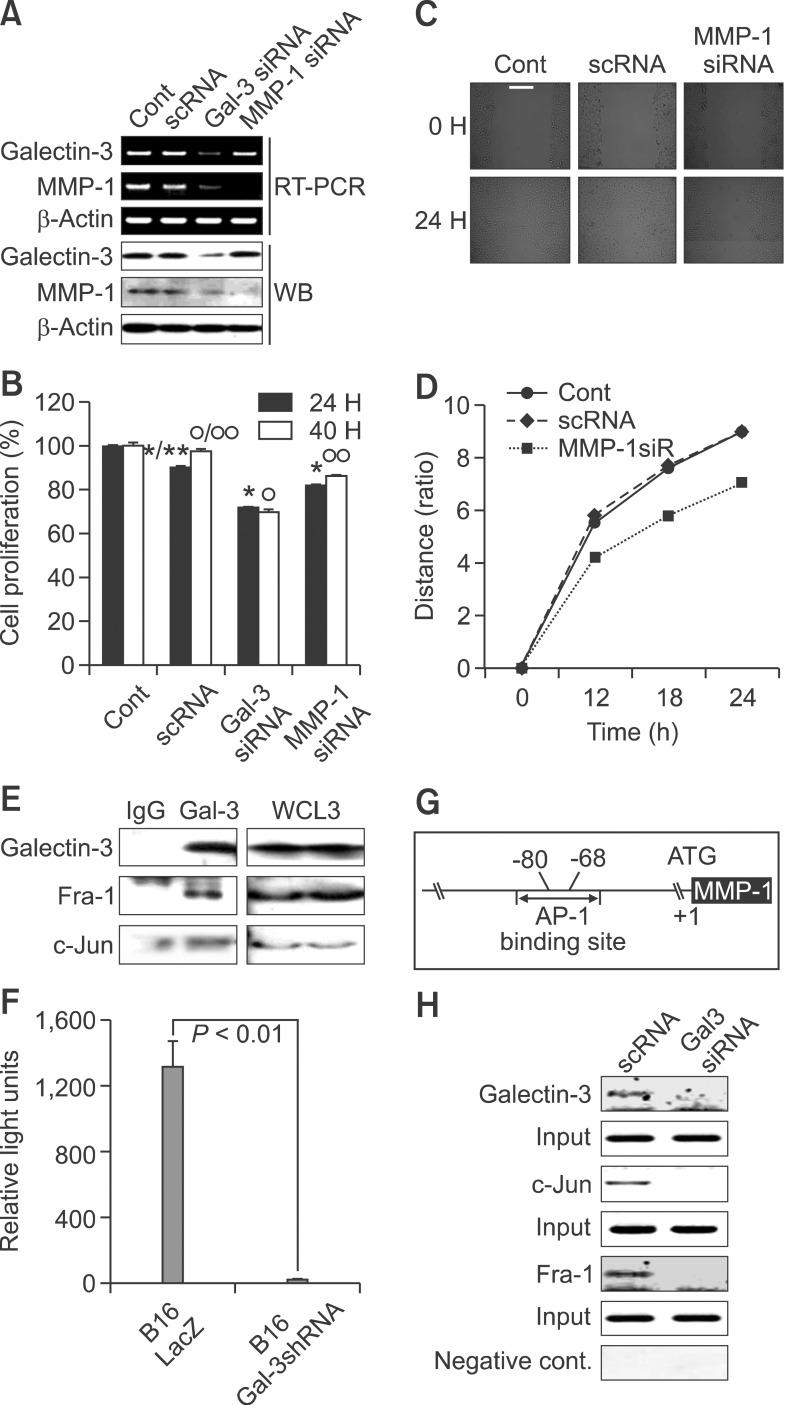
Although mounting evidence indicates the involvement of galectin-3 in cancer progression and metastasis, the underlying molecular mechanisms remain largely unknown. In this study, we investigated the effect and possible mechanism of galectin-3 on the migration and invasion of B16F10, a metastatic melanoma cell line, in which galectin-3 and matrix metalloproteinase- 1 (MMP-1) were both found to be highly expressed. Knockdown of galectin-3 with specific siRNA reduced migration and invasion, which was associated with reduced expression of MMP-1. To further investigate the underlying mechanism, we examined the effect of galectin-3 knockdown on the activity of AP-1, a transcriptional factor regulating MMP-1 expression. We found that galectin-3 directly interacted with AP-1 and facilitated the binding of this complex to the MMP-1 promoter that drives MMP-1 transcription. Moreover, silencing of galectin-3 inhibited binding of fra-1 and c-Jun to promoter sites of MMP-1 gene. Consistent with these in vitro findings, our in vivo study demonstrated that galectin-3 shRNA treatment significantly reduced the total number of mouse lung metastatic nodules. Taken together, galectin- 3 facilitates cell migration and invasion in melanoma in vitro and can induce metastasis in vivo, in part through, regulating the transcription activity of AP-1 and thereby up-regulating MMP-1 expression.

摘要

虽然越来越多的证据表明半乳糖凝集素-3(Galectin-3)参与了癌症的进展和转移,但潜在的分子机制在很大程度上仍然未知。在这项研究中,我们研究了 Galectin-3 对 B16F10(一种转移性黑色素瘤细胞系)迁移和侵袭的影响及其可能的机制,在该细胞系中发现 Galectin-3 和基质金属蛋白酶-1(MMP-1)均高度表达。用特异性 siRNA 敲低 Galectin-3 可减少迁移和侵袭,这与 MMP-1 的表达减少有关。为了进一步研究潜在的机制,我们研究了敲低 Galectin-3 对 AP-1(一种调节 MMP-1 表达的转录因子)活性的影响。我们发现 Galectin-3 可直接与 AP-1 相互作用,并促进该复合物与 MMP-1 启动子结合,从而驱动 MMP-1 转录。此外,Galectin-3 的沉默抑制了 fra-1 和 c-Jun 与 MMP-1 基因启动子位点的结合。与这些体外发现一致,我们的体内研究表明,Galectin-3 shRNA 处理可显著减少小鼠肺转移结节的总数。总之,Galectin-3 在体外促进黑色素瘤细胞的迁移和侵袭,并可通过调节 AP-1 的转录活性,从而上调 MMP-1 的表达,在体内诱导转移。

https://cdn.ncbi.nlm.nih.gov/pmc/blobs/1a47/3389077/7c116f4e8fa6/emm-44-387-g001.jpg

文献AI研究员

20分钟写一篇综述,助力文献阅读效率提升50倍。

立即体验

用中文搜PubMed

大模型驱动的PubMed中文搜索引擎

马上搜索

文档翻译

学术文献翻译模型,支持多种主流文档格式。

立即体验