Suppr超能文献

全外显子组测序和纯合子分析提示在自闭症中起作用的去极化调节神经元基因。

Whole-exome sequencing and homozygosity analysis implicate depolarization-regulated neuronal genes in autism.

机构信息

Division of Genetics, Department of Medicine, Children's Hospital Boston, Boston, Massachusetts, United States of America.

出版信息

PLoS Genet. 2012;8(4):e1002635. doi: 10.1371/journal.pgen.1002635. Epub 2012 Apr 12.

Abstract

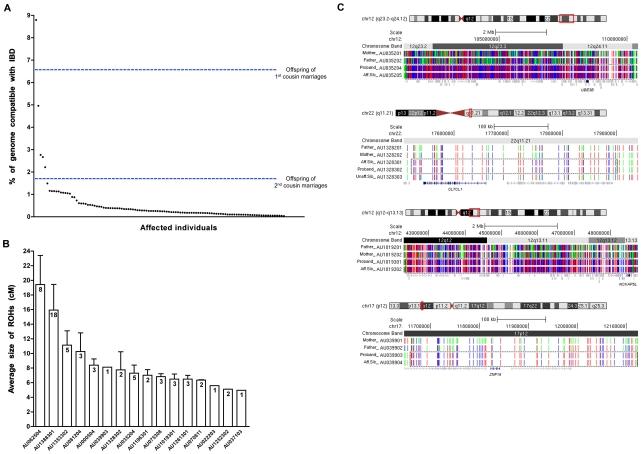
Although autism has a clear genetic component, the high genetic heterogeneity of the disorder has been a challenge for the identification of causative genes. We used homozygosity analysis to identify probands from nonconsanguineous families that showed evidence of distant shared ancestry, suggesting potentially recessive mutations. Whole-exome sequencing of 16 probands revealed validated homozygous, potentially pathogenic recessive mutations that segregated perfectly with disease in 4/16 families. The candidate genes (UBE3B, CLTCL1, NCKAP5L, ZNF18) encode proteins involved in proteolysis, GTPase-mediated signaling, cytoskeletal organization, and other pathways. Furthermore, neuronal depolarization regulated the transcription of these genes, suggesting potential activity-dependent roles in neurons. We present a multidimensional strategy for filtering whole-exome sequence data to find candidate recessive mutations in autism, which may have broader applicability to other complex, heterogeneous disorders.

摘要

尽管自闭症具有明显的遗传成分,但该疾病的高度遗传异质性一直是鉴定致病基因的挑战。我们使用纯合子分析来鉴定来自非近亲繁殖家族的先证者,这些家族显示出遥远的共同祖先的证据,提示可能存在隐性突变。对 16 名先证者进行全外显子组测序,发现了经证实的纯合、潜在致病性隐性突变,这些突变在 4/16 个家族中与疾病完全分离。候选基因(UBE3B、CLTCL1、NCKAP5L、ZNF18)编码参与蛋白水解、GTPase 介导的信号转导、细胞骨架组织和其他途径的蛋白质。此外,神经元去极化调节这些基因的转录,提示在神经元中可能存在与活性相关的作用。我们提出了一种多维策略,用于过滤全外显子组序列数据以寻找自闭症中的候选隐性突变,这可能更广泛地适用于其他复杂、异质性疾病。

https://cdn.ncbi.nlm.nih.gov/pmc/blobs/189c/3325173/959710a23454/pgen.1002635.g001.jpg

文献AI研究员

20分钟写一篇综述,助力文献阅读效率提升50倍。

立即体验

用中文搜PubMed

大模型驱动的PubMed中文搜索引擎

马上搜索

文档翻译

学术文献翻译模型,支持多种主流文档格式。

立即体验