Suppr超能文献

基于幼虫生长停滞的定向 RNAi 筛选揭示了秀丽隐杆线虫胰岛素信号的新调节剂。

A directed RNAi screen based on larval growth arrest reveals new modifiers of C. elegans insulin signaling.

机构信息

Department of Surgical and Perioperative Sciences, Umeå University, Umeå, Sweden.

出版信息

PLoS One. 2012;7(4):e34507. doi: 10.1371/journal.pone.0034507. Epub 2012 Apr 12.

Abstract

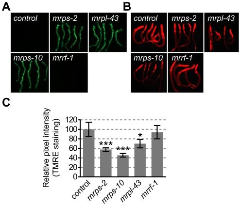
Genes regulating Caenorhabditis elegans insulin/IGF signaling (IIS) have largely been identified on the basis of their involvement in dauer development or longevity. A third IIS phenotype is the first larval stage (L1) diapause, which is also influenced by asna-1, a regulator of DAF-28/insulin secretion. We reasoned that new regulators of IIS strength might be identified in screens based on the L1 diapause and the asna-1 phenotype. Eighty- six genes were selected for analysis by virtue of their predicted interaction with ASNA-1 and screened for asna-1-like larval arrest. ykt-6, mrps-2, mrps-10 and mrpl-43 were identified as genes which, when inactivated, caused larval arrest without any associated feeding defects. Several tests indicated that IIS strength was weaker and that insulin secretion was defective in these animals. This study highlights the role of the Golgi network and the mitochondria in insulin secretion and provides a new list of genes that modulate IIS in C. elegans.

摘要

调控秀丽隐杆线虫胰岛素/胰岛素样生长因子信号(IIS)的基因,主要是基于它们在 dauer 发育或寿命方面的作用而被鉴定的。第三个 IIS 表型是第一龄幼虫(L1)滞育,这也受到 asna-1 的影响,asna-1 是 DAF-28/胰岛素分泌的调节剂。我们推断,基于 L1 滞育和 asna-1 表型的筛选,可能会发现新的 IIS 强度调节剂。由于它们与 ASNA-1 的预测相互作用,86 个基因被选为分析对象,并筛选出具有 asna-1 样的幼虫停滞的基因。ykt-6、mrps-2、mrps-10 和 mrpl-43 被鉴定为失活时会导致幼虫停滞而没有任何相关的摄食缺陷的基因。几项测试表明,这些动物的 IIS 强度较弱,胰岛素分泌也有缺陷。这项研究强调了高尔基体网络和线粒体在胰岛素分泌中的作用,并提供了一个新的调节秀丽隐杆线虫 IIS 的基因列表。

https://cdn.ncbi.nlm.nih.gov/pmc/blobs/c12d/3325266/67c430cfbf5b/pone.0034507.g001.jpg

文献AI研究员

20分钟写一篇综述,助力文献阅读效率提升50倍。

立即体验

用中文搜PubMed

大模型驱动的PubMed中文搜索引擎

马上搜索

文档翻译

学术文献翻译模型,支持多种主流文档格式。

立即体验