Suppr超能文献

uPAR 和 MMP-9 的敲低诱导的细胞凋亡是通过 EGFR/STAT3 信号通路的失活介导的在髓母细胞瘤中。

Apoptosis induced by knockdown of uPAR and MMP-9 is mediated by inactivation of EGFR/STAT3 signaling in medulloblastoma.

机构信息

Department of Cancer Biology and Pharmacology, University of Illinois College of Medicine at Peoria, Peoria, Illinois, United States of America.

出版信息

PLoS One. 2012;7(9):e44798. doi: 10.1371/journal.pone.0044798. Epub 2012 Sep 12.

Abstract

BACKGROUND

Medulloblastoma is a highly invasive cancer of central nervous system diagnosed mainly in children. Matrix metalloproteinase-9 (MMP-9) and urokinase plasminogen activator receptor (uPAR) are over expressed in several cancers and well established for their roles in tumor progression. The present study is aimed to determine the consequences of targeting these molecules on medulloblastoma progression.

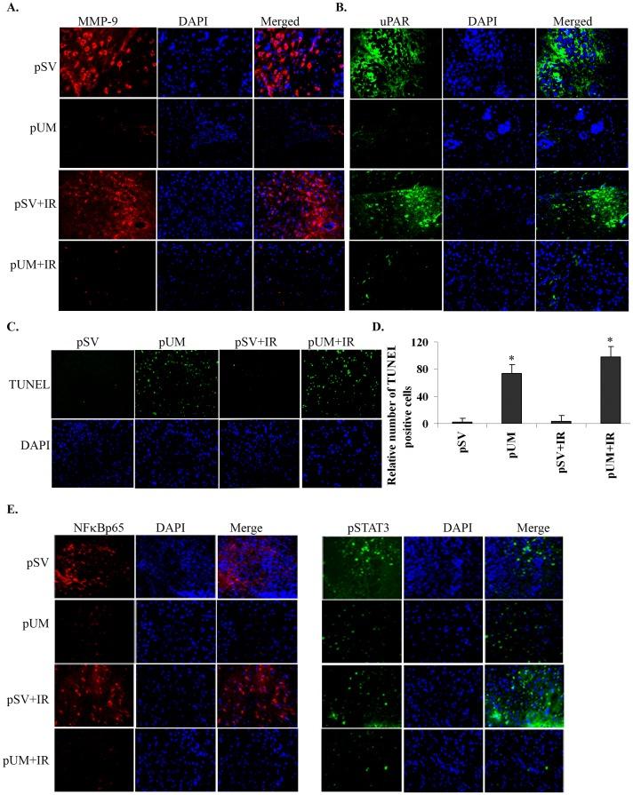
METHODOLOGY/PRINCIPAL FINDINGS: Radiation is one of the foremost methods applied for treating cancer and considerable evidence showed that radiation elevated uPAR and MMP-9 expression in medulloblastoma cell. Therefore efforts are made to target these molecules in non-irradiated and irradiated medulloblastoma cells. Our results showed that siRNA-mediated knockdown of uPAR and MMP-9, either alone or in combination with radiation modulated a series of events leading to apoptosis. Down regulation of uPAR and MMP-9 inhibited the expression of anti-apoptotic molecules like Bcl-2, Bcl-xL, survivin, XIAP and cIAPI; activated BID cleavage, enhanced the expression of Bak and translocated cyctochrome C to cytosol. Capsase-3 and -9 activities were also increased in uPAR- and MMP-9-downregulated cells. The apoptosis induced by targeting MMP-9 and uPAR was initiated by inhibiting epidermal growth factor receptor (EGFR) mediated activation of STAT3 and NF-κB related signaling molecules. Silencing uPAR and MMP-9 inhibited DNA binding activity of STAT3 and also reduced the recruitment of STAT3 protein at the promoter region of Bcl-2 and survivin genes. Our results suggest that inhibiting uPAR and MMP-9 reduced the expression of anti-apoptotic molecules by inactivating the transcriptional activity of STAT3. In addition, treating pre-established medulloblastoma with siRNAs against uPAR and MMP-9 both alone or in combination with radiation suppressed uPAR, MMP-9, EGFR, STAT3 expression and induced Bak activation leading to apoptosis.

CONCLUSION/SIGNIFICANCE: Taken together, our results illustrated that RNAi mediated targeting of uPAR and MMP-9 might have therapeutic potential against medulloblastoma.

摘要

背景

髓母细胞瘤是一种高度侵袭性的中枢神经系统癌症,主要发生在儿童身上。基质金属蛋白酶-9(MMP-9)和尿激酶纤溶酶原激活物受体(uPAR)在多种癌症中过度表达,并且其在肿瘤进展中的作用已得到充分证实。本研究旨在确定针对这些分子对髓母细胞瘤进展的影响。

方法/主要发现:放射治疗是治疗癌症的主要方法之一,大量证据表明,放射治疗会增加髓母细胞瘤细胞中 uPAR 和 MMP-9 的表达。因此,我们努力在未照射和照射的髓母细胞瘤细胞中靶向这些分子。我们的研究结果表明,uPAR 和 MMP-9 的 siRNA 介导的敲低,无论是单独使用还是与放射治疗联合使用,都可以调节一系列导致细胞凋亡的事件。下调 uPAR 和 MMP-9 抑制了抗凋亡分子如 Bcl-2、Bcl-xL、survivin、XIAP 和 cIAPI 的表达;激活 BID 切割,增强 Bak 的表达并将细胞色素 C 转运到细胞质中。uPAR 和 MMP-9 下调的细胞中 caspase-3 和 -9 的活性也增加了。靶向 MMP-9 和 uPAR 诱导的细胞凋亡是通过抑制表皮生长因子受体(EGFR)介导的 STAT3 和 NF-κB 相关信号分子的激活而引发的。沉默 uPAR 和 MMP-9 抑制了 STAT3 的转录活性,同时减少了 STAT3 蛋白在 Bcl-2 和 survivin 基因启动子区域的募集。我们的研究结果表明,抑制 uPAR 和 MMP-9 通过使 STAT3 的转录活性失活来减少抗凋亡分子的表达。此外,用针对 uPAR 和 MMP-9 的 siRNAs 单独或联合放射治疗治疗已建立的髓母细胞瘤,可抑制 uPAR、MMP-9、EGFR、STAT3 的表达并诱导 Bak 激活,导致细胞凋亡。

结论/意义:综上所述,我们的研究结果表明,uPAR 和 MMP-9 的 RNAi 靶向可能具有治疗髓母细胞瘤的潜力。

https://cdn.ncbi.nlm.nih.gov/pmc/blobs/d1f2/3440337/f4e8e3374f39/pone.0044798.g001.jpg

文献AI研究员

20分钟写一篇综述,助力文献阅读效率提升50倍。

立即体验

用中文搜PubMed

大模型驱动的PubMed中文搜索引擎

马上搜索

文档翻译

学术文献翻译模型,支持多种主流文档格式。

立即体验