Suppr超能文献

二甲双胍可预防和逆转非酒精性脂肪性肝炎的非糖尿病小鼠模型中的炎症。

Metformin prevents and reverses inflammation in a non-diabetic mouse model of nonalcoholic steatohepatitis.

机构信息

Department of Disease Control and Homeostasis, Kanazawa University Graduate School of Medical Science, Ishikawa, Japan.

出版信息

PLoS One. 2012;7(9):e43056. doi: 10.1371/journal.pone.0043056. Epub 2012 Sep 18.

Abstract

BACKGROUND

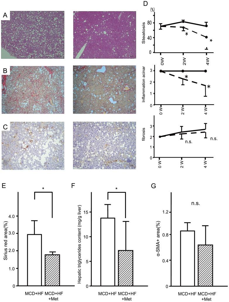
Optimal treatment for nonalcoholic steatohepatitis (NASH) has not yet been established, particularly for individuals without diabetes. We examined the effects of metformin, commonly used to treat patients with type 2 diabetes, on liver pathology in a non-diabetic NASH mouse model.

METHODOLOGY/PRINCIPAL FINDINGS: Eight-week-old C57BL/6 mice were fed a methionine- and choline-deficient plus high fat (MCD+HF) diet with or without 0.1% metformin for 8 weeks. Co-administration of metformin significantly decreased fasting plasma glucose levels, but did not affect glucose tolerance or peripheral insulin sensitivity. Metformin ameliorated MCD+HF diet-induced hepatic steatosis, inflammation, and fibrosis. Furthermore, metformin significantly reversed hepatic steatosis and inflammation when administered after the development of experimental NASH.

CONCLUSIONS/SIGNIFICANCE: These histological changes were accompanied by reduced hepatic triglyceride content, suppressed hepatic stellate cell activation, and the downregulation of genes involved in fatty acid metabolism, inflammation, and fibrogenesis. Metformin prevented and reversed steatosis and inflammation of NASH in an experimental non-diabetic model without affecting peripheral insulin resistance.

摘要

背景

非酒精性脂肪性肝炎(NASH)的最佳治疗方法尚未确定,特别是对于没有糖尿病的患者。我们研究了二甲双胍(一种常用于治疗 2 型糖尿病患者的药物)对非糖尿病 NASH 小鼠模型中肝脏病理的影响。

方法/主要发现:8 周龄 C57BL/6 小鼠给予蛋氨酸和胆碱缺乏加高脂肪(MCD+HF)饮食,同时或不给予 0.1%二甲双胍喂养 8 周。二甲双胍联合治疗可显著降低空腹血糖水平,但不影响葡萄糖耐量或外周胰岛素敏感性。二甲双胍可改善 MCD+HF 饮食诱导的肝脂肪变性、炎症和纤维化。此外,当在实验性 NASH 发展后给予二甲双胍时,可显著逆转肝脂肪变性和炎症。

结论/意义:这些组织学变化伴随着肝甘油三酯含量降低、肝星状细胞激活受到抑制,以及与脂肪酸代谢、炎症和纤维化相关的基因下调。二甲双胍可预防和逆转非糖尿病实验模型中的 NASH 脂肪变性和炎症,而不影响外周胰岛素抵抗。

https://cdn.ncbi.nlm.nih.gov/pmc/blobs/20b7/3445596/ebbf4c523336/pone.0043056.g001.jpg

文献AI研究员

20分钟写一篇综述,助力文献阅读效率提升50倍。

立即体验

用中文搜PubMed

大模型驱动的PubMed中文搜索引擎

马上搜索

文档翻译

学术文献翻译模型,支持多种主流文档格式。

立即体验