Suppr超能文献

肿瘤坏死因子相关凋亡诱导配体(TRAIL)对治疗肺炎链球菌性肺炎具有治疗效果。

TNF-related apoptosis-inducing ligand (TRAIL) exerts therapeutic efficacy for the treatment of pneumococcal pneumonia in mice.

机构信息

Department of Experimental Pneumology and 2 Clinic for Pneumology, Hannover School of Medicine, Hannover 30625, Germany.

出版信息

J Exp Med. 2012 Oct 22;209(11):1937-52. doi: 10.1084/jem.20120983. Epub 2012 Oct 15.

Abstract

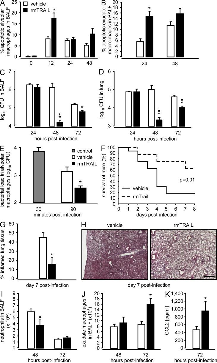
Apoptotic death of alveolar macrophages observed during lung infection with Streptococcus pneumoniae is thought to limit overwhelming lung inflammation in response to bacterial challenge. However, the underlying apoptotic death mechanism has not been defined. Here, we examined the role of the TNF superfamily member TNF-related apoptosis-inducing ligand (TRAIL) in S. pneumoniae-induced macrophage apoptosis, and investigated the potential benefit of TRAIL-based therapy during pneumococcal pneumonia in mice. Compared with WT mice, Trail(-/-) mice demonstrated significantly decreased lung bacterial clearance and survival in response to S. pneumoniae, which was accompanied by significantly reduced apoptosis and caspase 3 cleavage but rather increased necrosis in alveolar macrophages. In WT mice, neutrophils were identified as a major source of intraalveolar released TRAIL, and their depletion led to a shift from apoptosis toward necrosis as the dominant mechanism of alveolar macrophage cell death in pneumococcal pneumonia. Therapeutic application of TRAIL or agonistic anti-DR5 mAb (MD5-1) dramatically improved survival of S. pneumoniae-infected WT mice. Most importantly, neutropenic mice lacking neutrophil-derived TRAIL were protected from lethal pneumonia by MD5-1 therapy. We have identified a previously unrecognized mechanism by which neutrophil-derived TRAIL induces apoptosis of DR5-expressing macrophages, thus promoting early bacterial killing in pneumococcal pneumonia. TRAIL-based therapy in neutropenic hosts may represent a novel antibacterial treatment option.

摘要

在肺炎链球菌引起的肺部感染中,观察到肺泡巨噬细胞的凋亡死亡,这被认为可以限制对细菌挑战的过度肺部炎症。然而,潜在的凋亡死亡机制尚未确定。在这里,我们研究了 TNF 超家族成员 TNF 相关凋亡诱导配体(TRAIL)在肺炎链球菌诱导的巨噬细胞凋亡中的作用,并研究了在肺炎链球菌性肺炎中基于 TRAIL 的治疗的潜在益处。与 WT 小鼠相比,Trail(-/-) 小鼠在肺炎链球菌感染后表现出明显降低的肺部细菌清除率和存活率,这伴随着明显减少的凋亡和 caspase 3 切割,但肺泡巨噬细胞中的坏死增加。在 WT 小鼠中,中性粒细胞被鉴定为肺泡内释放的 TRAIL 的主要来源,其耗竭导致细胞死亡从凋亡向坏死转变,成为肺炎链球菌性肺炎中肺泡巨噬细胞死亡的主要机制。TRAIL 或激动性抗 DR5 mAb(MD5-1)的治疗应用显著提高了感染肺炎链球菌的 WT 小鼠的存活率。最重要的是,缺乏中性粒细胞来源的 TRAIL 的中性粒细胞缺乏小鼠通过 MD5-1 治疗免受致命性肺炎的侵害。我们已经确定了一种以前未被认识的机制,即中性粒细胞衍生的 TRAIL 诱导 DR5 表达的巨噬细胞凋亡,从而促进肺炎链球菌性肺炎中的早期细菌杀伤。中性粒细胞缺乏宿主中的 TRAIL 治疗可能代表一种新的抗菌治疗选择。

https://cdn.ncbi.nlm.nih.gov/pmc/blobs/0ff3/3478925/75b4c77e7b39/JEM_20120983_Fig1.jpg

文献AI研究员

20分钟写一篇综述,助力文献阅读效率提升50倍。

立即体验

用中文搜PubMed

大模型驱动的PubMed中文搜索引擎

马上搜索

文档翻译

学术文献翻译模型,支持多种主流文档格式。

立即体验