Suppr超能文献

端粒蛋白 TPP1 的 TEL 结构域介导端粒酶的募集和延伸性。

The TEL patch of telomere protein TPP1 mediates telomerase recruitment and processivity.

机构信息

University of Colorado BioFrontiers Institute, Boulder, Colorado 80309, USA.

出版信息

Nature. 2012 Dec 13;492(7428):285-9. doi: 10.1038/nature11648. Epub 2012 Oct 24.

Abstract

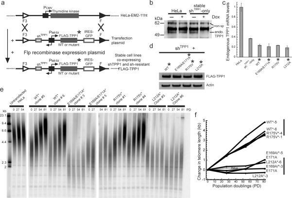
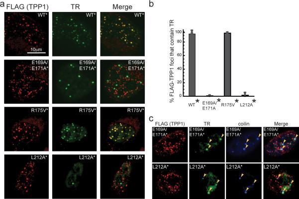
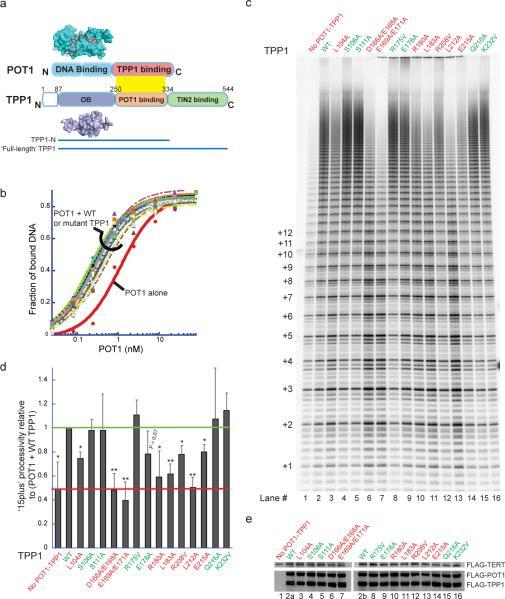
Human chromosome ends are capped by shelterin, a protein complex that protects the natural ends from being recognized as sites of DNA damage and also regulates the telomere-replicating enzyme, telomerase. Shelterin includes the heterodimeric POT1-TPP1 protein, which binds the telomeric single-stranded DNA tail. TPP1 has been implicated both in recruiting telomerase to telomeres and in stimulating telomerase processivity (the addition of multiple DNA repeats after a single primer-binding event). Determining the mechanisms of these activities has been difficult, especially because genetic perturbations also tend to affect the essential chromosome end-protection function of TPP1 (refs 15-17). Here we identify separation-of-function mutants of human TPP1 that retain full telomere-capping function in vitro and in vivo, yet are defective in binding human telomerase. The seven separation-of-function mutations map to a patch of amino acids on the surface of TPP1, the TEL patch, that both recruits telomerase to telomeres and promotes high-processivity DNA synthesis, indicating that these two activities are manifestations of the same molecular interaction. Given that the interaction between telomerase and TPP1 is required for telomerase function in vivo, the TEL patch of TPP1 provides a new target for anticancer drug development.

摘要

人类染色体末端由端粒保护蛋白复合物(shelterin)覆盖,该复合物可防止天然末端被识别为 DNA 损伤部位,并调节端粒复制酶端粒酶。端粒保护蛋白复合物包括异二聚体 POT1-TPP1 蛋白,它可结合端粒的单链 DNA 尾端。TPP1 既参与招募端粒酶到端粒,也参与刺激端粒酶的延伸性(在单个引物结合事件后添加多个 DNA 重复)。确定这些活性的机制一直很困难,尤其是因为遗传干扰也往往会影响 TPP1 对染色体末端的基本保护功能(参考文献 15-17)。在这里,我们鉴定了人类 TPP1 的分离功能突变体,这些突变体在体外和体内保留了完整的端粒覆盖功能,但在结合人端粒酶方面存在缺陷。这七个分离功能突变体定位于 TPP1 表面的一个氨基酸补丁上,即 TEL 补丁,该补丁既能招募端粒酶到端粒,又能促进高延伸性 DNA 合成,这表明这两种活性是同一分子相互作用的表现。鉴于端粒酶与 TPP1 之间的相互作用是端粒酶在体内发挥功能所必需的,因此 TPP1 的 TEL 补丁为开发抗癌药物提供了新的靶标。

https://cdn.ncbi.nlm.nih.gov/pmc/blobs/64cc/3521872/b7ee6a4449d6/nihms-412618-f0001.jpg

文献AI研究员

20分钟写一篇综述,助力文献阅读效率提升50倍。

立即体验

用中文搜PubMed

大模型驱动的PubMed中文搜索引擎

马上搜索

文档翻译

学术文献翻译模型,支持多种主流文档格式。

立即体验