Suppr超能文献

2013 年的 PANTHER:在系统发生树的背景下,对基因功能和其他基因属性的进化进行建模。

PANTHER in 2013: modeling the evolution of gene function, and other gene attributes, in the context of phylogenetic trees.

机构信息

Division of Bioinformatics, Department of Preventive Medicine, University of Southern California, Los Angeles, CA 90033, USA.

出版信息

Nucleic Acids Res. 2013 Jan;41(Database issue):D377-86. doi: 10.1093/nar/gks1118. Epub 2012 Nov 27.

Abstract

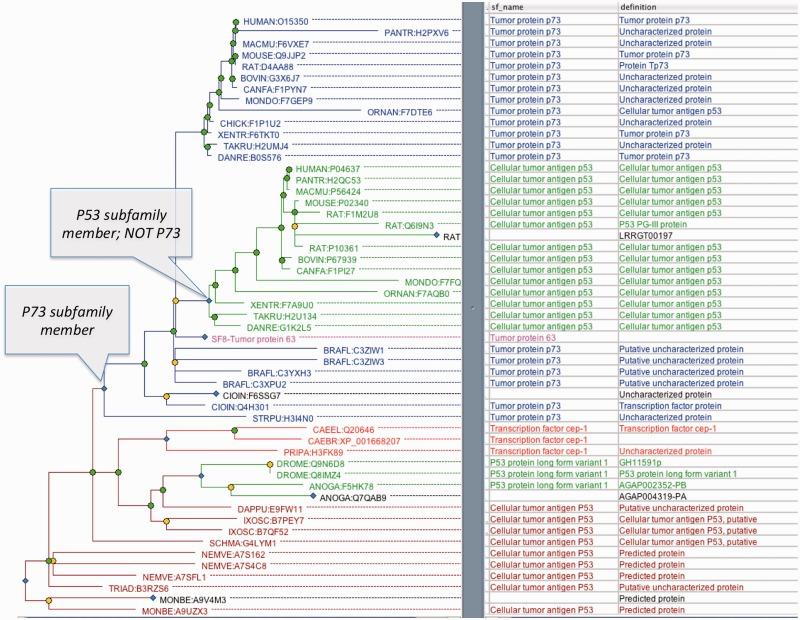
The data and tools in PANTHER-a comprehensive, curated database of protein families, trees, subfamilies and functions available at http://pantherdb.org-have undergone continual, extensive improvement for over a decade. Here, we describe the current PANTHER process as a whole, as well as the website tools for analysis of user-uploaded data. The main goals of PANTHER remain essentially unchanged: the accurate inference (and practical application) of gene and protein function over large sequence databases, using phylogenetic trees to extrapolate from the relatively sparse experimental information from a few model organisms. Yet the focus of PANTHER has continually shifted toward more accurate and detailed representations of evolutionary events in gene family histories. The trees are now designed to represent gene family evolution, including inference of evolutionary events, such as speciation and gene duplication. Subfamilies are still curated and used to define HMMs, but gene ontology functional annotations can now be made at any node in the tree, and are designed to represent gain and loss of function by ancestral genes during evolution. Finally, PANTHER now includes stable database identifiers for inferred ancestral genes, which are used to associate inferred gene attributes with particular genes in the common ancestral genomes of extant species.

摘要

PANTHER 中的数据和工具——一个综合性的、经过精心整理的蛋白质家族、树、亚家族和功能数据库,可在 http://pantherdb.org 上获得——经过十多年的持续广泛改进。在这里,我们将描述整个当前的 PANTHER 流程,以及用于分析用户上传数据的网站工具。PANTHER 的主要目标基本上没有改变:使用系统发生树从少数几个模型生物中相对较少的实验信息推断和(实际应用)大规模序列数据库中的基因和蛋白质功能。然而,PANTHER 的重点一直在不断转移,以更准确和详细地表示基因家族历史中的进化事件。现在,这些树旨在代表基因家族的进化,包括推断进化事件,如物种形成和基因复制。亚家族仍然经过精心整理并用于定义 HMM,但现在可以在树中的任何节点上进行基因本体论功能注释,旨在表示在进化过程中祖先基因功能的获得和丧失。最后,PANTHER 现在包括推断的祖先基因的稳定数据库标识符,这些标识符用于将推断的基因属性与现存物种的共同祖先基因组中的特定基因相关联。

https://cdn.ncbi.nlm.nih.gov/pmc/blobs/5552/3531194/ce214937c653/gks1118f1p.jpg

文献AI研究员

20分钟写一篇综述,助力文献阅读效率提升50倍。

立即体验

用中文搜PubMed

大模型驱动的PubMed中文搜索引擎

马上搜索

文档翻译

学术文献翻译模型,支持多种主流文档格式。

立即体验