Suppr超能文献

TET2 促进基因转录过程中的组蛋白 O-GlcNAc 化。

TET2 promotes histone O-GlcNAcylation during gene transcription.

机构信息

Division of Molecular Medicine and Genetics, Department of Internal Medicine, University of Michigan Medical School, Ann Arbor, Michigan 48109, USA.

出版信息

Nature. 2013 Jan 24;493(7433):561-4. doi: 10.1038/nature11742. Epub 2012 Dec 9.

Abstract

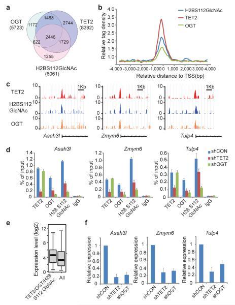
Ten eleven translocation (TET) enzymes, including TET1, TET2 and TET3, convert 5-methylcytosine to 5-hydroxymethylcytosine and regulate gene transcription. However, the molecular mechanism by which TET family enzymes regulate gene transcription remains elusive. Using protein affinity purification, here we search for functional partners of TET proteins, and find that TET2 and TET3 associate with O-linked β-N-acetylglucosamine (O-GlcNAc) transferase (OGT), an enzyme that by itself catalyses the addition of O-GlcNAc onto serine and threonine residues (O-GlcNAcylation) in vivo. TET2 directly interacts with OGT, which is important for the chromatin association of OGT in vivo. Although this specific interaction does not regulate the enzymatic activity of TET2, it facilitates OGT-dependent histone O-GlcNAcylation. Moreover, OGT associates with TET2 at transcription start sites. Downregulation of TET2 reduces the amount of histone 2B Ser 112 GlcNAc marks in vivo, which are associated with gene transcription regulation. Taken together, these results reveal a TET2-dependent O-GlcNAcylation of chromatin. The double epigenetic modifications on both DNA and histones by TET2 and OGT coordinate together for the regulation of gene transcription.

摘要

TET 酶家族包括 TET1、TET2 和 TET3 等 10 种 11 种酶,可将 5-甲基胞嘧啶转化为 5-羟甲基胞嘧啶,并调节基因转录。然而,TET 家族酶调节基因转录的分子机制仍不清楚。本研究采用蛋白质亲和纯化技术,寻找 TET 蛋白的功能伙伴,发现 TET2 和 TET3 与 O-连接的β-N-乙酰氨基葡萄糖(O-GlcNAc)转移酶(OGT)相关,该酶本身可催化体内丝氨酸和苏氨酸残基(O-GlcNAcylation)上的 O-GlcNAc 添加。TET2 与 OGT 直接相互作用,这对于 OGT 在体内与染色质的关联很重要。尽管这种特定的相互作用不调节 TET2 的酶活性,但它促进了 OGT 依赖的组蛋白 O-GlcNAcylation。此外,OGT 与 TET2 结合在转录起始位点。TET2 的下调减少了体内组蛋白 2B Ser112 GlcNAc 标记的数量,这与基因转录调控有关。总之,这些结果揭示了 TET2 依赖性染色质 O-GlcNAcylation。TET2 和 OGT 对 DNA 和组蛋白的双重表观遗传修饰共同协调基因转录的调控。

https://cdn.ncbi.nlm.nih.gov/pmc/blobs/65d1/3684361/b0057a4e2fc5/nihms-418911-f0001.jpg

文献AI研究员

20分钟写一篇综述,助力文献阅读效率提升50倍。

立即体验

用中文搜PubMed

大模型驱动的PubMed中文搜索引擎

马上搜索

文档翻译

学术文献翻译模型,支持多种主流文档格式。

立即体验