Suppr超能文献

血管紧张素 II 型受体缺陷在糖尿病小鼠中诱导的动脉粥样硬化保护作用部分是通过 PPARγ 介导的。

AT1-receptor-deficiency induced atheroprotection in diabetic mice is partially mediated via PPARγ.

机构信息

Medizinische Klinik und Poliklinik II, Innere Medizin, Universitätsklinikum Bonn, Sigmund Freud Str, 25, 53105, Bonn, Germany.

出版信息

Cardiovasc Diabetol. 2013 Feb 1;12:30. doi: 10.1186/1475-2840-12-30.

Abstract

OBJECTIVE

Peroxisome-proliferator-activated-receptor-γ (PPARγ) acts as a transcriptional regulator of multiple genes involved in glucose and lipid metabolism. In vitro studies showed that activated PPARγ suppresses AT1R-gene expression and vice versa. However, it has not yet been determined in vivo, whether AT1R-PPARγ-interactions play a relevant role in the pathogenesis of diabetic complications and specifically in accelerated atherosclerosis.

METHODS AND RESULTS

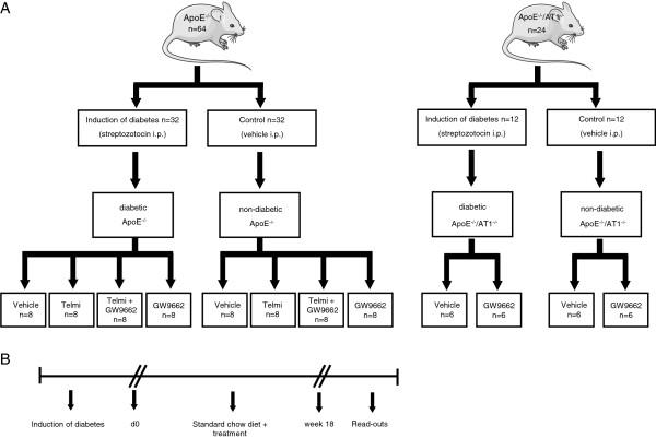
ApoE-/- and ApoE-/-/AT1R-/--mice were rendered diabetic by intraperitoneal injections of streptozotocin. Diabetic and non-diabetic ApoE-/--mice were further randomized to receive the AT1R antagonist telmisartan, the selective PPARγ antagonist GW9662, telmisartan and GW9662 or vehicle for 18 weeks. Diabetic and non-diabetic ApoE-/-/AT1R-/--mice were randomized to receive either GW9662 or vehicle. GW9662 treatment in diabetic ApoE-/- and diabetic ApoE-/-/AT1-/--mice resulted in the highest elevation of fasting blood glucose levels, whereas telmisartan treatment and AT1 deficiency in ApoE-/--mice showed the lowest fasting blood glucose levels. Diabetic ApoE-/--mice displayed severe impairment of endothelial function, enhanced oxidative stress and increased atherosclerotic lesion formation. ApoE-/-/AT1R-/- and telmisartan-treated ApoE-/--mice showed a significantly better endothelial function, decreased oxidative stress and reduced atherosclerotic lesion formation. Treatment of diabetic ApoE-/- and ApoE-/-/AT1R-/--mice with the selective PPARγ antagonist GW9662 omitted the atheroprotective effects of AT1R deficiency or AT1 antagonism.

CONCLUSION

Genetic disruption or pharmacological inhibition of the AT1R attenuates atherosclerosis and improves endothelial function in diabetic ApoE-/--mice via the PPARγ pathway.

摘要

目的

过氧化物酶体增殖物激活受体-γ(PPARγ)作为涉及葡萄糖和脂质代谢的多个基因的转录调节剂发挥作用。体外研究表明,激活的 PPARγ 抑制 AT1R 基因表达,反之亦然。然而,在体内,尚未确定 AT1R-PPARγ 相互作用是否在糖尿病并发症的发病机制中发挥相关作用,特别是在加速动脉粥样硬化中。

方法和结果

通过腹腔内注射链脲佐菌素使 ApoE-/-和 ApoE-/-/AT1R-/-小鼠产生糖尿病。将糖尿病和非糖尿病 ApoE-/-小鼠进一步随机分为接受 AT1R 拮抗剂替米沙坦、选择性 PPARγ 拮抗剂 GW9662、替米沙坦和 GW9662或载体治疗 18 周。将糖尿病和非糖尿病 ApoE-/-/AT1R-/-小鼠随机分为接受 GW9662或载体。GW9662 治疗糖尿病 ApoE-/-和糖尿病 ApoE-/-/AT1R-/-小鼠导致空腹血糖水平升高最高,而替米沙坦治疗和 ApoE-/-小鼠中的 AT1 缺乏导致空腹血糖水平最低。糖尿病 ApoE-/-小鼠表现出严重的内皮功能障碍、增强的氧化应激和增加的动脉粥样硬化病变形成。ApoE-/-/AT1R-/-和替米沙坦治疗的 ApoE-/-小鼠表现出明显更好的内皮功能、降低的氧化应激和减少的动脉粥样硬化病变形成。用选择性 PPARγ 拮抗剂 GW9662 治疗糖尿病 ApoE-/-和 ApoE-/-/AT1R-/-小鼠,省略了 AT1R 缺乏或 AT1 拮抗的抗动脉粥样硬化作用。

结论

通过 PPARγ 途径,遗传破坏或药理学抑制 AT1R 可减轻糖尿病 ApoE-/-小鼠的动脉粥样硬化并改善内皮功能。

https://cdn.ncbi.nlm.nih.gov/pmc/blobs/8837/3667017/4d162335e677/1475-2840-12-30-1.jpg

文献AI研究员

20分钟写一篇综述,助力文献阅读效率提升50倍。

立即体验

用中文搜PubMed

大模型驱动的PubMed中文搜索引擎

马上搜索

文档翻译

学术文献翻译模型,支持多种主流文档格式。

立即体验