Suppr超能文献

心脏特异性过表达金属硫蛋白可挽救吸烟暴露引起的心肌收缩和线粒体损伤。

Cardiac-specific overexpression of metallothionein rescues against cigarette smoking exposure-induced myocardial contractile and mitochondrial damage.

机构信息

Center for Cardiovascular Research and Alternative Medicine, University of Wyoming College of Health Sciences, Laramie, Wyoming, United States of America.

出版信息

PLoS One. 2013;8(2):e57151. doi: 10.1371/journal.pone.0057151. Epub 2013 Feb 19.

Abstract

OBJECTIVES

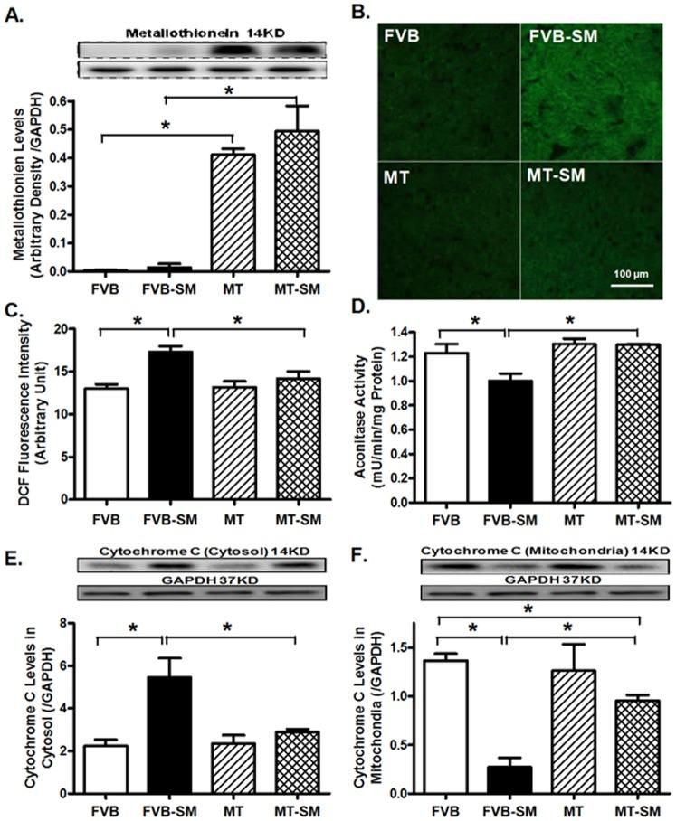
Second hand cigarette smoke is an independent risk factor for cardiovascular disease. Although a tie between smoking and cardiovascular disease is well established, the underlying mechanisms still remains elusive due to the lack of adequate animal models. This study was designed to use a mouse model of exposure to cigarette smoke, a surrogate of environmental tobacco smoke, to evaluate the impact of cardiac overexpression of heavy metal scavenger metallothionein on myocardial geometry, contractile and intracellular Ca(2+) properties and apoptosis following side-stream smoke exposure.

METHODS

Adult male wild-type FVB and metallothionein transgenic mice were placed in a chamber exposed to cigarette smoke for 1 hour daily for 40 days. Echocardiographic, cardiomyocyte contractile and intracellular Ca(2+) properties, fibrosis, apoptosis and mitochondrial damage were examined.

RESULTS

Our data revealed that smoke exposure enlarged ventricular end systolic and diastolic diameters, reduced myocardial and cardiomyocyte contractile function, disrupted intracellular Ca(2+) homeostasis, facilitated fibrosis, apoptosis and mitochondrial damage (cytochrome C release and aconitase activity), the effects of which were attenuated or mitigated by metallothionein. In addition, side-stream smoke expose enhanced phosphorylation of Akt and GSK3β without affecting pan protein expression in the heart, the effect of which was abolished or ameliorated by metallothionein. Cigarette smoke extract interrupted cardiomyocyte contractile function and intracellular Ca(2+) properties, the effect of which was mitigated by wortmannin and NAC.

CONCLUSIONS

These data suggest that side-stream smoke exposure led to myocardial dysfunction, intracellular Ca(2+) mishandling, apoptosis, fibrosis and mitochondrial damage, indicating the therapeutic potential of antioxidant against in second smoking-induced cardiac defects possibly via mitochondrial damage and apoptosis.

摘要

目的

二手烟是心血管疾病的独立危险因素。尽管吸烟与心血管疾病之间的联系已得到充分证实,但由于缺乏足够的动物模型,其潜在机制仍难以捉摸。本研究旨在使用香烟烟雾暴露的小鼠模型(环境烟草烟雾的替代品),评估心脏过表达重金属清除剂金属硫蛋白对侧流烟雾暴露后心肌几何形状、收缩和细胞内 Ca(2+)特性以及细胞凋亡的影响。

方法

成年雄性野生型 FVB 和金属硫蛋白转基因小鼠被放置在一个房间中,每天暴露于香烟烟雾中 1 小时,持续 40 天。检查超声心动图、心肌细胞收缩和细胞内 Ca(2+)特性、纤维化、细胞凋亡和线粒体损伤。

结果

我们的数据显示,烟雾暴露会使心室收缩末期和舒张末期直径增大,心肌和心肌细胞收缩功能降低,破坏细胞内 Ca(2+)稳态,促进纤维化、细胞凋亡和线粒体损伤(细胞色素 C 释放和乌头酸酶活性),这些作用被金属硫蛋白减弱或减轻。此外,侧流烟雾暴露增强了 Akt 和 GSK3β的磷酸化,而不影响心脏中的泛蛋白表达,这种作用被金属硫蛋白所消除或改善。香烟烟雾提取物中断了心肌细胞的收缩功能和细胞内 Ca(2+)特性,这种作用被 wortmannin 和 NAC 减轻。

结论

这些数据表明,侧流烟雾暴露导致心肌功能障碍、细胞内 Ca(2+)处理异常、细胞凋亡、纤维化和线粒体损伤,表明抗氧化剂对二次吸烟引起的心脏缺陷具有治疗潜力,可能通过线粒体损伤和细胞凋亡。

https://cdn.ncbi.nlm.nih.gov/pmc/blobs/637a/3576371/8599d88c0eb2/pone.0057151.g001.jpg

文献AI研究员

20分钟写一篇综述,助力文献阅读效率提升50倍。

立即体验

用中文搜PubMed

大模型驱动的PubMed中文搜索引擎

马上搜索

文档翻译

学术文献翻译模型,支持多种主流文档格式。

立即体验