Suppr超能文献

饮食诱导肥胖小鼠中补充卷曲乳杆菌 HY7601 和植物乳杆菌 KY1032 与肠道微生物变化和肥胖减轻有关。

Supplementation of Lactobacillus curvatus HY7601 and Lactobacillus plantarum KY1032 in diet-induced obese mice is associated with gut microbial changes and reduction in obesity.

机构信息

Korea Yakult Co., Ltd., Yongin, Gyeonggi, Republic of Korea.

出版信息

PLoS One. 2013;8(3):e59470. doi: 10.1371/journal.pone.0059470. Epub 2013 Mar 21.

Abstract

OBJECTIVE

To investigate the functional effects of probiotic treatment on the gut microbiota, as well as liver and adipose gene expression in diet-induced obese mice.

DESIGN

Male C57BL/6J mice were fed a high-fat diet (HFD) for 8 weeks to induce obesity, and then randomized to receive HFD+probiotic (Lactobacillus curvatus HY7601 and Lactobacillus plantarum KY1032, n = 9) or HFD+placebo (n = 9) for another 10 weeks. Normal diet (ND) fed mice (n = 9) served as non-obese controls.

RESULTS

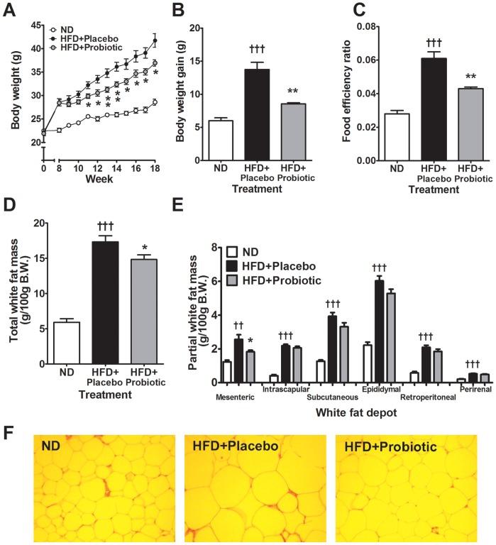
Diet-induced obese mice treated with probiotics showed reduced body weight gain and fat accumulation as well as lowered plasma insulin, leptin, total-cholesterol and liver toxicity biomarkers. A total of 151,061 pyrosequencing reads for fecal microbiota were analyzed with a mean of 6,564, 5,274 and 4,464 reads for the ND, HFD+placebo and HFD+probiotic groups, respectively. Gut microbiota species were shared among the experimental groups despite the different diets and treatments. The diversity of the gut microbiota and its composition were significantly altered in the diet-induced obese mice and after probiotic treatment. We observed concurrent transcriptional changes in adipose tissue and the liver. In adipose tissue, pro-inflammatory genes (TNFα, IL6, IL1β and MCP1) were down-regulated in mice receiving probiotic treatment. In the liver, fatty acid oxidation-related genes (PGC1α, CPT1, CPT2 and ACOX1) were up-regulated in mice receiving probiotic treatment.

CONCLUSIONS

The gut microbiota of diet-induced obese mice appears to be modulated in mice receiving probiotic treatment. Probiotic treatment might reduce diet-induced obesity and modulate genes associated with metabolism and inflammation in the liver and adipose tissue.

摘要

目的

研究益生菌治疗对饮食诱导肥胖小鼠肠道微生物群以及肝脏和脂肪组织基因表达的功能影响。

设计

雄性 C57BL/6J 小鼠喂食高脂肪饮食(HFD)8 周以诱导肥胖,然后随机分为 HFD+益生菌(嗜酸乳杆菌 HY7601 和植物乳杆菌 KY1032,n=9)或 HFD+安慰剂(n=9)治疗 10 周。正常饮食(ND)喂养的小鼠(n=9)作为非肥胖对照。

结果

用益生菌治疗的饮食诱导肥胖小鼠体重增加和脂肪积累减少,血浆胰岛素、瘦素、总胆固醇和肝毒性生物标志物降低。对粪便微生物群进行了 151061 次焦磷酸测序分析,ND、HFD+安慰剂和 HFD+益生菌组的平均测序读长分别为 6564、5274 和 4464。尽管饮食和处理方式不同,但实验各组之间仍共享肠道微生物群的物种。饮食诱导肥胖和益生菌治疗后,肠道微生物群的多样性及其组成均发生显著改变。我们观察到脂肪组织和肝脏的转录变化同步发生。在脂肪组织中,接受益生菌治疗的小鼠促炎基因(TNFα、IL6、IL1β 和 MCP1)下调。在肝脏中,接受益生菌治疗的小鼠脂肪酸氧化相关基因(PGC1α、CPT1、CPT2 和 ACOX1)上调。

结论

饮食诱导肥胖小鼠的肠道微生物群似乎在接受益生菌治疗的小鼠中发生了调节。益生菌治疗可能减轻饮食诱导的肥胖,并调节与肝脏和脂肪组织代谢和炎症相关的基因。

https://cdn.ncbi.nlm.nih.gov/pmc/blobs/0642/3605452/ab380fbd1e4b/pone.0059470.g001.jpg

文献AI研究员

20分钟写一篇综述,助力文献阅读效率提升50倍。

立即体验

用中文搜PubMed

大模型驱动的PubMed中文搜索引擎

马上搜索

文档翻译

学术文献翻译模型,支持多种主流文档格式。

立即体验