Suppr超能文献

ULK1 通过磷酸化 Beclin-1 和激活 VPS34 脂质激酶诱导自噬。

ULK1 induces autophagy by phosphorylating Beclin-1 and activating VPS34 lipid kinase.

机构信息

Department of Pharmacology and Moores Cancer Center, University of California San Diego, La Jolla, California 92093, USA.

出版信息

Nat Cell Biol. 2013 Jul;15(7):741-50. doi: 10.1038/ncb2757. Epub 2013 May 19.

Abstract

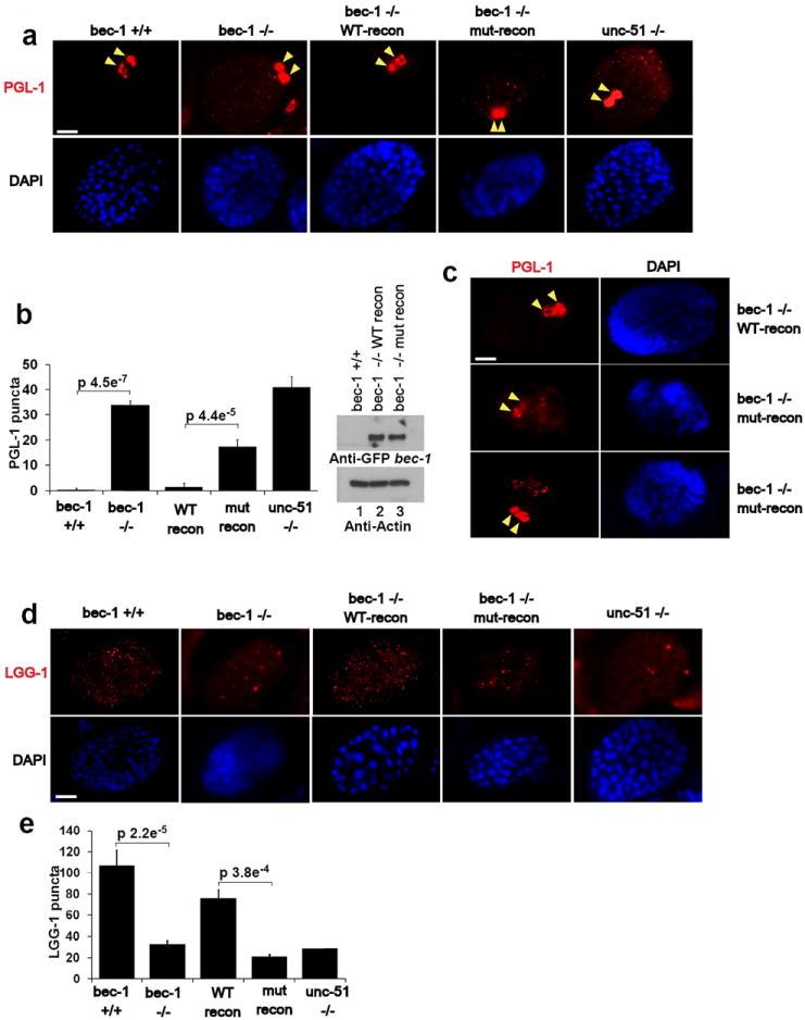
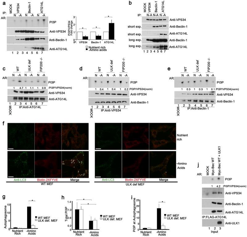
Autophagy is the primary cellular catabolic program activated in response to nutrient starvation. Initiation of autophagy, particularly by amino-acid withdrawal, requires the ULK kinases. Despite its pivotal role in autophagy initiation, little is known about the mechanisms by which ULK promotes autophagy. Here we describe a molecular mechanism linking ULK to the pro-autophagic lipid kinase VPS34. Following amino-acid starvation or mTOR inhibition, the activated ULK1 phosphorylates Beclin-1 on Ser 14, thereby enhancing the activity of the ATG14L-containing VPS34 complexes. The Beclin-1 Ser 14 phosphorylation by ULK is required for full autophagic induction in mammals and this requirement is conserved in Caenorhabditis elegans. Our study reveals a molecular link from ULK1 to activation of the autophagy-specific VPS34 complex and autophagy induction.

摘要

自噬是细胞在营养饥饿时激活的主要分解代谢程序。自噬的启动,特别是氨基酸的去除,需要 ULK 激酶。尽管 ULK 在自噬启动中起着关键作用,但对于 ULK 促进自噬的机制知之甚少。在这里,我们描述了一种将 ULK 与促进自噬的脂质激酶 VPS34 联系起来的分子机制。在氨基酸饥饿或 mTOR 抑制后,激活的 ULK1 在 Ser 14 上磷酸化 Beclin-1,从而增强含有 ATG14L 的 VPS34 复合物的活性。ULK 对 Beclin-1 Ser 14 的磷酸化是哺乳动物充分诱导自噬所必需的,并且这种需求在秀丽隐杆线虫中是保守的。我们的研究揭示了从 ULK1 到自噬特异性 VPS34 复合物激活和自噬诱导的分子联系。

https://cdn.ncbi.nlm.nih.gov/pmc/blobs/36e6/3885611/81b1f2425837/nihms495811f1.jpg

文献AI研究员

20分钟写一篇综述,助力文献阅读效率提升50倍。

立即体验

用中文搜PubMed

大模型驱动的PubMed中文搜索引擎

马上搜索

文档翻译

学术文献翻译模型,支持多种主流文档格式。

立即体验