Suppr超能文献

镉诱导原代大鼠皮质神经元培养细胞凋亡是通过钙信号通路介导的。

Cadmium-induced apoptosis in primary rat cerebral cortical neurons culture is mediated by a calcium signaling pathway.

机构信息

College of Veterinary Medicine, Yang Zhou University, Yangzhou, China.

出版信息

PLoS One. 2013 May 31;8(5):e64330. doi: 10.1371/journal.pone.0064330. Print 2013.

Abstract

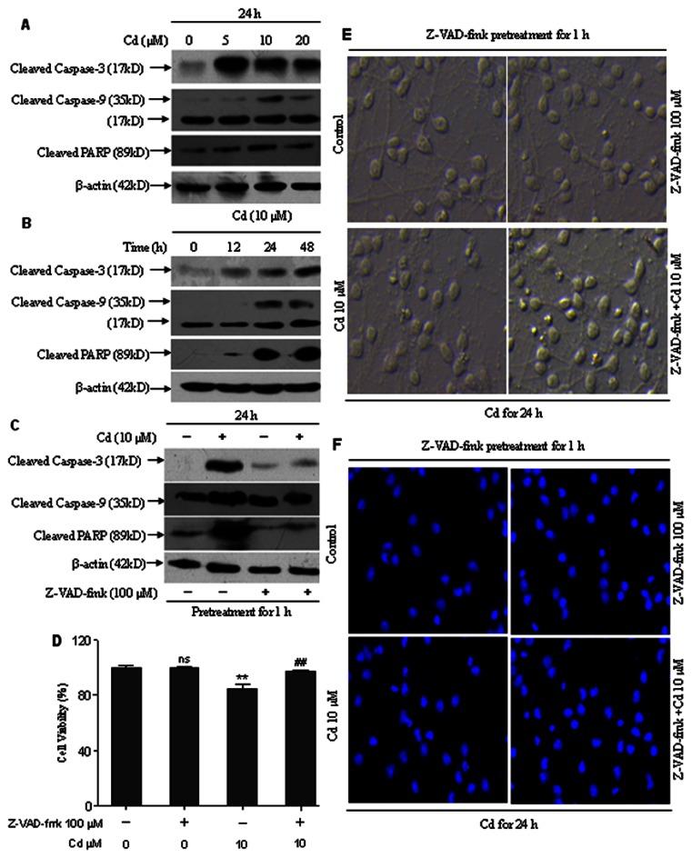
Cadmium (Cd) is an extremely toxic metal, capable of severely damaging several organs, including the brain. Studies have shown that Cd disrupts intracellular free calcium ([Ca(2+)]i) homeostasis, leading to apoptosis in a variety of cells including primary murine neurons. Calcium is a ubiquitous intracellular ion which acts as a signaling mediator in numerous cellular processes including cell proliferation, differentiation, and survival/death. However, little is known about the role of calcium signaling in Cd-induced apoptosis in neuronal cells. Thus we investigated the role of calcium signaling in Cd-induced apoptosis in primary rat cerebral cortical neurons. Consistent with known toxic properties of Cd, exposure of cerebral cortical neurons to Cd caused morphological changes indicative of apoptosis and cell death. It also induced elevation of [Ca(2+)]i and inhibition of Na(+)/K(+)-ATPase and Ca(2+)/Mg(2+)-ATPase activities. This Cd-induced elevation of [Ca(2+)]i was suppressed by an IP3R inhibitor, 2-APB, suggesting that ER-regulated Ca(2+) is involved. In addition, we observed elevation of reactive oxygen species (ROS) levels, dysfunction of cytochrome oxidase subunits (COX-I/II/III), depletion of mitochondrial membrane potential (ΔΨm), and cleavage of caspase-9, caspase-3 and poly (ADP-ribose) polymerase (PARP) during Cd exposure. Z-VAD-fmk, a pan caspase inhibitor, partially prevented Cd-induced apoptosis and cell death. Interestingly, apoptosis, cell death and these cellular events induced by Cd were blocked by BAPTA-AM, a specific intracellular Ca(2+) chelator. Furthermore, western blot analysis revealed an up-regulated expression of Bcl-2 and down-regulated expression of Bax. However, these were not blocked by BAPTA-AM. Thus Cd toxicity is in part due to its disruption of intracellular Ca(2+) homeostasis, by compromising ATPases activities and ER-regulated Ca(2+), and this elevation in Ca(2+) triggers the activation of the Ca(2+)-mitochondria apoptotic signaling pathway. This study clarifies the signaling events underlying Cd neurotoxicity, and suggests that regulation of Cd-disrupted [Ca(2+)]i homeostasis may be a new strategy for prevention of Cd-induced neurodegenerative diseases.

摘要

镉 (Cd) 是一种极其有毒的金属,能够严重损害包括大脑在内的多个器官。研究表明,Cd 破坏细胞内游离钙 ([Ca(2+)]i) 稳态,导致多种细胞包括原代小鼠神经元凋亡。钙是一种普遍存在的细胞内离子,作为许多细胞过程包括细胞增殖、分化和存活/死亡的信号介质。然而,关于钙信号在神经元细胞中 Cd 诱导的凋亡中的作用知之甚少。因此,我们研究了钙信号在原代大鼠皮质神经元中 Cd 诱导的凋亡中的作用。与 Cd 的已知毒性特性一致,皮质神经元暴露于 Cd 会引起凋亡和细胞死亡的形态变化。它还诱导 [Ca(2+)]i 的升高和 Na(+)/K(+)-ATP 酶和 Ca(2+)/Mg(2+)-ATP 酶活性的抑制。IP3R 抑制剂 2-APB 抑制了这种 Cd 诱导的 [Ca(2+)]i 升高,表明 ER 调节的 Ca(2+) 参与其中。此外,我们观察到在 Cd 暴露期间活性氧 (ROS) 水平升高、细胞色素氧化酶亚基 (COX-I/II/III) 功能障碍、线粒体膜电位 (ΔΨm) 耗竭和半胱天冬酶-9、半胱天冬酶-3 和多聚 (ADP-核糖) 聚合酶 (PARP) 的切割。泛半胱天冬酶抑制剂 Z-VAD-fmk 部分阻止了 Cd 诱导的凋亡和细胞死亡。有趣的是,BAPTA-AM,一种特定的细胞内 Ca(2+) 螯合剂,阻断了 Cd 诱导的凋亡、细胞死亡和这些细胞事件。此外,Western blot 分析显示 Bcl-2 表达上调,Bax 表达下调。然而,这些并未被 BAPTA-AM 阻断。因此,Cd 毒性部分归因于其对细胞内 Ca(2+) 稳态的破坏,通过损害 ATP 酶活性和 ER 调节的 Ca(2+),并且这种 Ca(2+) 的升高触发了 Ca(2+)-线粒体凋亡信号通路的激活。这项研究阐明了 Cd 神经毒性的信号事件,并表明调节 Cd 破坏的 [Ca(2+)]i 稳态可能是预防 Cd 诱导的神经退行性疾病的新策略。

https://cdn.ncbi.nlm.nih.gov/pmc/blobs/954e/3669330/7a61f8ddb139/pone.0064330.g001.jpg

文献AI研究员

20分钟写一篇综述,助力文献阅读效率提升50倍。

立即体验

用中文搜PubMed

大模型驱动的PubMed中文搜索引擎

马上搜索

文档翻译

学术文献翻译模型,支持多种主流文档格式。

立即体验