Suppr超能文献

Hedgehog-GLI 和 EGFR 信号在 Hedgehog 反应性人髓母细胞瘤细胞中的协同作用导致经典 Hedgehog 靶基因下调和 GLI1 的稳定表达。

Synergism between Hedgehog-GLI and EGFR signaling in Hedgehog-responsive human medulloblastoma cells induces downregulation of canonical Hedgehog-target genes and stabilized expression of GLI1.

机构信息

Division of Molecular Genome Analysis, German Cancer Research Center-DKFZ, Heidelberg, Germany.

出版信息

PLoS One. 2013 Jun 10;8(6):e65403. doi: 10.1371/journal.pone.0065403. Print 2013.

Abstract

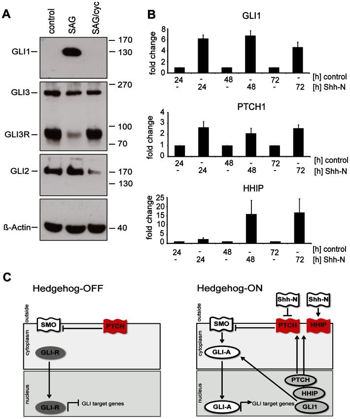
Aberrant activation of Hedgehog (HH) signaling has been identified as a key etiologic factor in many human malignancies. Signal strength, target gene specificity, and oncogenic activity of HH signaling depend profoundly on interactions with other pathways, such as epidermal growth factor receptor-mediated signaling, which has been shown to cooperate with HH/GLI in basal cell carcinoma and pancreatic cancer. Our experimental data demonstrated that the Daoy human medulloblastoma cell line possesses a fully inducible endogenous HH pathway. Treatment of Daoy cells with Sonic HH or Smoothened agonist induced expression of GLI1 protein and simultaneously prevented the processing of GLI3 to its repressor form. To study interactions between HH- and EGF-induced signaling in greater detail, time-resolved measurements were carried out and analyzed at the transcriptomic and proteomic levels. The Daoy cells responded to the HH/EGF co-treatment by downregulating GLI1, PTCH, and HHIP at the transcript level; this was also observed when Amphiregulin (AREG) was used instead of EGF. We identified a novel crosstalk mechanism whereby EGFR signaling silences proteins acting as negative regulators of HH signaling, as AKT- and ERK-signaling independent process. EGFR/HH signaling maintained high GLI1 protein levels which contrasted the GLI1 downregulation on the transcript level. Conversely, a high-level synergism was also observed, due to a strong and significant upregulation of numerous canonical EGF-targets with putative tumor-promoting properties such as MMP7, VEGFA, and IL-8. In conclusion, synergistic effects between EGFR and HH signaling can selectively induce a switch from a canonical HH/GLI profile to a modulated specific target gene profile. This suggests that there are more wide-spread, yet context-dependent interactions, between HH/GLI and growth factor receptor signaling in human malignancies.

摘要

Hedgehog (HH) 信号通路的异常激活已被确定为许多人类恶性肿瘤的关键病因因素。HH 信号通路的信号强度、靶基因特异性和致癌活性在很大程度上取决于与其他途径的相互作用,例如表皮生长因子受体介导的信号通路,已被证明与基底细胞癌和胰腺癌中的 HH/GLI 合作。我们的实验数据表明,Daoy 人髓母细胞瘤细胞系具有完全可诱导的内源性 HH 途径。用 Sonic HH 或 Smoothened 激动剂处理 Daoy 细胞可诱导 GLI1 蛋白的表达,并同时阻止 GLI3 向其抑制形式的加工。为了更详细地研究 HH 和 EGF 诱导的信号之间的相互作用,进行了时间分辨测量,并在转录组和蛋白质组水平上进行了分析。Daoy 细胞对 HH/EGF 共同处理的反应是下调 GLI1、PTCH 和 HHIP 的转录水平;当使用 Amphiregulin (AREG) 代替 EGF 时,也观察到这种情况。我们发现了一种新的串扰机制,即 EGFR 信号通过 AKT 和 ERK 信号独立的过程沉默作为 HH 信号负调节剂的蛋白质。EGFR/HH 信号维持高 GLI1 蛋白水平,与转录水平上 GLI1 的下调形成对比。相反,由于具有潜在促肿瘤特性的众多经典 EGF 靶基因的强烈和显著上调,也观察到了高水平的协同作用,例如 MMP7、VEGFA 和 IL-8。总之,EGFR 和 HH 信号之间的协同作用可以选择性地诱导从经典 HH/GLI 谱到调制的特定靶基因谱的转变。这表明在人类恶性肿瘤中,HH/GLI 和生长因子受体信号之间存在更广泛但依赖于上下文的相互作用。

https://cdn.ncbi.nlm.nih.gov/pmc/blobs/0098/3677915/cb6aaf662df5/pone.0065403.g001.jpg

文献AI研究员

20分钟写一篇综述,助力文献阅读效率提升50倍。

立即体验

用中文搜PubMed

大模型驱动的PubMed中文搜索引擎

马上搜索

文档翻译

学术文献翻译模型,支持多种主流文档格式。

立即体验