Suppr超能文献

二甲双胍可改善小鼠的健康寿命和寿命。

Metformin improves healthspan and lifespan in mice.

机构信息

Translational Gerontology Branch, National Institute on Aging, National Institutes of Health, 251 Bayview Boulevard, Baltimore, Maryland 21224, USA.

出版信息

Nat Commun. 2013;4:2192. doi: 10.1038/ncomms3192.

Abstract

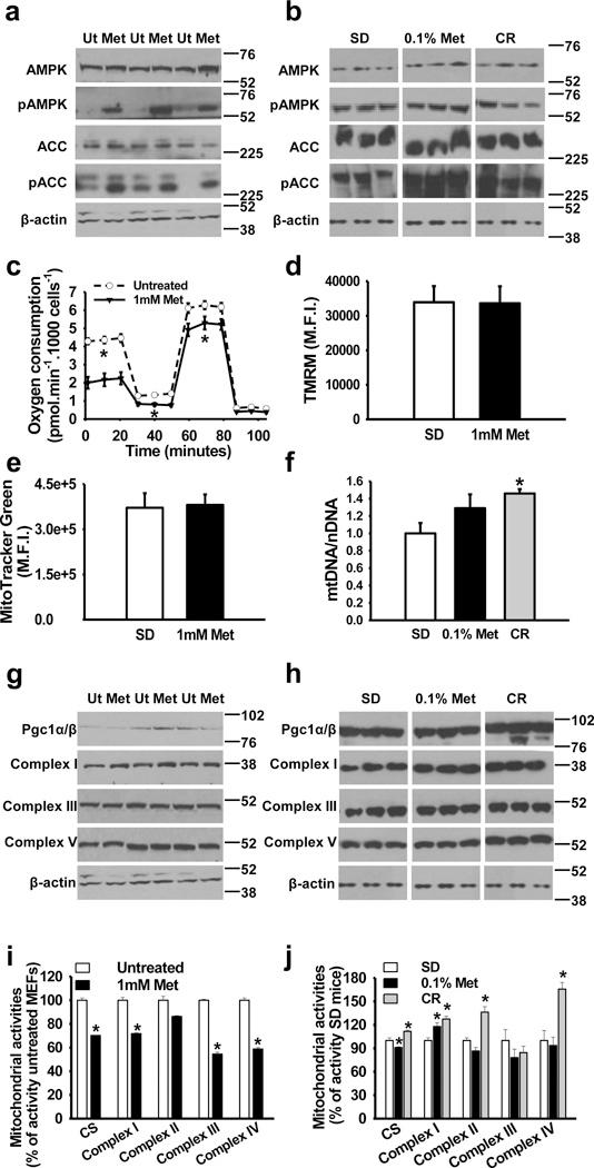
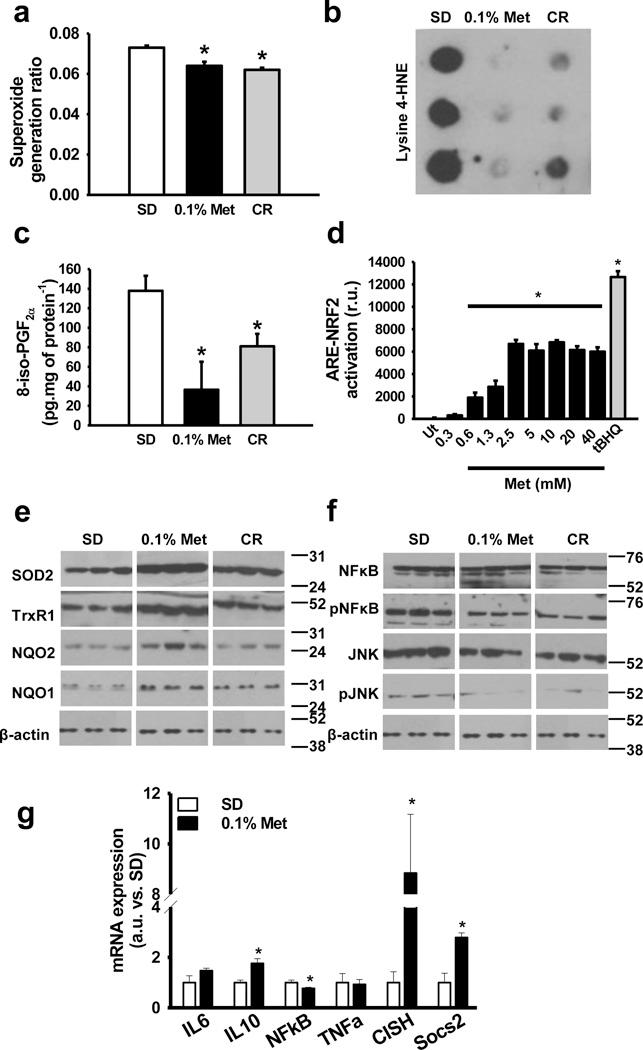
Metformin is a drug commonly prescribed to treat patients with type 2 diabetes. Here we show that long-term treatment with metformin (0.1% w/w in diet) starting at middle age extends healthspan and lifespan in male mice, while a higher dose (1% w/w) was toxic. Treatment with metformin mimics some of the benefits of calorie restriction, such as improved physical performance, increased insulin sensitivity, and reduced low-density lipoprotein and cholesterol levels without a decrease in caloric intake. At a molecular level, metformin increases AMP-activated protein kinase activity and increases antioxidant protection, resulting in reductions in both oxidative damage accumulation and chronic inflammation. Our results indicate that these actions may contribute to the beneficial effects of metformin on healthspan and lifespan. These findings are in agreement with current epidemiological data and raise the possibility of metformin-based interventions to promote healthy aging.

摘要

二甲双胍是一种常用于治疗 2 型糖尿病患者的药物。在这里,我们表明,从中年开始长期(饮食中 0.1% w/w)使用二甲双胍可以延长雄性小鼠的健康寿命和寿命,而更高的剂量(1% w/w)则具有毒性。二甲双胍的治疗模仿了热量限制的一些益处,例如改善身体机能、提高胰岛素敏感性、降低低密度脂蛋白和胆固醇水平,而不会减少热量摄入。在分子水平上,二甲双胍增加 AMP 激活蛋白激酶的活性并增加抗氧化保护,从而减少氧化损伤的积累和慢性炎症。我们的结果表明,这些作用可能有助于二甲双胍对健康寿命和寿命的有益影响。这些发现与当前的流行病学数据一致,并提出了基于二甲双胍的干预措施以促进健康衰老的可能性。

https://cdn.ncbi.nlm.nih.gov/pmc/blobs/ca9d/3736576/b223d5ff32d4/nihms499254f1.jpg

文献AI研究员

20分钟写一篇综述,助力文献阅读效率提升50倍。

立即体验

用中文搜PubMed

大模型驱动的PubMed中文搜索引擎

马上搜索

文档翻译

学术文献翻译模型,支持多种主流文档格式。

立即体验