Suppr超能文献

sonic 刺猬诱导的组蛋白去乙酰化酶激活对于成神经管细胞瘤中的小脑颗粒前体细胞增生是必需的。

Sonic hedgehog-induced histone deacetylase activation is required for cerebellar granule precursor hyperplasia in medulloblastoma.

机构信息

Nemours/Alfred I. duPont Hospital for Children, Wilmington, Delaware, USA.

出版信息

PLoS One. 2013 Aug 9;8(8):e71455. doi: 10.1371/journal.pone.0071455. eCollection 2013.

Abstract

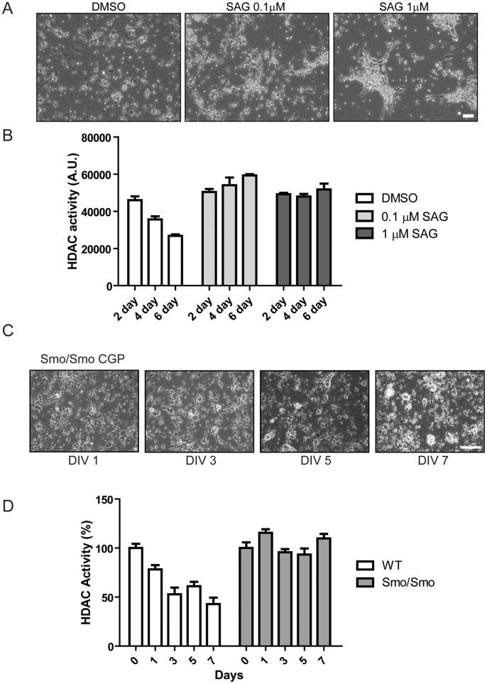
Medulloblastoma, the most common pediatric brain tumor, is thought to arise from deregulated proliferation of cerebellar granule precursor (CGP) cells. Sonic hedgehog (Shh) is the primary mitogen that regulates proliferation of CGP cells during the early stages of postnatal cerebellum development. Aberrant activation of Shh signaling during this time has been associated with hyperplasia of CGP cells and eventually may lead to the development of medulloblastoma. The molecular targets of Shh signaling involved in medulloblastoma formation are still not well-understood. Here, we show that Shh regulates sustained activation of histone deacetylases (HDACs) and that this activity is required for continued proliferation of CGP cells. Suppression of HDAC activity not only blocked the Shh-induced CGP proliferation in primary cell cultures, but also ameliorated aberrant CGP proliferation at the external germinal layer (EGL) in a medulloblastoma mouse model. Increased levels of mRNA and protein of several HDAC family members were found in medulloblastoma compared to wild type cerebellum suggesting that HDAC activity is required for the survival/progression of tumor cells. The identification of a role of HDACs in the early steps of medulloblastoma formation suggests there may be a therapeutic potential for HDAC inhibitors in this disease.

摘要

成神经管细胞瘤是最常见的儿童脑肿瘤,被认为起源于小脑颗粒前体细胞(CGP)的不受控制的增殖。 sonic hedgehog(Shh)是在出生后小脑发育的早期调节 CGP 细胞增殖的主要有丝分裂原。在此期间,Shh 信号的异常激活与 CGP 细胞的增生有关,最终可能导致成神经管细胞瘤的发生。Shh 信号参与成神经管细胞瘤形成的分子靶点仍未得到很好的理解。在这里,我们表明 Shh 调节组蛋白去乙酰化酶(HDACs)的持续激活,并且这种活性对于 CGP 细胞的持续增殖是必需的。抑制 HDAC 活性不仅阻断了原代细胞培养中 Shh 诱导的 CGP 增殖,而且还改善了成神经管细胞瘤小鼠模型中外部生殖层(EGL)的异常 CGP 增殖。与野生型小脑相比,成神经管细胞瘤中发现几种 HDAC 家族成员的 mRNA 和蛋白水平升高,这表明 HDAC 活性对于肿瘤细胞的存活/进展是必需的。HDACs 在成神经管细胞瘤形成的早期步骤中的作用的确定表明,HDAC 抑制剂在这种疾病中可能具有治疗潜力。

https://cdn.ncbi.nlm.nih.gov/pmc/blobs/ce38/3739791/a760dcc86fca/pone.0071455.g001.jpg

文献AI研究员

20分钟写一篇综述,助力文献阅读效率提升50倍。

立即体验

用中文搜PubMed

大模型驱动的PubMed中文搜索引擎

马上搜索

文档翻译

学术文献翻译模型,支持多种主流文档格式。

立即体验