Suppr超能文献

一种端粒延长解旋酶 1(RTEL1)的隐性起始突变是严重免疫缺陷和 Hoyeraal Hreidarsson 综合征特征的基础。

A recessive founder mutation in regulator of telomere elongation helicase 1, RTEL1, underlies severe immunodeficiency and features of Hoyeraal Hreidarsson syndrome.

机构信息

Clinical Genetics Branch, Division of Cancer Epidemiology and Genetics, National Cancer Institute, Rockville, Maryland, United States of America.

出版信息

PLoS Genet. 2013 Aug;9(8):e1003695. doi: 10.1371/journal.pgen.1003695. Epub 2013 Aug 29.

Abstract

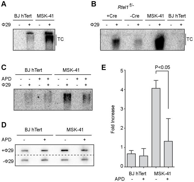
Dyskeratosis congenita (DC) is a heterogeneous inherited bone marrow failure and cancer predisposition syndrome in which germline mutations in telomere biology genes account for approximately one-half of known families. Hoyeraal Hreidarsson syndrome (HH) is a clinically severe variant of DC in which patients also have cerebellar hypoplasia and may present with severe immunodeficiency and enteropathy. We discovered a germline autosomal recessive mutation in RTEL1, a helicase with critical telomeric functions, in two unrelated families of Ashkenazi Jewish (AJ) ancestry. The affected individuals in these families are homozygous for the same mutation, R1264H, which affects three isoforms of RTEL1. Each parent was a heterozygous carrier of one mutant allele. Patient-derived cell lines revealed evidence of telomere dysfunction, including significantly decreased telomere length, telomere length heterogeneity, and the presence of extra-chromosomal circular telomeric DNA. In addition, RTEL1 mutant cells exhibited enhanced sensitivity to the interstrand cross-linking agent mitomycin C. The molecular data and the patterns of inheritance are consistent with a hypomorphic mutation in RTEL1 as the underlying basis of the clinical and cellular phenotypes. This study further implicates RTEL1 in the etiology of DC/HH and immunodeficiency, and identifies the first known homozygous autosomal recessive disease-associated mutation in RTEL1.

摘要

先天性角化不良症(DC)是一种异质性遗传性骨髓衰竭和癌症易感性综合征,其中约有一半的已知家族存在端粒生物学基因的种系突变。Hoyeraal Hreidarsson 综合征(HH)是 DC 的一种临床严重变异,患者还存在小脑发育不全,可能表现为严重的免疫缺陷和肠病。我们在两个非相关的阿什肯纳兹犹太人(AJ)血统的家族中发现了 RTEL1 的常染色体隐性突变,该基因是一种具有关键端粒功能的解旋酶。这些家族中的受影响个体均为 R1264H 突变的纯合子,该突变影响 RTEL1 的三种同工型。每位父母均为一个突变等位基因的杂合携带者。源自患者的细胞系显示出端粒功能障碍的证据,包括端粒长度明显缩短、端粒长度异质性和存在染色体外环状端粒 DNA。此外,RTEL1 突变细胞对链间交联剂丝裂霉素 C 的敏感性增强。分子数据和遗传模式与 RTEL1 的功能获得性突变一致,这是其临床和细胞表型的基础。本研究进一步表明 RTEL1 参与 DC/HH 和免疫缺陷的发病机制,并确定了 RTEL1 中第一个已知的纯合常染色体隐性疾病相关突变。

https://cdn.ncbi.nlm.nih.gov/pmc/blobs/49cb/3757051/74c74989cc74/pgen.1003695.g001.jpg

文献AI研究员

20分钟写一篇综述,助力文献阅读效率提升50倍。

立即体验

用中文搜PubMed

大模型驱动的PubMed中文搜索引擎

马上搜索

文档翻译

学术文献翻译模型,支持多种主流文档格式。

立即体验