Suppr超能文献

组蛋白去乙酰化酶类选择性抑制剂恩替诺特通过表观遗传预激活急性髓系白血病细胞对全反式维甲酸诱导的分化。

Epigenetic priming of AML blasts for all-trans retinoic acid-induced differentiation by the HDAC class-I selective inhibitor entinostat.

机构信息

Department of Hematology and Oncology, University Medical Center Freiburg, Freiburg, Germany.

出版信息

PLoS One. 2013 Oct 8;8(10):e75258. doi: 10.1371/journal.pone.0075258. eCollection 2013.

Abstract

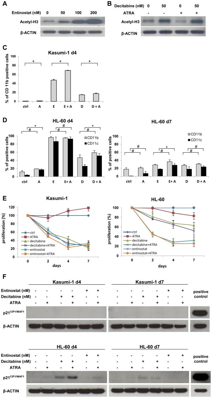
All-trans retinoic acid (ATRA) has only limited single agent activity in AML without the PML-RARα fusion (non-M3 AML). In search of a sensitizing strategy to overcome this relative ATRA resistance, we investigated the potency of the HDAC class-I selective inhibitor entinostat in AML cell lines Kasumi-1 and HL-60 and primary AML blasts. Entinostat alone induced robust differentiation of both cell lines, which was enhanced by the combination with ATRA. This "priming" effect on ATRA-induced differentiation was at least equivalent to that achieved with the DNA hypomethylating agent decitabine, and could overall be recapitulated in primary AML blasts treated ex vivo. Moreover, entinostat treatment established the activating chromatin marks acH3, acH3K9, acH4 and H3K4me3 at the promoter of the RARβ2 gene, an essential mediator of retinoic acid (RA) signaling in different solid tumor models. Similarly, RARβ2 promoter hypermethylation (which in primary blasts from 90 AML/MDS patients was surprisingly infrequent) could be partially reversed by decitabine in the two cell lines. Re-induction of the epigenetically silenced RARβ2 gene was achieved only when entinostat or decitabine were given prior to ATRA treatment. Thus in this model, reactivation of RARβ2 was not necessarily required for the differentiation effect, and pharmacological RARβ2 promoter demethylation may be a bystander phenomenon rather than an essential prerequisite for the cellular effects of decitabine when combined with ATRA. In conclusion, as a "priming" agent for non-M3 AML blasts to the differentiation-inducing effects of ATRA, entinostat is at least as active as decitabine, and both act in part independently from RARβ2. Further investigation of this treatment combination in non-M3 AML patients is therefore warranted, independently of RARβ2 gene silencing by DNA methylation.

摘要

全反式维甲酸(ATRA)在没有 PML-RARα 融合(非 M3 AML)的情况下对 AML 仅具有有限的单一药物活性。为了寻找一种敏化策略来克服这种相对的 ATRA 耐药性,我们研究了 HDAC 类 I 选择性抑制剂恩替诺特在 AML 细胞系 Kasumi-1 和 HL-60 以及原发性 AML blasts 中的作用。恩替诺特单独诱导两种细胞系的强烈分化,与 ATRA 联合使用可增强这种分化作用。这种对 ATRA 诱导分化的“启动”作用至少与 DNA 去甲基化剂地西他滨相当,并且可以在体外处理的原发性 AML blasts 中总体重现。此外,恩替诺特治疗可在 RARβ2 基因启动子处建立激活的染色质标记 acH3、acH3K9、acH4 和 H3K4me3,这是不同实体瘤模型中维甲酸(RA)信号传导的重要介质。同样,在两种细胞系中,RARβ2 启动子超甲基化(在 90 名 AML/MDS 患者的原始细胞中令人惊讶地很少见)可以部分被地西他滨逆转。只有当恩替诺特或地西他滨在 ATRA 治疗之前给予时,才能重新诱导表观遗传沉默的 RARβ2 基因。因此,在该模型中,RARβ2 的重新激活不一定是 ATRA 诱导分化作用所必需的,并且药理学 RARβ2 启动子去甲基化可能是旁观者现象,而不是地西他滨与 ATRA 联合使用时对细胞作用的必要前提。总之,作为非 M3 AML blasts 对 ATRA 诱导分化作用的“启动”剂,恩替诺特至少与地西他滨一样有效,并且两者均部分独立于 RARβ2 发挥作用。因此,无论 RARβ2 基因是否因 DNA 甲基化而沉默,都有必要在非 M3 AML 患者中进一步研究这种治疗组合。

https://cdn.ncbi.nlm.nih.gov/pmc/blobs/11eb/3792939/071c961a7774/pone.0075258.g001.jpg

文献AI研究员

20分钟写一篇综述,助力文献阅读效率提升50倍。

立即体验

用中文搜PubMed

大模型驱动的PubMed中文搜索引擎

马上搜索

文档翻译

学术文献翻译模型,支持多种主流文档格式。

立即体验