Suppr超能文献

内皮细胞黏附分子在脑转移早期阶段的功能作用。

Functional role of endothelial adhesion molecules in the early stages of brain metastasis.

机构信息

CR-UK/MRC Gray Institute for Radiation Oncology and Biology, Department of Oncology, University of Oxford, Churchill Hospital, Oxford, UK (M.S.S., S. S., N.R.S.; Department of Pharmacology, University of Oxford, Oxford UK (D.C.A.).

出版信息

Neuro Oncol. 2014 Apr;16(4):540-51. doi: 10.1093/neuonc/not222. Epub 2013 Dec 4.

Abstract

BACKGROUND

Cellular adhesion molecules (CAMs), which are normally associated with leukocyte trafficking, have also been shown to play an essential role in tumor metastasis to non-CNS sites. However, the role played by CAMs in brain metastasis is largely unexplored. It is known that leukocyte recruitment to the brain is very atypical and that mechanisms of disease in peripheral tissues cannot be extrapolated to the brain. Here, we have established the spatiotemporal expression of 12 key CAMs in the initial phases of tumor seeding in 2 different models of brain metastasis.

METHODS

BALB/c or SCID mice were injected intracardially (10(5) cells/100 μL phosphate-buffered saline with either 4T1-GFP or MDA231BR-GFP cells, respectively (n = 4-6/group), and expression of the CAMs was determined by immunohistochemistry and immunofluorescence colocalisation.

RESULTS

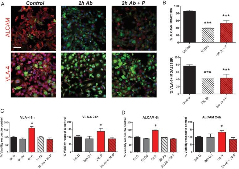
Endothelial expression of E-selectin, VCAM-1, ALCAM, ICAM-1, VLA-4, and β4 integrin was markedly increased early in tumor seeding. At the same time, the natural ligands to these adhesion molecules were highly expressed on the metastatic tumor cells both in vitro and in vivo. Two of these ligands showed particularly high tumor cell expression (ALCAM and VLA-4), and consequently their functional role in tumor seeding was determined. Antibody neutralization of either ALCAM or VLA-4 significantly reduced tumor seeding within the brain (>60% decrease in tumor number/mm(2) brain; P < .05-0.01).

CONCLUSIONS

These findings suggest that ALCAM/ALCAM and VLA-4/VCAM-1 interactions play an important functional role in the early stages of metastasis seeding in the brain. Moreover, this work identifies a specific subset of ligand-receptor interactions that may yield new therapeutic and diagnostic targets for brain metastasis.

摘要

背景

细胞黏附分子(CAMs)通常与白细胞迁移有关,也被证明在肿瘤转移到非中枢神经系统部位中发挥重要作用。然而,CAM 在脑转移中的作用在很大程度上尚未被探索。已知白细胞向大脑的募集非常非典型,并且外周组织中的疾病机制不能外推到大脑。在这里,我们在 2 种不同的脑转移模型中,在肿瘤播种的初始阶段建立了 12 种关键 CAM 的时空表达。

方法

BALB/c 或 SCID 小鼠经心内注射(分别用 10(5)个细胞/100μL 磷酸缓冲盐水和 4T1-GFP 或 MDA231BR-GFP 细胞,每组 4-6 只),通过免疫组化和免疫荧光共定位来确定 CAM 的表达。

结果

在肿瘤播种的早期,内皮细胞 E-选择素、VCAM-1、ALCAM、ICAM-1、VLA-4 和 β4 整合素的表达明显增加。与此同时,这些黏附分子的天然配体在体外和体内的转移性肿瘤细胞上均高度表达。其中两种配体在肿瘤细胞上的表达特别高(ALCAM 和 VLA-4),因此它们在肿瘤播种中的功能作用得到了确定。ALCAM 或 VLA-4 的抗体中和显著降低了脑内的肿瘤播种(肿瘤数量/毫米 2 脑减少>60%;P<0.05-0.01)。

结论

这些发现表明,ALCAM/ALCAM 和 VLA-4/VCAM-1 相互作用在脑转移播种的早期阶段发挥重要的功能作用。此外,这项工作确定了一组特定的配体-受体相互作用,这些相互作用可能为脑转移提供新的治疗和诊断靶点。

https://cdn.ncbi.nlm.nih.gov/pmc/blobs/122d/3956349/af450c80f209/not22201.jpg

文献AI研究员

20分钟写一篇综述,助力文献阅读效率提升50倍。

立即体验

用中文搜PubMed

大模型驱动的PubMed中文搜索引擎

马上搜索

文档翻译

学术文献翻译模型,支持多种主流文档格式。

立即体验