Suppr超能文献

脯氨酰异构酶 Pin1 控制着乳腺的正常和肿瘤干细胞。

Prolyl-isomerase Pin1 controls normal and cancer stem cells of the breast.

机构信息

Laboratorio Nazionale CIB (LNCIB), Area Science Park, Trieste, Italy.

出版信息

EMBO Mol Med. 2014 Jan;6(1):99-119. doi: 10.1002/emmm.201302909. Epub 2013 Dec 15.

Abstract

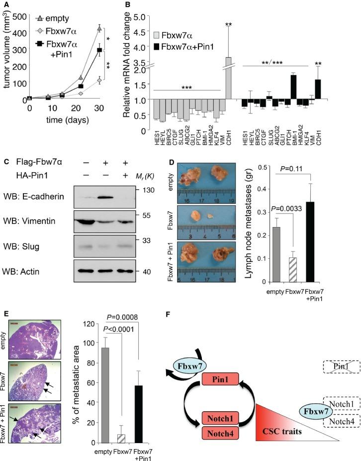
Mammary epithelial stem cells are fundamental to maintain tissue integrity. Cancer stem cells (CSCs) are implicated in both treatment resistance and disease relapse, and the molecular bases of their malignant properties are still poorly understood. Here we show that both normal stem cells and CSCs of the breast are controlled by the prolyl-isomerase Pin1. Mechanistically, following interaction with Pin1, Notch1 and Notch4, key regulators of cell fate, escape from proteasomal degradation by their major ubiquitin-ligase Fbxw7α. Functionally, we show that Fbxw7α acts as an essential negative regulator of breast CSCs' expansion by restraining Notch activity, but the establishment of a Notch/Pin1 active circuitry opposes this effect, thus promoting breast CSCs self-renewal, tumor growth and metastasis in vivo. In human breast cancers, despite Fbxw7α expression, high levels of Pin1 sustain Notch signaling, which correlates with poor prognosis. Suppression of Pin1 holds promise in reverting aggressive phenotypes, through CSC exhaustion as well as recovered drug sensitivity carrying relevant implications for therapy of breast cancers.

摘要

乳腺上皮干细胞对于维持组织完整性至关重要。癌症干细胞(CSCs)既与治疗抵抗有关,也与疾病复发有关,但其恶性特性的分子基础仍知之甚少。在这里,我们表明,乳腺中的正常干细胞和 CSCs 均受脯氨酰异构酶 Pin1 控制。在机制上,在与 Pin1、Notch1 和 Notch4 相互作用后,这些细胞命运的关键调节剂通过其主要泛素连接酶 Fbxw7α 逃避蛋白酶体降解。从功能上讲,我们表明 Fbxw7α 通过抑制 Notch 活性作为乳腺 CSCs 扩增的必需负调节剂起作用,但 Notch/Pin1 活性电路的建立则反对这种作用,从而促进乳腺 CSCs 的自我更新、体内肿瘤生长和转移。在人类乳腺癌中,尽管 Fbxw7α 表达,但高水平的 Pin1 维持着 Notch 信号,这与预后不良相关。抑制 Pin1 有望通过耗尽 CSC 以及恢复药物敏感性来逆转侵袭性表型,这对乳腺癌的治疗具有重要意义。

https://cdn.ncbi.nlm.nih.gov/pmc/blobs/198f/3936488/d0e152038a58/emmm0006-0099-f1.jpg

文献AI研究员

20分钟写一篇综述,助力文献阅读效率提升50倍。

立即体验

用中文搜PubMed

大模型驱动的PubMed中文搜索引擎

马上搜索

文档翻译

学术文献翻译模型,支持多种主流文档格式。

立即体验