Suppr超能文献

鉴定谱系特异性 ESC 分化的转录因子。

Identification of transcription factors for lineage-specific ESC differentiation.

机构信息

Laboratory of Genetics, National Institute on Aging, National Institutes of Health, Baltimore, MD 21224, USA.

Unit on Genetics of Cognition and Behavior, National Institute of Mental Health, National Institutes of Health, Bethesda, MD 20892, USA.

出版信息

Stem Cell Reports. 2013 Nov 27;1(6):545-59. doi: 10.1016/j.stemcr.2013.10.006. eCollection 2013.

Abstract

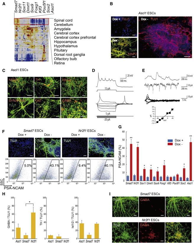
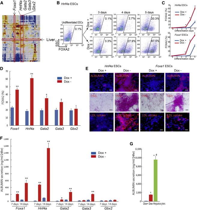
A network of transcription factors (TFs) determines cell identity, but identity can be altered by overexpressing a combination of TFs. However, choosing and verifying combinations of TFs for specific cell differentiation have been daunting due to the large number of possible combinations of ∼2,000 TFs. Here, we report the identification of individual TFs for lineage-specific cell differentiation based on the correlation matrix of global gene expression profiles. The overexpression of identified TFs-Myod1, Mef2c, Esx1, Foxa1, Hnf4a, Gata2, Gata3, Myc, Elf5, Irf2, Elf1, Sfpi1, Ets1, Smad7, Nr2f1, Sox11, Dmrt1, Sox9, Foxg1, Sox2, or Ascl1-can direct efficient, specific, and rapid differentiation into myocytes, hepatocytes, blood cells, and neurons. Furthermore, transfection of synthetic mRNAs of TFs generates their appropriate target cells. These results demonstrate both the utility of this approach to identify potent TFs for cell differentiation, and the unanticipated capacity of single TFs directly guides differentiation to specific lineage fates.

摘要

转录因子(TFs)网络决定细胞身份,但通过过表达一组 TF 可以改变身份。然而,由于约 2000 个 TF 的可能组合数量庞大,选择和验证特定细胞分化的 TF 组合一直令人望而却步。在这里,我们报告了基于全局基因表达谱的相关矩阵来识别用于谱系特异性细胞分化的单个 TF。过表达鉴定的 TF-Myod1、Mef2c、Esx1、Foxa1、Hnf4a、Gata2、Gata3、Myc、Elf5、Irf2、Elf1、Sfpi1、Ets1、Smad7、Nr2f1、Sox11、Dmrt1、Sox9、Foxg1、Sox2 或 Ascl1 可以直接有效地、特异性地、快速地分化为肌细胞、肝细胞、血细胞和神经元。此外,TFs 的合成 mRNA 的转染会产生其适当的靶细胞。这些结果不仅证明了这种方法用于鉴定细胞分化的有效 TF 的实用性,而且单个 TF 的意外能力可以直接指导分化为特定的谱系命运。

https://cdn.ncbi.nlm.nih.gov/pmc/blobs/14bc/3871400/69428c3514cd/gr1.jpg

文献AI研究员

20分钟写一篇综述,助力文献阅读效率提升50倍。

立即体验

用中文搜PubMed

大模型驱动的PubMed中文搜索引擎

马上搜索

文档翻译

学术文献翻译模型,支持多种主流文档格式。

立即体验