Suppr超能文献

类E2缀合酶Atg3促进IRG和Gbp蛋白与含有衣原体和弓形虫的液泡结合以及宿主抗性。

The E2-like conjugation enzyme Atg3 promotes binding of IRG and Gbp proteins to Chlamydia- and Toxoplasma-containing vacuoles and host resistance.

作者信息

Haldar Arun K, Piro Anthony S, Pilla Danielle M, Yamamoto Masahiro, Coers Jörn

机构信息

Departments of Molecular Genetics and Microbiology and Immunology, Duke University Medical Center, Durham, NC, United States of America.

Department of Microbiology and Immunology, Osaka University, Osaka, Japan.

出版信息

PLoS One. 2014 Jan 17;9(1):e86684. doi: 10.1371/journal.pone.0086684. eCollection 2014.

Abstract

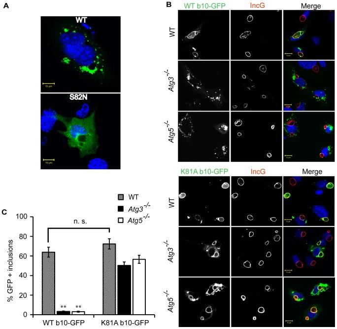
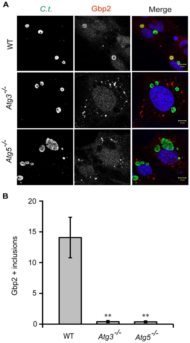
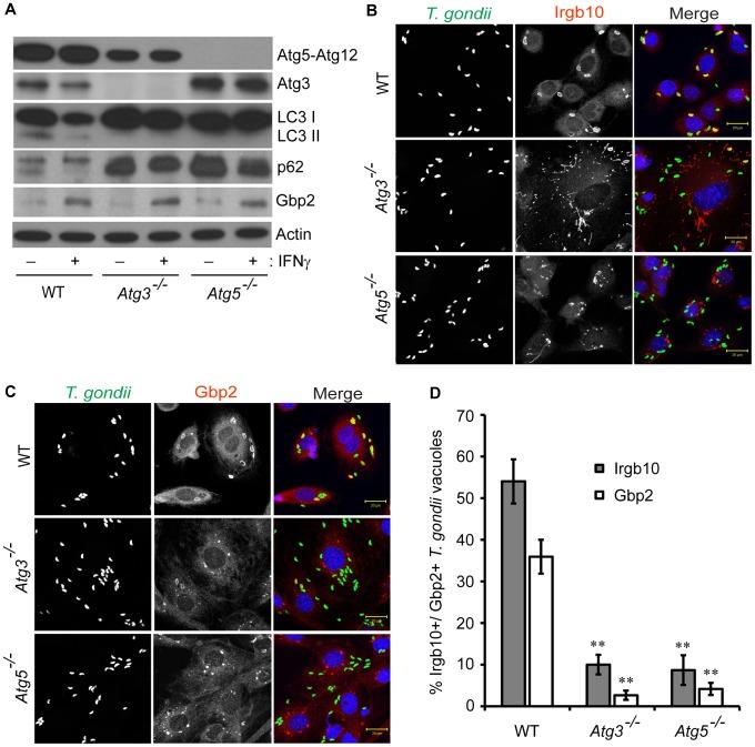
Cell-autonomous immunity to the bacterial pathogen Chlamydia trachomatis and the protozoan pathogen Toxoplasma gondii is controlled by two families of Interferon (IFN)-inducible GTPases: Immunity Related GTPases (IRGs) and Guanylate binding proteins (Gbps). Members of these two GTPase families associate with pathogen-containing vacuoles (PVs) and solicit antimicrobial resistance pathways specifically to the intracellular site of infection. The proper delivery of IRG and Gbp proteins to PVs requires the autophagy factor Atg5. Atg5 is part of a protein complex that facilitates the transfer of the ubiquitin-like protein Atg8 from the E2-like conjugation enzyme Atg3 to the lipid phosphatidylethanolamine. Here, we show that Atg3 expression, similar to Atg5 expression, is required for IRG and Gbp proteins to dock to PVs. We further demonstrate that expression of a dominant-active, GTP-locked IRG protein variant rescues the PV targeting defect of Atg3- and Atg5-deficient cells, suggesting a possible role for Atg proteins in the activation of IRG proteins. Lastly, we show that IFN-induced cell-autonomous resistance to C. trachomatis infections in mouse cells depends not only on Atg5 and IRG proteins, as previously demonstrated, but also requires the expression of Atg3 and Gbp proteins. These findings provide a foundation for a better understanding of IRG- and Gbp-dependent cell-autonomous resistance and its regulation by Atg proteins.

摘要

对细菌病原体沙眼衣原体和原生动物病原体刚地弓形虫的细胞自主免疫由两类干扰素(IFN)诱导型GTP酶控制:免疫相关GTP酶(IRGs)和鸟苷酸结合蛋白(Gbps)。这两类GTP酶家族的成员与含病原体液泡(PVs)相关联,并专门在细胞内感染位点引发抗菌抗性途径。将IRG和Gbp蛋白正确递送至PVs需要自噬因子Atg5。Atg5是一种蛋白复合物的一部分,该复合物促进泛素样蛋白Atg8从类E2缀合酶Atg3转移至脂质磷脂酰乙醇胺。在此,我们表明,与Atg5表达类似,Atg3表达是IRG和Gbp蛋白停靠至PVs所必需的。我们进一步证明,一种显性激活的、GTP锁定的IRG蛋白变体的表达挽救了Atg3和Atg5缺陷细胞的PV靶向缺陷,这表明Atg蛋白在IRG蛋白激活中可能发挥作用。最后,我们表明,IFN诱导的小鼠细胞对沙眼衣原体感染的细胞自主抗性不仅如先前所示依赖于Atg5和IRG蛋白,还需要Atg3和Gbp蛋白的表达。这些发现为更好地理解IRG和Gbp依赖性细胞自主抗性及其由Atg蛋白的调控提供了基础。

https://cdn.ncbi.nlm.nih.gov/pmc/blobs/6527/3895038/df288a6d3253/pone.0086684.g001.jpg

文献AI研究员

20分钟写一篇综述,助力文献阅读效率提升50倍。

立即体验

用中文搜PubMed

大模型驱动的PubMed中文搜索引擎

马上搜索

文档翻译

学术文献翻译模型,支持多种主流文档格式。

立即体验