Suppr超能文献

ERBB2过表达抑制应激诱导的自噬,并使ERBB2诱导的乳腺肿瘤发生独立于单等位基因Becn1缺失。

ERBB2 overexpression suppresses stress-induced autophagy and renders ERBB2-induced mammary tumorigenesis independent of monoallelic Becn1 loss.

作者信息

Lozy Fred, Cai-McRae Xiaofeng, Teplova Irina, Price Sandy, Reddy Anupama, Bhanot Gyan, Ganesan Shridar, Vazquez Alexei, Karantza Vassiliki

机构信息

Rutgers University; State University of New Jersey; New Brunswick, NJ USA; Rutgers Cancer Institute of New Jersey; New Brunswick, NJ USA.

Rutgers University; State University of New Jersey; New Brunswick, NJ USA.

出版信息

Autophagy. 2014 Apr;10(4):662-76. doi: 10.4161/auto.27867. Epub 2014 Jan 30.

Abstract

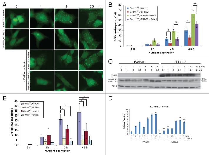
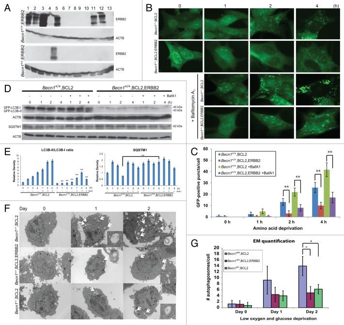
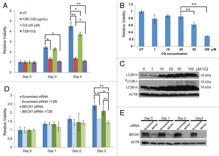
Defective autophagy has been implicated in mammary tumorigenesis, as the gene encoding the essential autophagy regulator BECN1 is deleted in human breast cancers and Becn1(+/-) mice develop mammary hyperplasias. In agreement with a recent study, which reports concurrent allelic BECN1 loss and ERBB2 amplification in a small number of human breast tumors, we found that low BECN1 mRNA correlates with ERBB2-overexpression in breast cancers, suggesting that BECN1 loss and ERBB2 overexpression may functionally interact in mammary tumorigenesis. We now report that ERBB2 overexpression suppressed autophagic response to stress in mouse mammary and human breast cancer cells. ERBB2-overexpressing Becn1(+/+) and Becn1(+/-) immortalized mouse mammary epithelial cells (iMMECs) formed mammary tumors in nude mice with similar kinetics, and monoallelic Becn1 loss did not alter ERBB2- and PyMT-driven mammary tumorigenesis. In human breast cancer databases, ERBB2-expressing tumors exhibit a low autophagy gene signature, independent of BECN1 mRNA expression, and have similar gene expression profiles with non-ERBB2-expressing breast tumors with low BECN1 levels. We also found that ERBB2-expressing BT474 breast cancer cells, despite being partially autophagy-deficient under stress, can be sensitized to the anti-ERBB2 antibody trastuzumab (tzb) by further pharmacological or genetic autophagy inhibition. Our results indicate that ERBB2-driven mammary tumorigenesis is associated with functional autophagy suppression and ERBB2-positive breast cancers are partially autophagy-deficient even in a wild-type BECN1 background. Furthermore and extending earlier findings using tzb-resistant cells, exogenously imposed autophagy inhibition increases the anticancer effect of trastuzumab on tzb-sensitive ERBB2-expressing breast tumor cells, indicating that pharmacological autophagy suppression has a wider role in the treatment of ERBB2-positive breast cancer.

摘要

自噬缺陷与乳腺肿瘤发生有关,因为编码自噬关键调节因子BECN1的基因在人类乳腺癌中缺失,且Becn1(+/-)小鼠会发生乳腺增生。与最近一项研究一致(该研究报道在少数人类乳腺肿瘤中存在BECN1等位基因同时缺失和ERBB2扩增),我们发现乳腺癌中低水平的BECN1 mRNA与ERBB2过表达相关,这表明BECN1缺失和ERBB2过表达可能在乳腺肿瘤发生过程中存在功能上的相互作用。我们现在报道,ERBB2过表达抑制了小鼠乳腺和人类乳腺癌细胞对应激的自噬反应。ERBB2过表达的Becn1(+/+)和Becn1(+/-)永生化小鼠乳腺上皮细胞(iMMECs)在裸鼠中形成乳腺肿瘤的动力学相似,单等位基因Becn1缺失并未改变ERBB2和PyMT驱动的乳腺肿瘤发生。在人类乳腺癌数据库中,表达ERBB2的肿瘤呈现低自噬基因特征,与BECN1 mRNA表达无关,并且与低BECN1水平的非ERBB2表达乳腺肿瘤具有相似的基因表达谱。我们还发现,表达ERBB2的BT474乳腺癌细胞尽管在应激条件下部分自噬缺陷,但通过进一步的药理学或基因自噬抑制可使其对抗ERBB2抗体曲妥珠单抗(tzb)敏感。我们的结果表明,ERBB2驱动的乳腺肿瘤发生与功能性自噬抑制相关,并且即使在野生型BECN1背景下,ERBB2阳性乳腺癌也存在部分自噬缺陷。此外,扩展了早期使用曲妥珠单抗耐药细胞的研究结果,外源性施加的自噬抑制增强了曲妥珠单抗对曲妥珠单抗敏感的ERBB2表达乳腺肿瘤细胞的抗癌作用,表明药理学自噬抑制在ERBB2阳性乳腺癌治疗中具有更广泛的作用。

https://cdn.ncbi.nlm.nih.gov/pmc/blobs/c407/4091153/9ecd21921e1c/auto-10-662-g1.jpg

文献AI研究员

20分钟写一篇综述,助力文献阅读效率提升50倍。

立即体验

用中文搜PubMed

大模型驱动的PubMed中文搜索引擎

马上搜索

文档翻译

学术文献翻译模型,支持多种主流文档格式。

立即体验