Suppr超能文献

一种新型的AMPK直接激活剂通过阻断脂肪生成来抑制前列腺癌生长。

A novel direct activator of AMPK inhibits prostate cancer growth by blocking lipogenesis.

作者信息

Zadra Giorgia, Photopoulos Cornelia, Tyekucheva Svitlana, Heidari Pedram, Weng Qing Ping, Fedele Giuseppe, Liu Hong, Scaglia Natalia, Priolo Carmen, Sicinska Ewa, Mahmood Umar, Signoretti Sabina, Birnberg Neal, Loda Massimo

机构信息

Department of Medical Oncology, Dana-Farber Cancer Institute Harvard Medical School, Boston, MA, USA.

出版信息

EMBO Mol Med. 2014 Apr;6(4):519-38. doi: 10.1002/emmm.201302734. Epub 2014 Feb 4.

Abstract

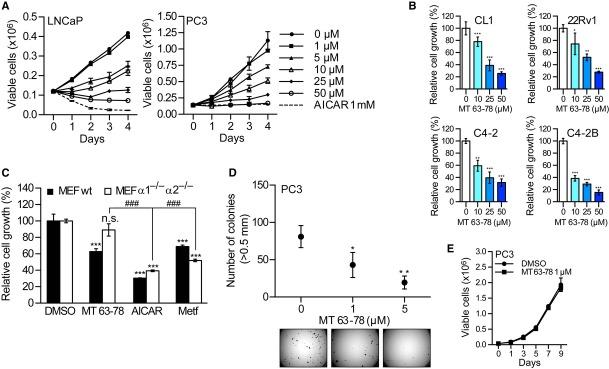
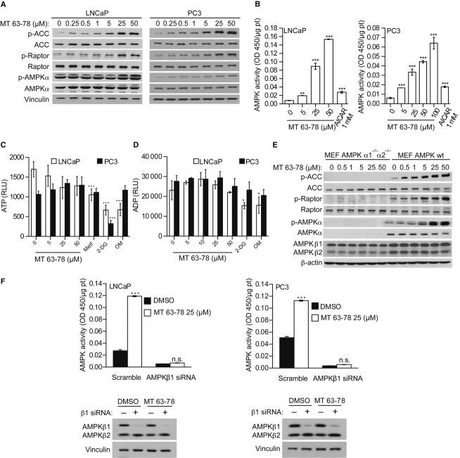
5'AMP-activated kinase (AMPK) constitutes a hub for cellular metabolic and growth control, thus representing an ideal therapeutic target for prostate cancers (PCas) characterized by increased lipogenesis and activation of mTORC1 pathway. However, whether AMPK activation itself is sufficient to block cancer cell growth remains to be determined. A small molecule screening was performed and identified MT 63-78, a specific and potent direct AMPK activator. Here, we show that direct activation of AMPK inhibits PCa cell growth in androgen sensitive and castration resistant PCa (CRPC) models, induces mitotic arrest, and apoptosis. In vivo, AMPK activation is sufficient to reduce PCa growth, whereas the allelic loss of its catalytic subunits fosters PCa development. Importantly, despite mTORC1 blockade, the suppression of de novo lipogenesis is the underpinning mechanism responsible for AMPK-mediated PCa growth inhibition, suggesting AMPK as a therapeutic target especially for lipogenesis-driven PCas. Finally, we demonstrate that MT 63-78 enhances the growth inhibitory effect of AR signaling inhibitors MDV3100 and abiraterone. This study thus provides a rationale for their combined use in CRPC treatment.

摘要

5'腺苷酸活化蛋白激酶(AMPK)构成细胞代谢和生长控制的枢纽,因此是具有脂肪生成增加和mTORC1通路激活特征的前列腺癌(PCa)的理想治疗靶点。然而,AMPK激活本身是否足以阻断癌细胞生长仍有待确定。进行了小分子筛选并鉴定出MT 63-78,一种特异性且强效的直接AMPK激活剂。在此,我们表明在雄激素敏感和去势抵抗性PCa(CRPC)模型中,直接激活AMPK可抑制PCa细胞生长,诱导有丝分裂停滞和凋亡。在体内,AMPK激活足以减少PCa生长,而其催化亚基的等位基因缺失促进PCa发展。重要的是,尽管mTORC1被阻断,但抑制从头脂肪生成是AMPK介导的PCa生长抑制的基础机制,这表明AMPK是特别是对于脂肪生成驱动的PCa的治疗靶点。最后,我们证明MT 63-78增强了AR信号抑制剂MDV3100和阿比特龙的生长抑制作用。因此,本研究为它们在CRPC治疗中的联合使用提供了理论依据。

https://cdn.ncbi.nlm.nih.gov/pmc/blobs/c0fd/3992078/ea7efe7affa2/emmm0006-0519-f1.jpg

文献AI研究员

20分钟写一篇综述,助力文献阅读效率提升50倍。

立即体验

用中文搜PubMed

大模型驱动的PubMed中文搜索引擎

马上搜索

文档翻译

学术文献翻译模型,支持多种主流文档格式。

立即体验