Suppr超能文献

慢性外周炎症刺激下 Aβ传入纤维中 Nav1.8 钠通道功能上调。

Functional up-regulation of Nav1.8 sodium channel in Aβ afferent fibers subjected to chronic peripheral inflammation.

机构信息

Department of Physiology and Biophysics, Faculty of Medicine and Health Sciences, Université de Sherbrooke, 3001, 12th Avenue North, Sherbrooke, Quebec J1H 5N4, Canada.

出版信息

J Neuroinflammation. 2014 Mar 7;11:45. doi: 10.1186/1742-2094-11-45.

Abstract

BACKGROUND

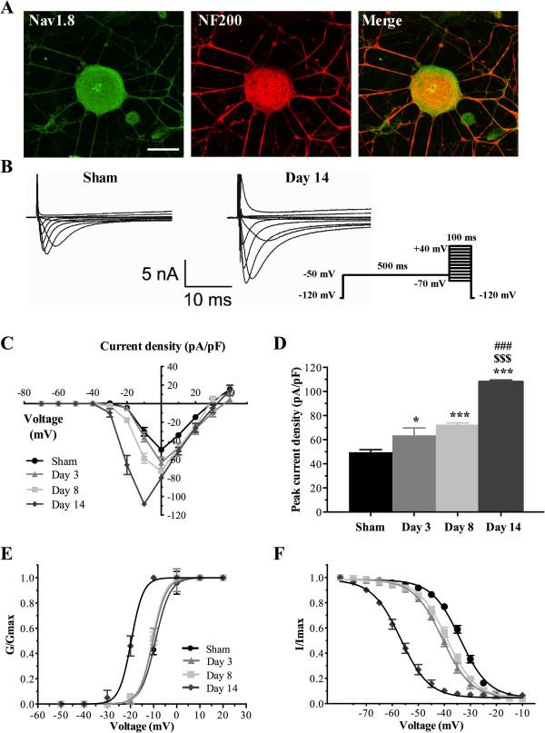
Functional alterations in the properties of Aβ afferent fibers may account for the increased pain sensitivity observed under peripheral chronic inflammation. Among the voltage-gated sodium channels involved in the pathophysiology of pain, Na(v)1.8 has been shown to participate in the peripheral sensitization of nociceptors. However, to date, there is no evidence for a role of Na(v)1.8 in controlling Aβ-fiber excitability following persistent inflammation.

METHODS

Distribution and expression of Na(v)1.8 in dorsal root ganglia and sciatic nerves were qualitatively or quantitatively assessed by immunohistochemical staining and by real time-polymerase chain reaction at different time points following complete Freund's adjuvant (CFA) administration. Using a whole-cell patch-clamp configuration, we further determined both total INa and TTX-R Na(v)1.8 currents in large-soma dorsal root ganglia (DRG) neurons isolated from sham or CFA-treated rats. Finally, we analyzed the effects of ambroxol, a Na(v)1.8-preferring blocker on the electrophysiological properties of Nav1.8 currents and on the mechanical sensitivity and inflammation of the hind paw in CFA-treated rats.

RESULTS

Our findings revealed that Na(v)1.8 is up-regulated in NF200-positive large sensory neurons and is subsequently anterogradely transported from the DRG cell bodies along the axons toward the periphery after CFA-induced inflammation. We also demonstrated that both total INa and Na(v)1.8 peak current densities are enhanced in inflamed large myelinated Aβ-fiber neurons. Persistent inflammation leading to nociception also induced time-dependent changes in Aβ-fiber neuron excitability by shifting the voltage-dependent activation of Na(v)1.8 in the hyperpolarizing direction, thus decreasing the current threshold for triggering action potentials. Finally, we found that ambroxol significantly reduces the potentiation of Na(v)1.8 currents in Aβ-fiber neurons observed following intraplantar CFA injection and concomitantly blocks CFA-induced mechanical allodynia, suggesting that Na(v)1.8 regulation in Aβ-fibers contributes to inflammatory pain.

CONCLUSIONS

Collectively, these findings support a key role for Na(v)1.8 in controlling the excitability of Aβ-fibers and its potential contribution to the development of mechanical allodynia under persistent inflammation.

摘要

背景

Aβ传入纤维功能改变可能导致慢性外周炎症下疼痛敏感性增加。在参与疼痛病理生理学的电压门控钠通道中,Na(v)1.8 已被证明参与伤害感受器的外周致敏。然而,迄今为止,尚无证据表明 Na(v)1.8 在持续炎症后控制 Aβ 纤维兴奋性方面发挥作用。

方法

通过免疫组织化学染色和实时聚合酶链反应,在完全弗氏佐剂(CFA)给药后不同时间点定性或定量评估背根神经节(DRG)和坐骨神经中 Na(v)1.8 的分布和表达。使用全细胞膜片钳构型,我们还进一步确定了来自 sham 或 CFA 处理大鼠的大感觉神经元 DRG 中总 INa 和 TTX-R Na(v)1.8 电流。最后,我们分析了 ambroxol(一种 Na(v)1.8 优先阻断剂)对 Nav1.8 电流的电生理特性以及 CFA 处理大鼠后后爪机械敏感性和炎症的影响。

结果

我们的研究结果表明,Na(v)1.8 在 NF200 阳性大感觉神经元中上调,并在 CFA 诱导的炎症后沿轴突从 DRG 细胞体向前向周围逆行运输。我们还证明,在炎症的大有髓 Aβ 纤维神经元中,总 INa 和 Na(v)1.8 峰值电流密度均增强。导致疼痛的持续性炎症也通过将 Na(v)1.8 的电压依赖性激活向超极化方向转移,从而降低引发动作电位的电流阈值,导致 Aβ 纤维神经元兴奋性的时间依赖性变化。最后,我们发现 ambroxol 可显著降低 CFA 注射后观察到的 Aβ 纤维神经元中 Na(v)1.8 电流的增强,并同时阻断 CFA 诱导的机械性痛觉过敏,表明 Aβ 纤维中 Na(v)1.8 的调节有助于炎症性疼痛。

结论

综上所述,这些发现支持 Na(v)1.8 在控制 Aβ 纤维兴奋性及其在持续炎症下机械性痛觉过敏发展中的潜在作用方面发挥关键作用。

https://cdn.ncbi.nlm.nih.gov/pmc/blobs/4f9c/4007624/2caf994ba8d2/1742-2094-11-45-1.jpg

文献AI研究员

20分钟写一篇综述,助力文献阅读效率提升50倍。

立即体验

用中文搜PubMed

大模型驱动的PubMed中文搜索引擎

马上搜索

文档翻译

学术文献翻译模型,支持多种主流文档格式。

立即体验