Suppr超能文献

肿瘤源性补体的自分泌效应

Autocrine effects of tumor-derived complement.

作者信息

Cho Min Soon, Vasquez Hernan G, Rupaimoole Rajesha, Pradeep Sunila, Wu Sherry, Zand Behrouz, Han Hee-Dong, Rodriguez-Aguayo Cristian, Bottsford-Miller Justin, Huang Jie, Miyake Takahito, Choi Hyun-Jin, Dalton Heather J, Ivan Cristina, Baggerly Keith, Lopez-Berestein Gabriel, Sood Anil K, Afshar-Kharghan Vahid

机构信息

Department of Benign Hematology, University of Texas M.D. Anderson Cancer Center, Houston, TX 77030, USA.

Department of Gynecologic Oncology and Reproductive Medicine, University of Texas M.D. Anderson Cancer Center, Houston, TX 77030, USA.

出版信息

Cell Rep. 2014 Mar 27;6(6):1085-1095. doi: 10.1016/j.celrep.2014.02.014. Epub 2014 Mar 6.

Abstract

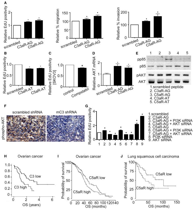
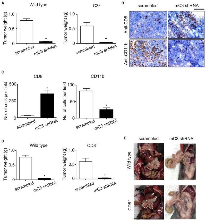
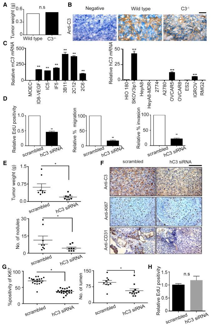
We describe a role for the complement system in enhancing cancer growth. Cancer cells secrete complement proteins that stimulate tumor growth upon activation. Complement promotes tumor growth via a direct autocrine effect that is partially independent of tumor-infiltrating cytotoxic T cells. Activated C5aR and C3aR signal through the PI3K/AKT pathway in cancer cells, and silencing the PI3K or AKT gene in cancer cells eliminates the progrowth effects of C5aR and C3aR stimulation. In patients with ovarian or lung cancer, higher tumoral C3 or C5aR mRNA levels were associated with decreased overall survival. These data identify a role for tumor-derived complement proteins in promoting tumor growth, and they therefore have substantial clinical and therapeutic implications.

摘要

我们描述了补体系统在促进癌症生长中的作用。癌细胞分泌补体蛋白,这些蛋白在激活后会刺激肿瘤生长。补体通过一种直接的自分泌效应促进肿瘤生长,这种效应部分独立于肿瘤浸润性细胞毒性T细胞。激活的C5aR和C3aR通过癌细胞中的PI3K/AKT信号通路发挥作用,沉默癌细胞中的PI3K或AKT基因可消除C5aR和C3aR刺激的促生长效应。在卵巢癌或肺癌患者中,肿瘤组织中较高的C3或C5aR mRNA水平与总生存期缩短相关。这些数据确定了肿瘤衍生的补体蛋白在促进肿瘤生长中的作用,因此具有重大的临床和治疗意义。

https://cdn.ncbi.nlm.nih.gov/pmc/blobs/dbdd/4084868/c0b273c1bba6/nihms582020f1.jpg

文献AI研究员

20分钟写一篇综述,助力文献阅读效率提升50倍。

立即体验

用中文搜PubMed

大模型驱动的PubMed中文搜索引擎

马上搜索

文档翻译

学术文献翻译模型,支持多种主流文档格式。

立即体验