Suppr超能文献

衰老和阿尔茨海默病中的休息和抗压能力。

REST and stress resistance in ageing and Alzheimer's disease.

机构信息

Department of Genetics, Harvard Medical School, Boston, Massachusetts 02115, USA.

Department of Biostatistics and Computational Biology, Dana-Faber Cancer Institute and Harvard School of Public Health, Boston, Massachusetts 02115, USA.

出版信息

Nature. 2014 Mar 27;507(7493):448-54. doi: 10.1038/nature13163. Epub 2014 Mar 19.

Abstract

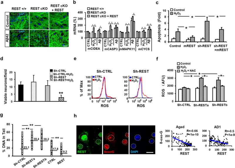
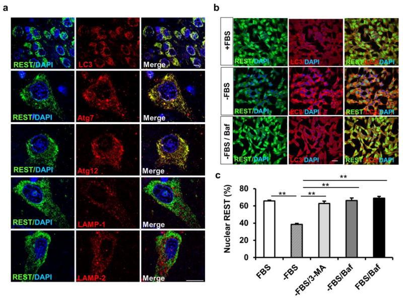
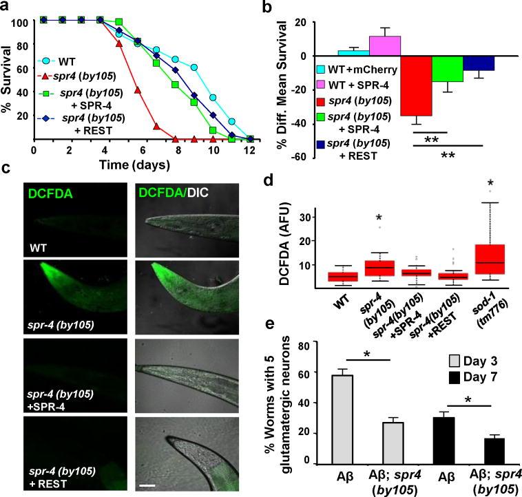
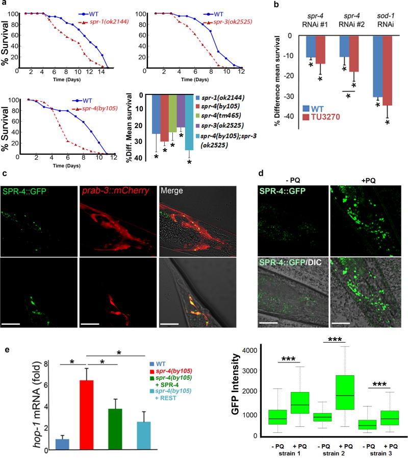
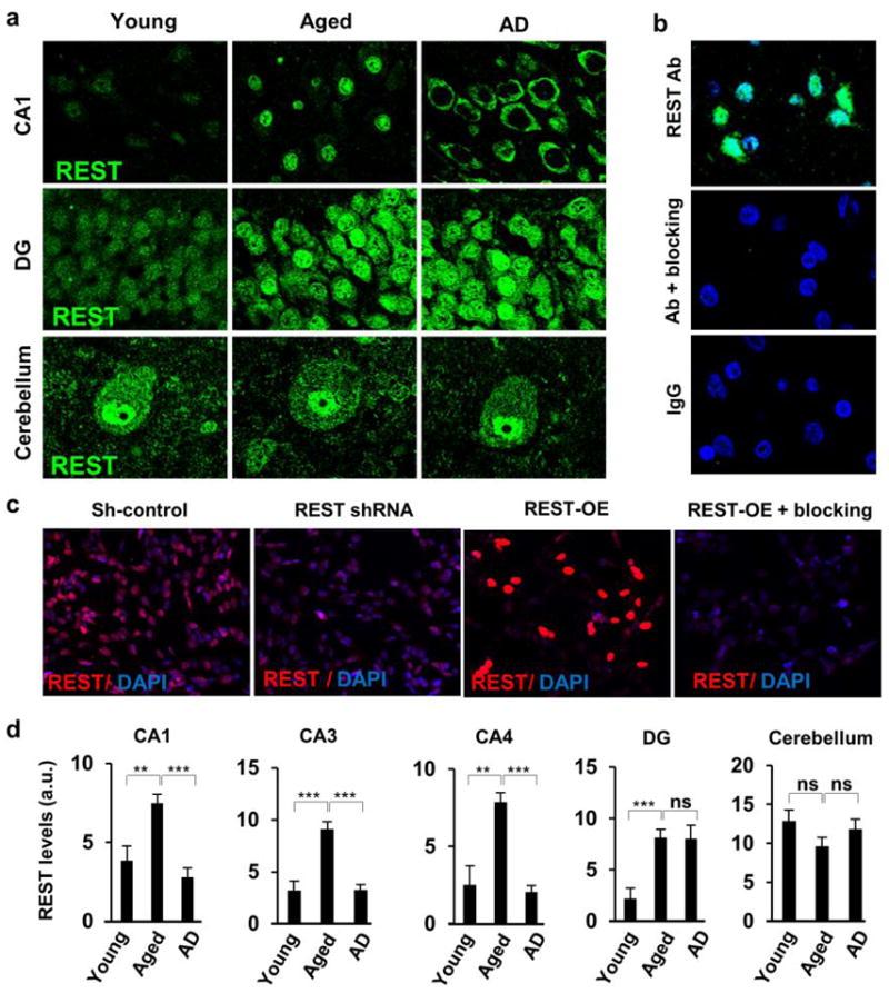
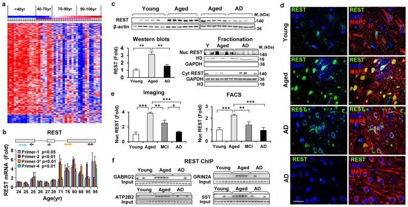
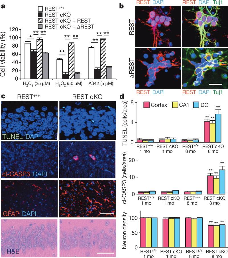
Human neurons are functional over an entire lifetime, yet the mechanisms that preserve function and protect against neurodegeneration during ageing are unknown. Here we show that induction of the repressor element 1-silencing transcription factor (REST; also known as neuron-restrictive silencer factor, NRSF) is a universal feature of normal ageing in human cortical and hippocampal neurons. REST is lost, however, in mild cognitive impairment and Alzheimer's disease. Chromatin immunoprecipitation with deep sequencing and expression analysis show that REST represses genes that promote cell death and Alzheimer's disease pathology, and induces the expression of stress response genes. Moreover, REST potently protects neurons from oxidative stress and amyloid β-protein toxicity, and conditional deletion of REST in the mouse brain leads to age-related neurodegeneration. A functional orthologue of REST, Caenorhabditis elegans SPR-4, also protects against oxidative stress and amyloid β-protein toxicity. During normal ageing, REST is induced in part by cell non-autonomous Wnt signalling. However, in Alzheimer's disease, frontotemporal dementia and dementia with Lewy bodies, REST is lost from the nucleus and appears in autophagosomes together with pathological misfolded proteins. Finally, REST levels during ageing are closely correlated with cognitive preservation and longevity. Thus, the activation state of REST may distinguish neuroprotection from neurodegeneration in the ageing brain.

摘要

人类神经元在整个生命周期内都具有功能,但尚不清楚在衰老过程中哪些机制可以保护其功能并防止神经退行性变。在这里,我们发现抑制元件 1 沉默转录因子(REST;也称为神经元限制沉默因子,NRSF)的诱导是人类皮质和海马神经元正常衰老的普遍特征。然而,在轻度认知障碍和阿尔茨海默病中,REST 会丢失。染色质免疫沉淀与深度测序和表达分析表明,REST 抑制促进细胞死亡和阿尔茨海默病病理的基因,并诱导应激反应基因的表达。此外,REST 能有效保护神经元免受氧化应激和淀粉样β蛋白毒性的侵害,并且在小鼠大脑中条件性缺失 REST 会导致与年龄相关的神经退行性变。REST 的功能同源物,秀丽隐杆线虫中的 SPR-4,也能抵抗氧化应激和淀粉样β蛋白毒性。在正常衰老过程中,REST 的诱导部分是通过细胞非自主 Wnt 信号转导实现的。然而,在阿尔茨海默病、额颞叶痴呆和路易体痴呆中,REST 会从细胞核中丢失,并与病理性错误折叠的蛋白质一起出现在自噬体中。最后,衰老过程中 REST 的水平与认知能力的保持和长寿密切相关。因此,REST 的激活状态可能区分衰老大脑中的神经保护和神经退行性变。

https://cdn.ncbi.nlm.nih.gov/pmc/blobs/577b/4110979/5fbb32b41f59/nihms569698f7.jpg

文献AI研究员

20分钟写一篇综述,助力文献阅读效率提升50倍。

立即体验

用中文搜PubMed

大模型驱动的PubMed中文搜索引擎

马上搜索

文档翻译

学术文献翻译模型,支持多种主流文档格式。

立即体验