Suppr超能文献

CFIm25 将可变多聚腺苷酸化与胶质母细胞瘤肿瘤抑制联系起来。

CFIm25 links alternative polyadenylation to glioblastoma tumour suppression.

机构信息

1] Department of Biochemistry and Molecular Biology, The University of Texas Medical School at Houston, Houston, Texas 77030, USA [2].

1] Division of Biostatistics, Dan L Duncan Cancer Center and Department of Molecular and Cellular Biology, Baylor College of Medicine, Houston, 77030 Texas, USA [2].

出版信息

Nature. 2014 Jun 19;510(7505):412-6. doi: 10.1038/nature13261. Epub 2014 May 11.

Abstract

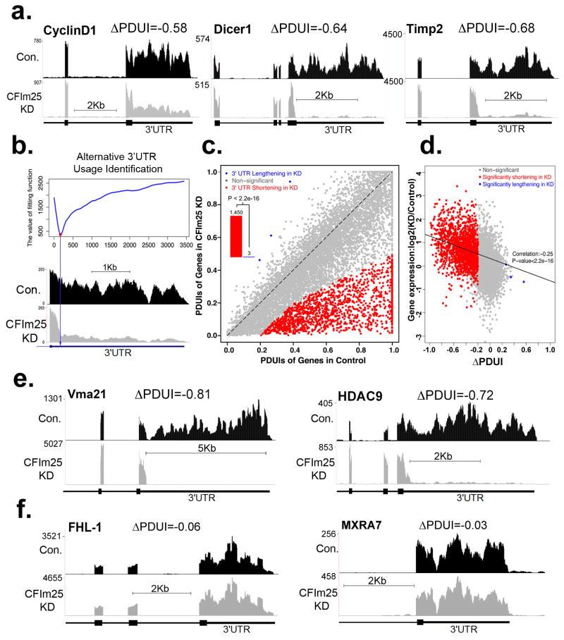
The global shortening of messenger RNAs through alternative polyadenylation (APA) that occurs during enhanced cellular proliferation represents an important, yet poorly understood mechanism of regulated gene expression. The 3' untranslated region (UTR) truncation of growth-promoting mRNA transcripts that relieves intrinsic microRNA- and AU-rich-element-mediated repression has been observed to correlate with cellular transformation; however, the importance to tumorigenicity of RNA 3'-end-processing factors that potentially govern APA is unknown. Here we identify CFIm25 as a broad repressor of proximal poly(A) site usage that, when depleted, increases cell proliferation. Applying a regression model on standard RNA-sequencing data for novel APA events, we identified at least 1,450 genes with shortened 3' UTRs after CFIm25 knockdown, representing 11% of significantly expressed mRNAs in human cells. Marked increases in the expression of several known oncogenes, including cyclin D1, are observed as a consequence of CFIm25 depletion. Importantly, we identified a subset of CFIm25-regulated APA genes with shortened 3' UTRs in glioblastoma tumours that have reduced CFIm25 expression. Downregulation of CFIm25 expression in glioblastoma cells enhances their tumorigenic properties and increases tumour size, whereas CFIm25 overexpression reduces these properties and inhibits tumour growth. These findings identify a pivotal role of CFIm25 in governing APA and reveal a previously unknown connection between CFIm25 and glioblastoma tumorigenicity.

摘要

通过增强细胞增殖过程中的可变多聚腺苷酸化(APA)导致信使 RNA 全球缩短,这是一个重要但尚未被充分理解的调节基因表达机制。生长促进 mRNA 转录本的 3'非翻译区(UTR)截断,解除了内在 microRNA 和 AU 富含元件介导的抑制作用,与细胞转化有关;然而,控制 APA 的 RNA 3'-末端加工因子对肿瘤发生的重要性尚不清楚。在这里,我们确定 CFIm25 是近端多聚腺苷酸化位点使用的广泛抑制剂,当耗尽时,会增加细胞增殖。我们应用回归模型对新型 APA 事件的标准 RNA 测序数据进行分析,鉴定出至少 1450 个基因在 CFIm25 敲低后其 3'UTR 缩短,占人类细胞中显著表达的 mRNAs 的 11%。作为 CFIm25 耗尽的结果,观察到几种已知癌基因的表达显著增加,包括 cyclin D1。重要的是,我们在Glioblastoma 肿瘤中鉴定出一组 CFIm25 调节的 APA 基因,这些基因的 3'UTR 缩短,而 CFIm25 的表达降低。Glioblastoma 细胞中 CFIm25 表达的下调增强了它们的致瘤特性并增加了肿瘤大小,而 CFIm25 的过表达则降低了这些特性并抑制了肿瘤生长。这些发现确定了 CFIm25 在控制 APA 中的关键作用,并揭示了 CFIm25 与 Glioblastoma 致瘤性之间以前未知的联系。

https://cdn.ncbi.nlm.nih.gov/pmc/blobs/afb0/4128630/7f9069a152f6/nihms575615f1.jpg

文献AI研究员

20分钟写一篇综述,助力文献阅读效率提升50倍。

立即体验

用中文搜PubMed

大模型驱动的PubMed中文搜索引擎

马上搜索

文档翻译

学术文献翻译模型,支持多种主流文档格式。

立即体验