Suppr超能文献

内侧杏仁核中社会线索的性别特异性处理。

Sex-specific processing of social cues in the medial amygdala.

作者信息

Bergan Joseph F, Ben-Shaul Yoram, Dulac Catherine

机构信息

Molecular and Cellular Biology, Howard Hughes Medical Institute, Harvard University, Cambridge, United States.

School of Medicine, Department of Medical Neurobiology, The Hebrew University of Jerusalem, Jerusalem, Israel.

出版信息

Elife. 2014 Jun 3;3:e02743. doi: 10.7554/eLife.02743.

Abstract

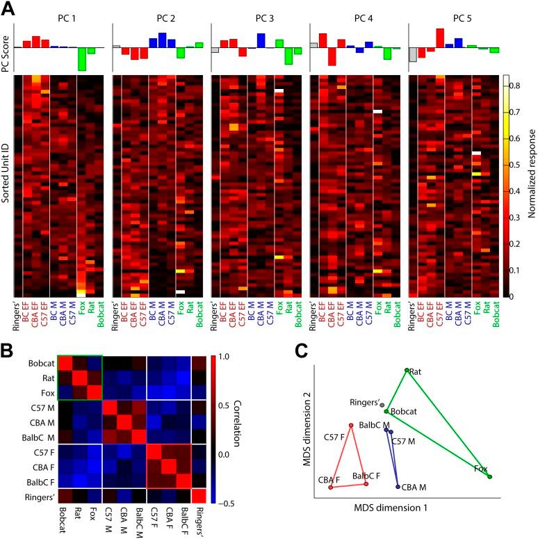
Animal-animal recognition within, and across species, is essential for predator avoidance and social interactions. Despite its essential role in orchestrating responses to animal cues, basic principles of information processing by the vomeronasal system are still unknown. The medial amygdala (MeA) occupies a central position in the vomeronasal pathway, upstream of hypothalamic centers dedicated to defensive and social responses. We have characterized sensory responses in the mouse MeA and uncovered emergent properties that shed new light onto the transformation of vomeronasal information into sex- and species-specific responses. In particular, we show that the MeA displays a degree of stimulus selectivity and a striking sexually dimorphic sensory representation that are not observed in the upstream relay of the accessory olfactory bulb (AOB). Furthermore, our results demonstrate that the development of sexually dimorphic circuits in the MeA requires steroid signaling near the time of puberty to organize the functional representation of sensory stimuli.DOI: http://dx.doi.org/10.7554/eLife.02743.001.

摘要

在物种内部以及跨物种的动物间识别,对于躲避捕食者和社会互动至关重要。尽管犁鼻系统在协调对动物线索的反应中起着关键作用,但其信息处理的基本原理仍不为人知。内侧杏仁核(MeA)在犁鼻通路中占据中心位置,位于专门负责防御和社会反应的下丘脑中心的上游。我们已对小鼠MeA中的感觉反应进行了特征描述,并发现了一些新特性,这些特性为犁鼻信息转化为性别和物种特异性反应提供了新的线索。特别是,我们发现MeA表现出一定程度的刺激选择性以及显著的性别二态性感觉表征,而在副嗅球(AOB)的上游中继中并未观察到这些现象。此外,我们的结果表明,MeA中性别二态性回路的发育需要在青春期前后的类固醇信号来组织感觉刺激的功能表征。DOI: http://dx.doi.org/10.7554/eLife.02743.001

https://cdn.ncbi.nlm.nih.gov/pmc/blobs/777c/4038839/905a4334ad0e/elife02743f001.jpg

文献AI研究员

20分钟写一篇综述,助力文献阅读效率提升50倍。

立即体验

用中文搜PubMed

大模型驱动的PubMed中文搜索引擎

马上搜索

文档翻译

学术文献翻译模型,支持多种主流文档格式。

立即体验