Suppr超能文献

赖氨酸特异性去甲基化酶1促进白色脂肪组织的氧化代谢。

LSD1 promotes oxidative metabolism of white adipose tissue.

作者信息

Duteil Delphine, Metzger Eric, Willmann Dominica, Karagianni Panagiota, Friedrichs Nicolaus, Greschik Holger, Günther Thomas, Buettner Reinhard, Talianidis Iannis, Metzger Daniel, Schüle Roland

机构信息

Urologische Klinik und Zentrale Klinische Forschung, Klinikum der Universität Freiburg, Breisacherstrasse 66, 79106 Freiburg, Germany.

Biomedical Sciences Research Center 'Alexander Fleming', 34 Alexander Fleming Street, Vari, Athens 16672, Greece.

出版信息

Nat Commun. 2014 Jun 10;5:4093. doi: 10.1038/ncomms5093.

Abstract

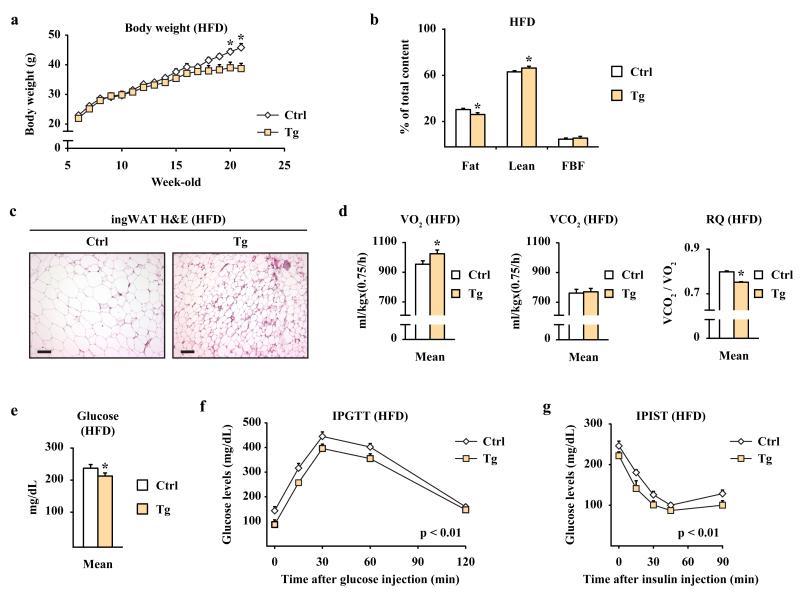
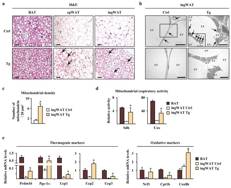
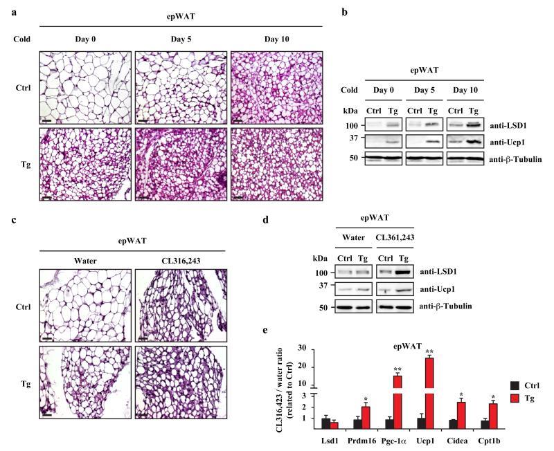
Exposure to environmental cues such as cold or nutritional imbalance requires white adipose tissue (WAT) to adapt its metabolism to ensure survival. Metabolic plasticity is prominently exemplified by the enhancement of mitochondrial biogenesis in WAT in response to cold exposure or β3-adrenergic stimulation. Here we show that these stimuli increase the levels of lysine-specific demethylase 1 (LSD1) in WAT of mice and that elevated LSD1 levels induce mitochondrial activity. Genome-wide binding and transcriptome analyses demonstrate that LSD1 directly stimulates the expression of genes involved in oxidative phosphorylation (OXPHOS) in cooperation with nuclear respiratory factor 1 (Nrf1). In transgenic (Tg) mice, increased levels of LSD1 promote in a cell-autonomous manner the formation of islets of metabolically active brown-like adipocytes in WAT. Notably, Tg mice show limited weight gain when fed a high-fat diet. Taken together, our data establish LSD1 as a key regulator of OXPHOS and metabolic adaptation in WAT.

摘要

暴露于寒冷或营养失衡等环境线索下,白色脂肪组织(WAT)需要调整其代谢以确保生存。代谢可塑性的一个突出例子是,在冷暴露或β3-肾上腺素能刺激下,WAT中线粒体生物发生增强。在此我们表明,这些刺激会增加小鼠WAT中赖氨酸特异性去甲基化酶1(LSD1)的水平,而升高的LSD1水平会诱导线粒体活性。全基因组结合和转录组分析表明,LSD1与核呼吸因子1(Nrf1)协同作用,直接刺激参与氧化磷酸化(OXPHOS)的基因表达。在转基因(Tg)小鼠中,LSD1水平的升高以细胞自主方式促进WAT中代谢活跃的棕色样脂肪细胞胰岛的形成。值得注意的是,Tg小鼠在高脂饮食喂养时体重增加有限。综上所述,我们的数据确立了LSD1作为WAT中OXPHOS和代谢适应性的关键调节因子。

https://cdn.ncbi.nlm.nih.gov/pmc/blobs/30d1/4112219/9d1683c25b82/emss-58534-f0001.jpg

文献AI研究员

20分钟写一篇综述,助力文献阅读效率提升50倍。

立即体验

用中文搜PubMed

大模型驱动的PubMed中文搜索引擎

马上搜索

文档翻译

学术文献翻译模型,支持多种主流文档格式。

立即体验