Suppr超能文献

不和谐的原住民和提供者框架解释了改善关节炎护理获取途径的挑战:一项使用建构主义扎根理论的定性研究。

Discordant indigenous and provider frames explain challenges in improving access to arthritis care: a qualitative study using constructivist grounded theory.

机构信息

Department of Community Health Sciences and Department of Ecosystem and Public Health, University of Calgary, 3280 Hospital Drive NW, Calgary T2N 4Z6, Canada.

出版信息

Int J Equity Health. 2014 Jun 11;13:46. doi: 10.1186/1475-9276-13-46.

Abstract

INTRODUCTION

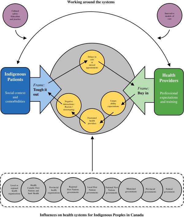
Access to health services is a determinant of population health and is known to be reduced for a variety of specialist services for Indigenous populations in Canada. With arthritis being the most common chronic condition experienced by Indigenous populations and causing high levels of disability, it is critical to resolve access disparities through an understanding of barriers and facilitators to care. The objective of this study was to inform future health services reform by investigating health care access from the perspective of Aboriginal people with arthritis and health professionals.

METHODS

Using constructivist grounded theory methodology we investigated Indigenous peoples' experiences in accessing arthritis care through the reports of 16 patients and 15 healthcare providers in Alberta, Canada. Semi-structured interviews were conducted between July 2012 and February 2013 and transcribed verbatim. The patient and provider data were first analyzed separately by two team members then brought together to form a framework. The framework was refined through further analysis following the multidisciplinary research team's discussions. Once the framework was developed, reports on the patient and provider data were shared with each participant group independently and participants were interviewed to assess validity of the summary.

RESULTS

In the resulting theoretical framework Indigenous participants framed their experience with arthritis as 'toughing it out' and spoke of racism encountered in the healthcare setting as a deterrent to pursuing care. Healthcare providers were frustrated by high disease severity and missed appointments, and framed Indigenous patients as lacking 'buy-in'. Constraints imposed by complex healthcare systems contributed to tensions between Indigenous peoples and providers.

CONCLUSION

Low specialist care utilization rates among Indigenous people cannot be attributed to cultural and social preferences. Further, the assumptions made by providers lead to stereotyping and racism and reinforce rejection of healthcare by patients. Examples of 'working around' the system were revealed and showed potential for improved utilization of specialist services. This framework has significant implications for health policy and indicates that culturally safe services are a priority in addressing chronic disease management.

摘要

简介

获得医疗服务是人口健康的决定因素,人们已经知道,加拿大的各种专科医疗服务都会减少原住民的服务可及性。由于关节炎是原住民最常见的慢性病,会导致高度残疾,因此,通过了解获取医疗服务的障碍和促进因素,解决服务可及性差距至关重要。本研究的目的是从关节炎患者和医疗保健专业人员的角度调查医疗保健获取情况,为未来的医疗服务改革提供信息。

方法

使用建构主义扎根理论方法,我们通过加拿大艾伯塔省的 16 名患者和 15 名医疗保健提供者的报告,调查了原住民获取关节炎护理的经验。2012 年 7 月至 2013 年 2 月期间进行了半结构化访谈,并逐字记录。两名团队成员首先单独分析患者和提供者的数据,然后将数据汇集在一起形成一个框架。该框架通过多学科研究团队的讨论进一步分析得到了完善。一旦框架形成,就将患者和提供者的数据报告分发给每个参与小组,并对他们进行访谈,以评估总结的有效性。

结果

在产生的理论框架中,原住民患者将他们的关节炎经历描述为“忍一忍”,并表示在医疗保健环境中遇到的种族主义是他们不愿寻求治疗的阻碍。医疗保健提供者对疾病的严重程度和错过预约感到沮丧,并认为原住民患者缺乏“认同”。复杂医疗系统带来的限制导致了原住民和提供者之间的紧张关系。

结论

原住民中专科护理利用率低不能归因于文化和社会偏好。此外,提供者的假设导致了刻板印象和种族主义,并加剧了患者对医疗保健的拒绝。该框架对卫生政策具有重要意义,并表明文化安全服务是解决慢性病管理的优先事项。

https://cdn.ncbi.nlm.nih.gov/pmc/blobs/9846/4074382/febdaf615611/1475-9276-13-46-1.jpg

文献AI研究员

20分钟写一篇综述,助力文献阅读效率提升50倍。

立即体验

用中文搜PubMed

大模型驱动的PubMed中文搜索引擎

马上搜索

文档翻译

学术文献翻译模型,支持多种主流文档格式。

立即体验