Suppr超能文献

mTORC1通过涉及4E-BP1、S6K1和STAT3的多种机制驱动HIF-1α和VEGF-A信号传导。

mTORC1 drives HIF-1α and VEGF-A signalling via multiple mechanisms involving 4E-BP1, S6K1 and STAT3.

作者信息

Dodd K M, Yang J, Shen M H, Sampson J R, Tee A R

机构信息

Institute of Cancer and Genetics, Cardiff University, Cardiff, UK.

出版信息

Oncogene. 2015 Apr 23;34(17):2239-50. doi: 10.1038/onc.2014.164. Epub 2014 Jun 16.

Abstract

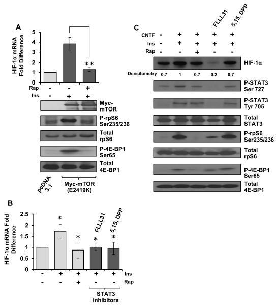
Recent clinical trials using rapalogues in tuberous sclerosis complex show regression in volume of typically vascularised tumours including angiomyolipomas and subependymal giant cell astrocytomas. By blocking mechanistic/mammalian target of rapamycin complex 1 (mTORC1) signalling, rapalogue efficacy is likely to occur, in part, through suppression of hypoxia-inducible factors (HIFs) and vascular endothelial growth factors (VEGFs). We show that rapamycin reduces HIF-1α protein levels, and to a lesser extent VEGF-A levels, in renal cystadenoma cells in a Tsc2+/- mouse model. We established that mTORC1 drives HIF-1α protein accumulation through enhanced transcription of HIF-1α mRNA, a process that is blocked by either inhibition or knockdown of signal transducer and activation of transcription 3 (STAT3). Furthermore, we demonstrated that STAT3 is directly phosphorylated by mTORC1 on Ser727 during hypoxia, promoting HIF-1α mRNA transcription. mTORC1 also regulates HIF-1α synthesis on a translational level via co-operative regulation of both initiation factor 4E-binding protein 1 (4E-BP1) and ribosomal protein S6 kinase-1 (S6K1), whereas HIF-1α degradation remains unaffected. We therefore proposed that mTORC1 drives HIF-1α synthesis in a multifaceted manner through 4E-BP1/eIF4E, S6K1 and STAT3. Interestingly, we observed a disconnect between HIF-1α protein levels and VEGF-A expression. Although both S6K1 and 4E-BP1 regulate HIF-1α translation, VEGF-A is primarily under the control of 4E-BP1/eIF4E. S6K1 inhibition reduces HIF-1α but not VEGF-A expression, suggesting that mTORC1 mediates VEGF-A expression via both HIF-1α-dependent and -independent mechanisms. Our work has important implications for the treatment of vascularised tumours, where mTORC1 acts as a central mediator of STAT3, HIF-1α, VEGF-A and angiogenesis via multiple signalling mechanisms.

摘要

近期在结节性硬化症中使用雷帕霉素类似物的临床试验显示,包括血管平滑肌脂肪瘤和室管膜下巨细胞星形细胞瘤在内的典型血管化肿瘤体积出现缩小。通过阻断雷帕霉素机制性/哺乳动物雷帕霉素靶蛋白复合物1(mTORC1)信号传导,雷帕霉素类似物的疗效可能部分是通过抑制缺氧诱导因子(HIFs)和血管内皮生长因子(VEGFs)来实现的。我们发现,在Tsc2+/-小鼠模型的肾囊腺瘤细胞中,雷帕霉素可降低HIF-1α蛋白水平,并在较小程度上降低VEGF-A水平。我们证实,mTORC1通过增强HIF-1α mRNA的转录来驱动HIF-1α蛋白积累,这一过程可被信号转导和转录激活因子3(STAT3)的抑制或敲低所阻断。此外,我们证明在缺氧条件下,mTORC1可直接在Ser727位点将STAT3磷酸化,从而促进HIF-1α mRNA转录。mTORC1还通过对起始因子4E结合蛋白1(4E-BP1)和核糖体蛋白S6激酶-1(S6K1)的协同调节,在翻译水平上调控HIF-1α的合成,而HIF-1α的降解则不受影响。因此,我们提出mTORC1通过4E-BP1/eIF4E、S6K1和STAT3以多方面的方式驱动HIF-1α的合成。有趣的是,我们观察到HIF-1α蛋白水平与VEGF-A表达之间存在脱节。虽然S6K1和4E-BP1都调节HIF-1α的翻译,但VEGF-A主要受4E-BP1/eIF4E的控制。抑制S6K1可降低HIF-1α的表达,但不影响VEGF-A的表达,这表明mTORC1通过HIF-1α依赖性和非依赖性机制介导VEGF-A的表达。我们的研究对于血管化肿瘤的治疗具有重要意义,其中mTORC1通过多种信号传导机制充当STAT3、HIF-1α、VEGF-A和血管生成的核心介质。

https://cdn.ncbi.nlm.nih.gov/pmc/blobs/27c6/4172452/a34bf7f4cd23/emss-58338-f0001.jpg

文献AI研究员

20分钟写一篇综述,助力文献阅读效率提升50倍。

立即体验

用中文搜PubMed

大模型驱动的PubMed中文搜索引擎

马上搜索

文档翻译

学术文献翻译模型,支持多种主流文档格式。

立即体验