Suppr超能文献

线粒体钙单向转运体MCU支持细胞质Ca2+振荡、钙库操纵性Ca2+内流以及响应受体刺激的Ca2+依赖性基因表达。

Mitochondrial calcium uniporter MCU supports cytoplasmic Ca2+ oscillations, store-operated Ca2+ entry and Ca2+-dependent gene expression in response to receptor stimulation.

作者信息

Samanta Krishna, Douglas Sophie, Parekh Anant B

机构信息

Department of Physiology, Anatomy and Genetics, University of Oxford, Oxford, United Kingdom.

出版信息

PLoS One. 2014 Jul 8;9(7):e101188. doi: 10.1371/journal.pone.0101188. eCollection 2014.

Abstract

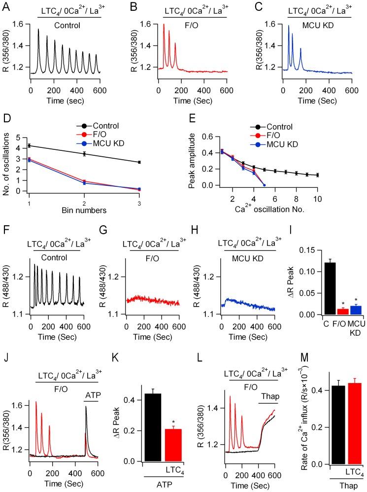
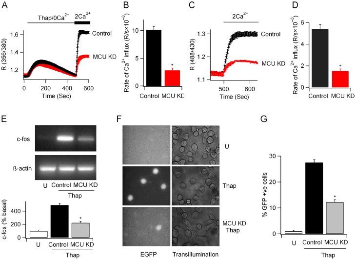
Ca2+ flux into mitochondria is an important regulator of cytoplasmic Ca2+ signals, energy production and cell death pathways. Ca2+ uptake can occur through the recently discovered mitochondrial uniporter channel (MCU) but whether the MCU is involved in shaping Ca2+ signals and downstream responses to physiological levels of receptor stimulation is unknown. Here, we show that modest stimulation of leukotriene receptors with the pro-inflammatory signal LTC4 evokes a series of cytoplasmic Ca2+ oscillations that are rapidly and faithfully propagated into mitochondrial matrix. Knockdown of MCU or mitochondrial depolarisation, to reduce the driving force for Ca2+ entry into the matrix, prevents the mitochondrial Ca2+ rise and accelerates run down of the oscillations. The loss of cytoplasmic Ca2+ oscillations appeared to be a consequence of enhanced Ca2+-dependent inactivation of InsP3 receptors, which arose from the loss of mitochondrial Ca2+ buffering. Ca2+ dependent gene expression in response to leukotriene receptor activation was suppressed following knockdown of the MCU. In addition to buffering Ca2+ release, mitochondria also sequestrated Ca2+ entry through store-operated Ca2+ channels and this too was prevented following loss of MCU. MCU is therefore an important regulator of physiological pulses of cytoplasmic Ca2+.

摘要

钙离子流入线粒体是细胞质钙离子信号、能量产生和细胞死亡途径的重要调节因子。钙离子摄取可通过最近发现的线粒体单向转运体通道(MCU)发生,但MCU是否参与塑造钙离子信号以及对生理水平受体刺激的下游反应尚不清楚。在这里,我们表明,用促炎信号白三烯C4适度刺激白三烯受体可引发一系列细胞质钙离子振荡,这些振荡迅速而忠实地传播到线粒体基质中。敲低MCU或使线粒体去极化以降低钙离子进入基质的驱动力,可阻止线粒体钙离子升高并加速振荡的衰减。细胞质钙离子振荡的丧失似乎是由于InsP3受体的钙离子依赖性失活增强所致,这是由于线粒体钙离子缓冲作用丧失引起的。在敲低MCU后,白三烯受体激活后钙离子依赖性基因表达受到抑制。除了缓冲钙离子释放外,线粒体还通过储存-操作性钙离子通道隔离钙离子进入,而在MCU丧失后这一过程也被阻止。因此,MCU是细胞质钙离子生理脉冲的重要调节因子。

https://cdn.ncbi.nlm.nih.gov/pmc/blobs/9ce0/4086884/5d75fef5b1a7/pone.0101188.g001.jpg

文献AI研究员

20分钟写一篇综述,助力文献阅读效率提升50倍。

立即体验

用中文搜PubMed

大模型驱动的PubMed中文搜索引擎

马上搜索

文档翻译

学术文献翻译模型,支持多种主流文档格式。

立即体验