Suppr超能文献

长链非编码RNA MALAT1通过与SFPQ结合并从SFPQ/PTBP2复合物中释放致癌基因PTBP2,促进结直肠癌的肿瘤生长和转移。

Long non-coding RNA MALAT1 promotes tumour growth and metastasis in colorectal cancer through binding to SFPQ and releasing oncogene PTBP2 from SFPQ/PTBP2 complex.

作者信息

Ji Q, Zhang L, Liu X, Zhou L, Wang W, Han Z, Sui H, Tang Y, Wang Y, Liu N, Ren J, Hou F, Li Q

机构信息

Department of Medical Oncology, Shuguang Hospital, Shanghai University of Traditional Chinese Medicine, Shanghai, China.

Shanghai Key Laboratory of Regulatory Biology, Institute of Biomedical Sciences and School of Life Sciences, East China Normal University, Shanghai, China.

出版信息

Br J Cancer. 2014 Aug 12;111(4):736-48. doi: 10.1038/bjc.2014.383. Epub 2014 Jul 15.

Abstract

BACKGROUND

Metastasis associated with lung adenocarcinoma transcript-1 (MALAT1) is a functional long non-coding RNA (lncRNA), which is highly expressed in several tumours, including colorectal cancer (CRC). Its biological function and mechanism in the prognosis of human CRC is still largely under investigation.

METHODS

This study aimed to investigate the new effect mechanism of MALAT1 on the proliferation and migration of CRC cells in vitro and in vivo, and detect the expression of MALAT1, SFPQ (also known as PSF (PTB-associated splicing factor)), and PTBP2 (also known as PTB (polypyrimidine-tract-binding protein)) in CRC tumour tissues, followed by correlated analysis with clinicopathological parameters.

RESULTS

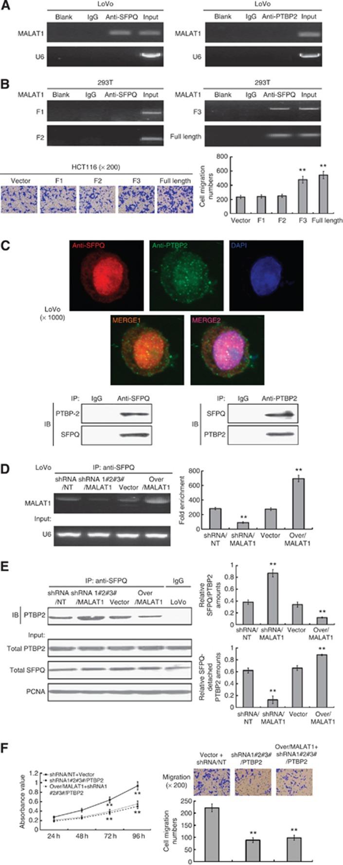
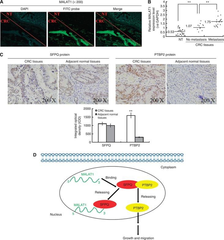
We found that overexpression of MALAT1 could promote cell proliferation and migration in vitro, and promote tumour growth and metastasis in nude mice. The underlying mechanism was associated with tumour suppressor gene SFPQ and proto-oncogene PTBP2. In CRC, MALAT1 could bind to SFPQ, thus releasing PTBP2 from the SFPQ/PTBP2 complex. In turn, the increased SFPQ-detached PTBP2 promoted cell proliferation and migration. SFPQ critically mediated the regulatory effects of MALAT1. Moreover, in CRC tissues, MALAT1 and PTBP2 were overexpressed, both of which were associated closely with the invasion and metastasis of CRC. However, the SFPQ showed unchanged expression either in CRC tissues or adjacent normal tissues.

CONCLUSIONS

Our findings implied that MALAT1 might be a potential predictor for tumour metastasis and prognosis. Furthermore, the interaction between MALAT1 and SFPQ could be a novel therapeutic target for CRC.

摘要

背景

转移相关肺腺癌转录本1(MALAT1)是一种功能性长链非编码RNA(lncRNA),在包括结直肠癌(CRC)在内的多种肿瘤中高表达。其在人类CRC预后中的生物学功能及机制仍在很大程度上有待研究。

方法

本研究旨在探讨MALAT1在体外和体内对CRC细胞增殖和迁移的新作用机制,并检测CRC肿瘤组织中MALAT1、SFPQ(也称为PSF(PTB相关剪接因子))和PTBP2(也称为PTB(多嘧啶序列结合蛋白))的表达,随后与临床病理参数进行相关分析。

结果

我们发现MALAT1的过表达可促进体外细胞增殖和迁移,并促进裸鼠肿瘤生长和转移。其潜在机制与肿瘤抑制基因SFPQ和原癌基因PTBP2有关。在CRC中,MALAT1可与SFPQ结合,从而从SFPQ/PTBP2复合物中释放PTBP2。反过来,增加的游离SFPQ的PTBP2促进细胞增殖和迁移。SFPQ关键地介导了MALAT1的调节作用。此外,在CRC组织中,MALAT1和PTBP2均过表达,两者均与CRC的侵袭和转移密切相关。然而,SFPQ在CRC组织或相邻正常组织中的表达均未改变。

结论

我们的研究结果表明,MALAT1可能是肿瘤转移和预后的潜在预测指标。此外,MALAT1与SFPQ之间的相互作用可能是CRC的一个新的治疗靶点。

https://cdn.ncbi.nlm.nih.gov/pmc/blobs/b2f4/4134507/acfdc6aef975/bjc2014383f1.jpg

文献AI研究员

20分钟写一篇综述,助力文献阅读效率提升50倍。

立即体验

用中文搜PubMed

大模型驱动的PubMed中文搜索引擎

马上搜索

文档翻译

学术文献翻译模型,支持多种主流文档格式。

立即体验