Suppr超能文献

对12种肿瘤类型的基因表达模式进行比较,确定了一个以TP53突变和细胞周期缺陷为特征的癌症超级集群。

Comparison of gene expression patterns across 12 tumor types identifies a cancer supercluster characterized by TP53 mutations and cell cycle defects.

作者信息

Martínez E, Yoshihara K, Kim H, Mills G M, Treviño V, Verhaak R G W

机构信息

1] Department of Bioinformatics and Computational Biology, The University of Texas MD Anderson Cancer Center, Houston, TX, USA [2] Catedra de Bioinformatica, Tecnologico de Monterrey, Monterrey, Nuevo Leon, Mexico.

1] Department of Bioinformatics and Computational Biology, The University of Texas MD Anderson Cancer Center, Houston, TX, USA [2] Department of Obstetrics and Gynecology, Niigata University Graduate School of Medical and Dental Sciences, Niigata, Niigata, Japan.

出版信息

Oncogene. 2015 May 21;34(21):2732-40. doi: 10.1038/onc.2014.216. Epub 2014 Aug 4.

Abstract

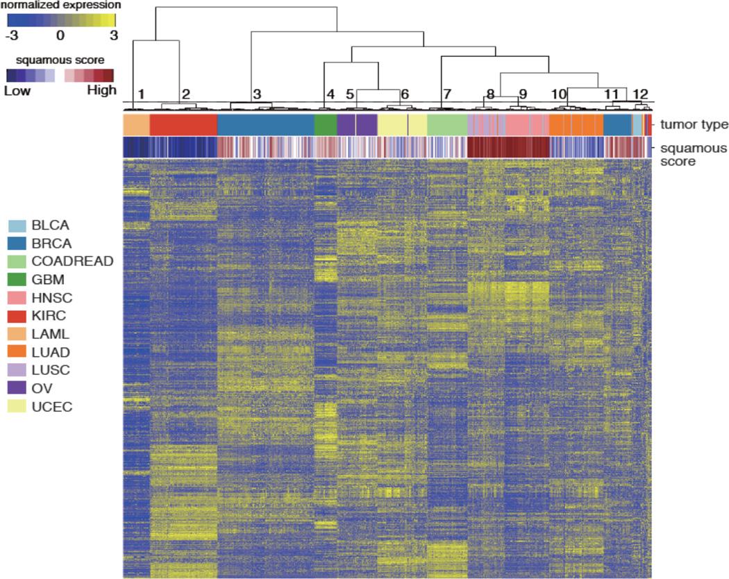
Transcriptional profile-based subtypes of cancer are often viewed as identifying different diseases from the same tissue origin. Understanding the mechanisms driving the subtypes may be key in development of novel therapeutics but is challenged by lineage-specific expression signals. Using a t-test statistics approach, we compared gene expression subtypes across 12 tumor types, which identified eight transcriptional superclusters characterized by commonly activated disease pathways and similarities in gene expression. One of the largest superclusters was determined by the upregulation of a proliferation signature, significant enrichment in TP53 mutations, genomic loss of CDKN2A (p16(ARF)), evidence of increased numbers of DNA double strand breaks and high expression of cyclin B1 protein. These correlations suggested that abrogation of the P53-mediated apoptosis response to DNA damage results in activation of cell cycle pathways and represents a common theme in cancer. A second consistent pattern, observed in 9 of 11 solid tumor types, was a subtype related to an activated tumor-associated stroma. The similarity in transcriptional footprints across cancers suggested that tumor subtypes are commonly unified by a limited number of molecular themes.

摘要

基于转录谱的癌症亚型通常被视为从相同组织起源中识别出不同的疾病。了解驱动这些亚型的机制可能是开发新型疗法的关键,但受到谱系特异性表达信号的挑战。使用t检验统计方法,我们比较了12种肿瘤类型的基因表达亚型,确定了八个转录超级簇,其特征是常见的疾病激活途径和基因表达的相似性。最大的超级簇之一是由增殖特征的上调、TP53突变的显著富集、CDKN2A(p16(ARF))的基因组缺失、DNA双链断裂数量增加的证据以及细胞周期蛋白B1蛋白的高表达所决定的。这些相关性表明,P53介导的对DNA损伤的凋亡反应的废除导致细胞周期途径的激活,并且代表了癌症中的一个共同主题。在11种实体瘤类型中的9种中观察到的第二个一致模式是与激活的肿瘤相关基质相关的亚型。癌症转录足迹的相似性表明,肿瘤亚型通常由有限数量的分子主题统一起来。

https://cdn.ncbi.nlm.nih.gov/pmc/blobs/847e/4317393/0631a35f95cd/nihms605972f1.jpg

文献AI研究员

20分钟写一篇综述,助力文献阅读效率提升50倍。

立即体验

用中文搜PubMed

大模型驱动的PubMed中文搜索引擎

马上搜索

文档翻译

学术文献翻译模型,支持多种主流文档格式。

立即体验